赣南红app是一款专为赣州地区打造的本地资讯服务平台,功能丰富且实用。它不仅提供权威新闻、党建政务信息,还能让用户在线听广播、看视频、读报纸,甚至一键订阅感兴趣的话题。app还集成了便民服务,比如疫情、生活、出行等信息,方便用户日常生活。此外,用户还可以参与文明实践,申请志愿者,为社区贡献力量。
软件亮点包括高精度直播、多样化的视听选择和便捷的生活服务功能。app的消费券领取与使用教程也很贴心,操作简单明了。作为一个赣州人,我觉得这个app挺实用的,特别是对本地资讯和服务的需求来说,赣南红确实方便了不少。希望以后能继续优化用户体验,增加更多特色功能!
赣南红app是一款专为赣南地区打造的本地资讯服务平台,这款软件是以“新闻+党建+政务+服务+文明实践”为核心、以“融汇精彩,传播美好”为己任的综合性新闻客户端,能为用户带来既权威、理性、丰富,又生动、活跃、周到,以及更快捷、更立体、更全面地讲述赣州好故事,传递赣州声音,树立赣州好形象。
此外,赣南红app中有着实时更新的最新本土新闻资讯内容,同时不仅支持用户在线听广播、读报纸,刷视频等方式浏览,还能一键订阅自己感兴趣的话题,方便用户们随时在自己喜欢的看点板块中进行阅读。除此之外,软件不但为用户提供了疫情、党建、政务、生活、出行、医疗等丰富的便民服务,让大家的生活变得更加便捷舒适,而且用户还可以在文明实践中申请志愿者,为赣州新时代文明实践工作贡献力量,那么感兴趣的话就来下载体验一下吧!
软件功能
1、市民参与评论,畅所欲言,实现一方掌握天下。
2、选择自己喜欢的节目,有空的话可以在线看电视消磨时间。
3、这里随时都可以在线看报纸。迅速掌握当地最新新闻的动向。
4、功能包括本地新闻信息、各种广播节目、生活便民服务及电子商务等。
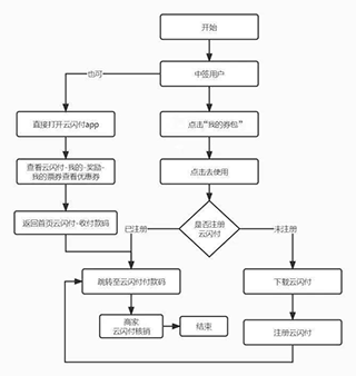
赣南红app消费券的领取与使用教程
一、怎么领取
1、打开赣南红app,在首页中点击消费券入口

2、进入后,页面下滑至点击用户报名,报名完成后等待中签即可

3、成功中签后,可在我的券包中查看消费券

二、怎么使用
1、已注册云闪付APP的用户会直接跳转至云闪付app直接使用,未注册用户将跳转至云闪付下载链接,完成下载注册后进行核销。
2、线下消费时,打开手机GPS定位,出示云闪付首页 ——收付款码,进行支付,核销对应的消费券。用户在支付的时候须支付整单交易金额,消费券将自动抵扣。
软件亮点
1、高精细直播:高精细活动直播,直接现场精彩。
2、视听广播:请看电视,听广播,选择多频道。
3、生活服务:生活服务,方便搜索,随时服务。
相关新闻
赣州是江西省保存文物古迹,尤其宋代文物最多的一座滨水城市,有“江南宋城”之誉; 是客家先民中原南迁的第一站,是客家民系的发祥地和客家人的主要聚居地之一,全市客家人口占95%以上,世称“客家摇篮”。仍有600余幢客家围屋,被称为“东方的古罗马”。赣州被命名为“国家历史文化名城”、“中国优秀旅游城市”,已形成了“红色故都、客家摇篮、江南宋城、生态家园、世界橙乡、堪舆圣地”六大旅游品牌
更新日志
v1.3.8版本
修复已知问题,提升用户体验。
点击星星用来评分