




超凡先锋台服是一款由网易发行的新世代生存夺金手游,凭借独特的玩法和装备系统吸引了大量玩家。游戏的核心在于财富竞技,每局获得的物资可以带出并自由交易或升级装备,新人玩家也能通过发育找到机会。装备改装是游戏的一大亮点,玩家可以根据喜好自定义枪械配件、喷绘等,打造专属武器。此外,战斗角色的能力会随着局数提升而增强。
新手攻略详细介绍了枪械、子弹和配件的分析与搭配,强调了配件对战力的重要性,并推荐了一些实用的词条扩展属性。比如瞄准镜中的热成像目镜能快速标记敌人,枪托的侧肋贴合则提升了移动时的操作感。游戏还加入了自由交易系统,玩家可以利用物资换取更强力的装备。
更新日志显示,S1赛季“万物复苏”带来了新机制和联动活动,进一步丰富了玩法内容。对于喜欢射击和策略的玩家来说,这款游戏提供了丰富的战术选择和深度的装备系统,尤其是装备改装和自由交易功能,极大提升了游戏的可玩性和互动性。我个人觉得这是一款适合长时间游玩的作品,尤其对枪械爱好者来说,能玩出很多花样。
超凡先锋台服是一款由网易发行的新世代生存夺金手游,凭借其独特的生存撤离玩法和财富竞技体验,获得了众多射击爱好者的喜爱与支持,一夜暴富还是千金散尽,都只在转瞬之间。不论你是百发百中的刚枪王,擅长在战场上横扫敌人,还是射击新人小白,只能携带普通装备低调发育,都有发家致富的机会。此外,玩家从每局游戏内获得的物资都可以自由养成,能够对枪械进行改装、更换配件、喷绘,打造自己独一无二的枪械,同样也能使用材料制作直接升级装备,高级装备将会拥有更多强化属性,还可以解锁随机效果。而对于玩家的战斗角色,也会随着作战局数增加而获得更高的作战能力。感兴趣的玩家可以下载体验。
1.财富竞技,装备带出一局致富
不再是单局的重复战斗,每局的物资均可带出,享受每一次财富积累的快乐!小心,每一个不起眼的拐角都可能有敌人埋伏,一起为了财富而战!
2.射击革新,搜集物资极限撤离
享受紧张对抗中肾上腺素激升的感觉?这个战场就是你的舞台。既可以正面对抗,也可以低调发育,拾取地图物资。但请务必成功撤离,活下去才是唯一目的。
3.配装入场,孤注一掷刺激战斗
局外装备配置,无论是裸装入场,还是做神装大佬,每一次对局都充满挑战和期待。在刀尖上行走随时准备白给,却可能在下一秒血赚一波。
4.词条加持,精心打造专属武器
丰富的枪械配件改装系统,枪口、枪托、握把、子弹均可自定义,打造你的专属武器。更有装备词条加持,不同搭配衍生无数策略选择。
5.自由交易,以战养战轻松赚钱
所有物品自由买卖,既可以出售局内战斗带出的物资,甚至扮演商人倒卖货物。也可以换取更强力的装备在战斗里获得更大的收益。
-枪械/子弹/配件分析
枪械的品质是根据他的战力来提高的,而他的战力是根据配件来提高的,所以我们如果想要提高自己的枪械战力,就一定装配合适的配件,来提高品质,并且不同的枪械升级也有不同的战力值,下面我来给大家详细介绍一下吧(因为条件有限,只展示拍卖行内有的枪械)
1.步枪
2.冲锋枪
3.机枪
ps:这两把枪在拍卖所品质有缺少,可能没有金色品质~
4.狙击枪
5.霰弹枪
因为只有一把枪,所以就不做表格了,下面以文字的形式展示出来~
狂沙
0-1800,白色品质
1801-3300,绿色品质
3301-4800,蓝色品质
4801-6300,紫色品质
6301+,金色品质
6.射手步枪
子弹
子弹一共有5个等级,每个等级和每个等级的穿透能力也不一样,并且每个等级也都代表一个品质(1级-白色,2级-绿色,3级-蓝色,4级-紫色,5级-金色)下面以表格的形式来展示出来各个子弹的穿透能力
讲完了那些基础的内容,下面我们在来介绍一下配件的词条解析及推荐吧
分别为瞄准镜,枪口,弹闸,枪托,这四个配件,都会列出他的所有扩展属性(词条)供大家选择/参考,我也会说出我的推荐以及理由,因为这是给枪械装配的,所以这些配件的效果都会叠加
1.瞄准镜
瞄准镜共有12个扩展属性,在所有词条都有的情况下,可选择的还是非常多的,并且瞄准镜也分为4种品质(白色,绿色,蓝色,紫色)其中白色没有扩展属性,绿色有一个,蓝色有两个扩展属性,紫色有三个扩展属性,下面说一下我的推荐吧~
①热成像目镜
效果:热量类侦察。开镜时以红色标记镜头100米范围内所有敌人
作用:在开镜的时候可以快速标记锁定镜头内的所有敌人,可以让我们快速知道敌人的位置,在钢枪的时候很有帮助
②痛击弱点
效果:开镜时增加10%-16%的暴击伤害
作用:适合喜欢开镜的人,可以有效的提高暴击伤害,可以很大程度的消耗敌人
③狙击测算
效果:对30米外的目标伤害增加20%,对30米内的目标伤害降低10%
作用:在沙漠打狙击枪的时候,这个扩展插件是非常非常的香了,可以有效的提高远距离伤害,如果伤害高的话,一枪就有可能秒掉敌人
2.枪口
枪口共有12个扩展属性,在所有词条都有的情况下,可选择的还是非常多的,并且枪口也分为4种品质(白色,绿色,蓝色,紫色)其中白色没有扩展属性,绿色有一个,蓝色有两个扩展属性,紫色有三个扩展属性,下面说一下我的推荐吧~
①减震制退
效果:射击伤害随距离衰减的系数降低50%
作用:适合狙击枪,在远距离的打击种,可以降低子弹衰减的伤害(换种方法说,也可以理解为提高我们的伤害)
②深层损伤
效果:命中后使对方20秒内所受治疗效果降低百分之50
作用:可以辅助队友使用,打敌方几枪,让他的治疗效果降低,可以有效的降低他的续航能力
3.弹闸
弹闸共有13个扩展属性,在所有词条都有的情况下,可选择的还是非常多的,并且弹闸也分为4种品质(白色,绿色,蓝色,紫色)其中白色没有扩展属性,绿色有一个,蓝色有两个扩展属性,紫色有三个扩展属性,老样子下面说一下我的推荐吧~
①集束弹头
效果:对30米内的目标伤害增加12%,对30米外的目标伤害降低12%
作用:这个扩展插件适合打近战,和狙击测算扩展属性正好相反,两个也可以在两把枪上搭配使用,一把步枪,一把狙击枪,非常好用
②穿甲燃烧弹
效果:命中时施加两秒烧伤,并且敌人护甲耐久消耗增加百分之50
作用:可以对敌方玩家造成持续的伤害,并且可以把他的护甲耐久造成很多的伤害
③衰弱弹
效果:暴击后增加10秒衰弱
作用:可以给敌方一个Debuff,让我们更好的攻击玩家,也可以辅助队友攻击
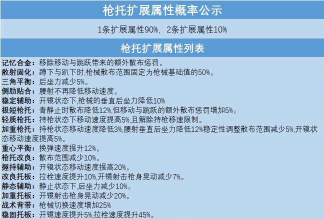
4.枪托
枪托共有16个扩展属性,在所有词条都有的情况下,选择性是远远高于其他配件的,并且弹闸也和其他配件一样也分为4种品质(白色品质,绿色品质,蓝色品质,紫色品质)其中白色没有扩展属性,绿色有一个,蓝色有两个扩展属性,紫色有三个扩展属性,下面说一下我的推荐吧~
①侧肋贴合
效果:腰射不再降低移动速度
作用:在钢枪腰射的时候,往往因为速度的原因拉身位不好,也是钢枪失败的一个重要原因,所以我们搭配上这个扩展属性,腰射不在降低我们的速度,我们在拉身位的时候,可以更好的避开敌方的子弹
②枪托改良
效果:散布范围减少10%
作用:在打的时候,子弹散步有时候也是我们打不中敌人的一个重要原因(明明瞄准了,但是有时候就是对不过枪)这往往就是子弹的散布问题,搭配上这个扩展插件,就会轻微的改善这个问题
③记忆合金
效果:移除移动与跳跃带来的散步惩罚
作用:在我们移动和跳跃的时候,子弹往往散布都会比之前(静止)大很多,也会让我们无法更好的瞄准敌人,在搭配上这个插件的时候,散布会没有,在钢枪的时候会有非常大的优势
以上就是所有配件的词条(扩展属性)介绍了,以上推荐仅代表个人想法,更好的搭配还是需要玩家实战中自己选择
v3.2版本
3月1日,超凡先锋S1赛季【万物复苏】开启,先锋服与爆金服共享赛季全新体验。
全新复苏机制初登场,首次淘汰后可消耗复活机会,刚枪再无后顾之忧,逆风翻盘全靠操作!
新大金,新装备强势上线,特色外观/超多福利享不停!更有梦幻联动震撼登场,就在S1新赛季,双服解锁新体验
应用信息
热门推荐
相关应用
实时热词
评分及评论
点击星星用来评分