这篇文章主要介绍了国家应急广播app的功能和特点。这款应用专注于推送自救科普知识,帮助用户在危险情况下正确逃生。它设计简洁,功能齐全,包括儿童安全、老年安全等多方面的内容,并提供及时的预警信息和应急新闻。此外,软件内还有多种实用的小工具,比如SOS求救、手电筒、110报警等,关键时刻非常有用。
文章还详细介绍了app的使用方法,包括如何下载、登录以及查看各种科普知识和自救技巧。更新日志显示,最近版本优化了兼容性和用户体验。作为普通用户,我觉得这款软件挺实用的,特别是对于经常需要应对突发情况的人来说,了解这些自救方法真的很重要。虽然我自己还没用过,但为了安全起见,确实值得下载试试。
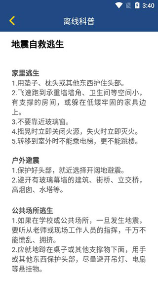
国家应急广播app是一款定向推送自救科普知识的广播电台,采用了扁平化的设计,并且以用户使用习惯为核心,致力于服务全国用户,让每一位遇到危险的用户都能够通过正确的方法逃生,保障每一位用户的生命安全。软件的功能有很多,其中包括儿童安全、老年安全、避难自救、家庭安全、生活安全、防震知识等诸多知识要点,在这里,用户可以查看最及时最权威的预警信息及应急新闻,学会如何去应对自身的紧急情况。此外呢国家应急广播软件内还有一些有用的自救小工具,无论是SOS发送求救、一键求救还是高频音、手电筒、110、夜间求救以及防走失身份牌、语音应急短信等等,这些东西在关键时刻都是很有用处的。对于每一位用户来说,无论是幸运还是倒霉都是各一半的,而为了我们的自身安全,这款软件希望大家还是能够下载看一看的。
应急电话
电话报障:112
电话号码查询:114
天气预报查询:121
水上求救专用:12395
森林火警电话:95119
火灾报警电话:119
治安报警电话:110
医疗急救电话:120
交通事故报警:122
红十字会急救电话:999
包含栏目
聚焦、应急新闻、科普推荐、预警信息、应急视界、科普视频、数说应急、科普音频、科普库、热点专题、应急互动、寻人求助、应急英雄、应急标识、游戏、应急征程、关于我们等。
软件功能
1、定向推送自救科普知识、应急新闻和预警信息,以GPS定位为核心呈现周边信息,搭建可视化的互救平台;提供一键求救等自救工具功能。
2、提供了八个自救功能,大致分为三类:通过屏幕/闪光灯发出信号、通过手机自带外放发出信号、预设拨号/紧急拨号来发出求救信号。
3、灾害新闻的通知预警,以及自带的科普内容和简单的自救工具。突发内容包含救灾防灾工作的最新进展,以及灾区情况的及时推送。
4、预警信息需要你自己去设置里面添加自己的所在地,这里会推送出最新的灾难预警,当然国家级别的应用,所报道的事情预警绝对真实可靠。
5、国家应急广播app寻人板块推送的是由公安部发布的人口丢失信息,其中包含了每位走失者走丢时的衣着信息,也提供了负责该案件民警的联系方式。
国家应急广播app使用方法
1、 在本站下载打开国家应急广播app,从以下关键词中选择所关注的内容;

2、首界面则是根据所选的内容生成的专属资讯;

3、点击+按钮,可看到还有各种科普小知识,以及音频、动画科普;

4、在科普界面,有自然灾害、事故灾害、公共卫生等各种小知识科普;

5、此外,还提供了八种自救方式;

6、需要进行登录才可以使用,你也快来吧。
应急方法
昏厥的家庭自救
1、发生昏厥前自觉头晕、恶心、眼前发黑、浑身乏力,并有脸色苍白、大汗、手足冰冷、脉搏细弱,随后知觉丧失。
2、意识丧失为一过性,持续数秒至数分钟后苏醒。
自救处方
1、保持现场空气新鲜,将病人平放在地上,仰卧位(不要枕头)解开领、扣、皮带、领带。
2、指压人中、合谷、内关等穴位,在人中、太阳穴擦清凉油。
腹部外伤自救
自救处方
1、检查病人有无头部损伤、胸部损伤、呼吸困难、心跳停止。
2、用干净纱布、毛巾、被单等对伤口进行包扎。如肠管膨出腹腔外,千万不可送回腹腔内。可用一个干净的碗盖于膨出的肠管上,然后进行包扎。
3、可口对口人工呼吸和胸外心脏按压。
更新日志
v3.2.2版本
1、提升了兼容性,可适配安卓版本9.0;
2、优化了弹窗推送功能,更新版本后即可使用;
3、修复已知BUG,提升了用户体验。
点击星星用来评分