




《无尽旅图》手机版是一款画风可爱、玩法独特的解谜冒险游戏。游戏中,玩家扮演制图师卡朵,通过收集地图碎片并拼接成完整大陆来解锁新场景和推动剧情。游戏中的NPC个性鲜明,比如喜欢拥抱的大熊和会写故事的童话书,这些怪人朋友为旅途增添了趣味和温暖。
游戏将解谜与探索结合,玩家需要利用线索和想象力解决谜题,甚至可以改变地形如拼接河流或冰面来创造新路径。这种开放性和创造性让冒险充满可能性,适合喜欢挑战和发现的玩家。
作为休闲向游戏,无尽旅图手机版在玩法上既有深度又不显复杂,适合偶尔放松时游玩。总体来说,这是一款兼具创意和趣味的手游,值得尝试。
无尽旅图手机版是一款画风可爱的休闲向解谜冒险游戏,由同名电脑游戏制作而成,在手机版中重新绘制了游戏的UI界面,增加了在探索世界、拼接地图时所必要的按钮,来确保玩家在整个冒险过程中的体验。在游戏中,玩家将扮演着制图师卡朵,使用手中那神奇的地图,通过一系列的探险和解谜等各种途径来获得地图碎片。获得地图碎片后,卡朵通过使用制图师的能力来旋转移动地图碎片,使其首尾相接从而连成一片新大陆。这片大陆没有指定的方向,只有卡朵自己用手将这些碎片连起,方可到达彼方。玩家能够一边探索周围的环境,和岛上的住民交流,一边和新朋友展开各种各样的冒险。在这里,你的一切旅途见闻都将会是最珍贵美好的回忆。感兴趣的小伙伴可以下载体验。
【谜题和迷路不都是迷?】
用全新解谜思路看待这个世界,找到隐藏在角落的地图碎片,并用NPC的只言片语以及各种细微的线索,将他们以正确的方式重新排列组合,就会解锁新的场景并推动游戏流程,同时解决谜题与迷路。
【童话的世界里的怪人朋友们】
你将游历各个神奇的部落,遇见一群个性奇怪的角色们:比如喜欢拥抱的大熊、用火山当热水器的旅馆,会自动写故事的童话书等等。在清新可爱的绘本画风下,这些怪异又可爱的怪人朋友们,或许可以给你些不一样的温暖。
【拯救世界需要一点想象力】
平原、森林、沙漠、火山、冰川,各种不同的地形有着独一无二的有趣机制,比如你可以拼接河流,让沙漠中凭空出现绿洲,或者连接冰面,在雪地搭建一条冰上高速,用上你的想象力,这些谜题没什么可怕的!
初始岛屿
从飞机上掉落下来后,卡朵便开始了正式的游戏之旅。玩家可以在灌木旁在捡到地图卷轴,进入教学内容。
完成教学内容后,卡朵能够在一个渔夫边上捡到闪着白光的碎片,将其与现有地图拼接,形成新的地图,卡朵就能看到房屋出现在身边。
房屋的上方有一个白色碎片,将其捡起拼入。之后能在新地图里找到一个白色碎片,拼入后再于新地图中找到一个白色碎片,将树林拼出来。
树林中同样有一个白色碎片,将其拼入后会出现一个新的NPC“阿伯”。阿伯找不到回家的路,卡朵需要将阿伯所在的版块拼到此前房子的东边。
此时会新出现女性NPC,她会告诉你夏南的家在森林里。卡朵在这对夫妇旁捡到一个碎片,再在小孩旁捡到两个碎片,就能拼出森林了。
进入森林的房子中,和夫妇对话后,调查墙壁上发光的贝壳,发现新的碎片。将其拼入形成湖泊,随后去湖边寻找她们的女儿夏南。
夏南想要故乡的泥土,卡朵可以在下图所示的版块上找到一个小土堆,挖到泥土。
将泥土交给夏南后,会拿到港口碎片。港口碎片拼入时需要将码头那一端朝向北方。随后玩家前往港口,和众人道别后进入下一章。
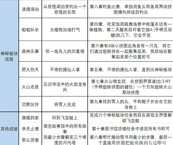
一、神秘板块任务及其他成就
二、详细图解
应用信息
热门推荐
相关应用
实时热词
评分及评论
点击星星用来评分