




绯染天空日服是一款非常有意思的二次元RPG手游,玩家可以跟着一群校园美少女一起踏上魔幻冒险之旅。游戏里有很多有趣的系统,比如可以给角色搭配各种武器和服装,展现自己的独特风格。还有养成系统、组队战斗和挑战关卡等玩法,内容很丰富。
这款游戏的伤害计算机制有点复杂,但也有助于提升策略性。它包含了基础威力值、暴击、增伤、攻击力等多个因素,每个部分都对最终伤害有影响。特别是随机浮动这个点,有时候运气好的话可以轻松通关,不过也增加了游戏的不确定性。
我个人觉得绯染天空日服挺适合喜欢策略战斗和剧情丰富的玩家。虽然刚开始可能会被复杂的计算公式吓到,但多玩几次就能找到规律了。如果你是二次元手游爱好者,这款游戏绝对值得一试!
绯染天空日服是一款RPG手游,在这里你将跟随数名风格迥异的校园美少女们一起开启魔幻的战斗之旅,组建一只属于自己的战队,与敌军展开战斗打响属于你们的青春史诗,并且每一个游戏角色都可按照玩家自己的风格爱好进行合理的搭配服装,展现出属于玩家自己的搭配风格。另外,在绯染天空日服中还会有各种不同的武器,你可以自由搭配,让你的角色更强大,并且多种能力不同的职业你可以自由地去进行分析选择,不同的职业发展有着不同的战斗玩法,同时在这里还为大家提供了养成系统、组队系统、挑战关卡等玩法,你可以通过培养最近喜欢的美少女角色组队搭配不同人物开启不同的趣味玩法。对此,喜欢的朋友们欢迎来本站下载游玩!
绯染天空是一款日系二次元角色扮演冒险类游戏。游戏非常精彩的游戏剧情,高质量的日系幻想内容,多种不同的玩法体验能够让玩家体验到一个全新的战姬游戏。相信很多小伙伴刚开始接触游戏还不明白游戏的伤害机制计算方式。下面就由小编带大家一起来进行了解游戏全面的伤害分析。大家可以进行参考,方便后续自己阵容的搭配组合以及关卡BOSS的击杀。
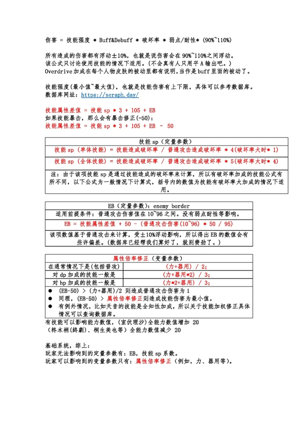
绯染天空伤害计算全解析公式:
1、角色技能伤害计算公式:
基础威力值*暴击乘区*增伤乘区*攻击力乘区*减防乘区*抗性弱点乘区*领域乘区*破坏率乘区*降攻乘区*增防乘区*随机伤害浮动。
2、基础威力值:
普攻、追击和伤害类技能都各自存在着威力值范围与技能调整值。伤害类技能的技能等级从2级开始每级提供5%的威力值下限与2%的威力值上限。
3、暴击乘区:
计算暴击伤害需要敌人的属性减少50,所以输出的暴击伤害会超过1.5的乘算。增加爆伤的buff也是加算后乘算伤害。
4、增伤乘区:
对DP的增伤是在敌人DP造成伤害的时候才有作用,对HP的增伤也是一样。打HP的部分不会应用到对DP的增伤。
5、攻击力乘区:
技能/角色被动/首饰被动/迷宫buff/OD/其它场地效果,都在乘区里,都是乘算,不会单算,元素攻击buff在美颜元素攻击是不会有作用。
6、减防乘区:
普通减防御和属性减防御都在这里算法里面,是互相加算,不是乘算。
7、抗性弱点乘区:
该乘区比较特别之处在于所有单个因素彼此之间是乘算而非加算。假设使用的伤害类技能存在多个属性,且至少有两个属性都在目标的抗性弱点列表内,则在列表内的属性的抗性/弱点伤害调整值彼此乘算。
8、领域乘区:
技能提供的领域+50%的伤害,角色被动+20%的伤害,但是场上只能出现一个领域,后的领域会把前面的领域顶掉。
9、破坏率乘区:
在对敌人HP造成伤害时,直接乘上敌人当前累积的破坏率。
10、随机伤害浮动:
±10%的上下浮动量,全凭运气,如果有时候差点击败BOSS,可以尝试多来几次就能够通过。
1、剧情内容非常丰富、完整。随着主线剧情的不断解锁,将会出现大量的支线任务剧情。
2、跟随故事解锁更多级别的任务和角色,并—起学习他们的故事。
3、每个任务都会给你带来不同的游玩体验,新的冒险故事也在慢慢展开。
4、战斗场面非常独特。在这里,你可以自由地开始战斗,体验战斗带来的乐趣。
v5.7.0版本
优化游戏体验
应用信息
热门推荐
相关应用
实时热词
评分及评论
点击星星用来评分