




这个多彩宝App真是个神器!它不仅是贵州省的政务民生服务平台,还成了办理烟草专卖零售许可证的唯一移动端渠道。最牛的是,现在办证完全不用跑腿,直接手机操作就能搞定,全省都能用,真是太方便了!
App整合了各种政务服务和生活缴费功能,比如代开发票、社保查询、水电费缴纳等等,简直是个“一站式”服务中心。特别是对烟贩子来说,办理新证或延续申请都变得超简单,步骤清晰,材料上传也直观。
我挺喜欢这种互联网+政务的模式,既节省时间又减少麻烦。希望以后能有更多便民服务上线,让老百姓的生活更便利!
多彩宝App一般又称云上贵州多彩宝,是贵州省政务民生服务平台,也是作为贵州省烟草专卖零售许可证办理的唯一移动端服务渠道,真正实现烟草专卖零售许可证全流程办理“零跑腿”,做到了全省全覆盖。
多彩宝App融合了云上贵州移动服务平台和多彩宝“互联网+”益民服务平台的服务功能,致力于运用互联网、大数据保障和改善民生。同时还集成了全省政务、民生服务事项,包括个人办事、法人办事、生活缴费、到家服务及其他个性化服务等,推动实现一网通办、服务到家的目的。
计划在未来全省范围集中力量打造“一站式”互联网民生服务平台,全力推进多彩宝“互联网+”益民服务城乡全覆盖。接下来也会陆续开通更多便民服务,为全省百姓打造一站式互联网生活服务的专属App!
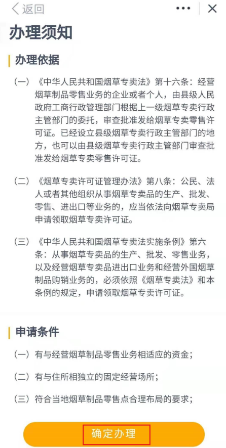
办理条件
1、有与经营烟草制品零售业务相适应的资金。
2、有与住所相独立的固定经营场所。
3、符合当地烟草制品零售点合理布局的要求。
4、国家烟草专卖局规定的其他条件。
办理步骤
1、打开APP,点击首页“专题服务”的“烟草专卖零售许可”进入。
2、点击“新办”,阅读办理须知并确定办理。
3、填写相关信息并上传材料文件,提交申请。
4、申请成功即可凭申报号查看办理进度和结果。
1、在政务服务板块中找到“烟草服务”或者直接在多彩宝APP搜索“烟草或烟草服务”,进入烟草服务”进入界面,然后点击选择所需要办理的事项。
2、点击所需办理的事项,点击手机下方“确定办理”,输入烟草专卖零售许可证号然后点击“下一步”。
3、根据申请提示输入相关信息,并在上传所需要身份证正面和反面以及营业执照,(注意:拍照上传的图片必须清晰全面,不能只拍一部分),上传完所需图片后点击下方“提交申请”即可完成相关事项的申请事项。
1、热频政务服务
平台集成百余项热频政务服务事项办理,包括代开发票、不动产登记、房源核验、社保资格认证、社保查询、婚姻登记预约、生育登记证明、车辆摇号等,同时,提供贵州省、市、县、乡全覆盖的水电燃生活缴费服务。
2、政务民生服务
云上贵州多彩宝围绕个人和法人全生命周期,推进全省各级各部门政务民生服务应用移动化、标准化、智能化改造,持续优化服务体验,运用互联网、大数据促进保障和改善民生,实现更多服务一网通办、服务到家。
3、一站式生活服务
用户通过云上贵州多彩宝APP可享受一站式生活服务体验。基于大数据分析,以用户需求为导向,提供更加精准、智能、主动的服务,真正方便群众、方便企业,不断提升政府、社会治理能力,更好地服务社会民生。
v8.1.7版本
优化部分内容
应用信息
热门推荐
相关应用
实时热词
评分及评论
点击星星用来评分