《零之战线》是一款二次元风格的放置类手游,以末世为背景,玩家需要指挥武器少女战队对抗机械兽,玩法轻松又能获取资源。游戏画面精美,角色设计有特色,尤其是“双修”系统让人觉得有趣又有点搞头。虽然战斗是自动的,但策略搭配阵容和养成战姬还是挺有深度的。华为版福利也不错,用华为账号登录还能领专属礼包。
我对这种放置类游戏还挺感兴趣的,毕竟解放双手又能体验二次元的乐趣,不过感觉有些角色的养成路线可能对新手来说有点复杂,得慢慢摸索才行。总体来说,《零之战线》适合喜欢轻松挂机又有策略性玩法的玩家,尤其是对末世题材和军武娘设定感兴趣的小伙伴应该会很喜欢。
零之战线是一款二次元放置类手游,游戏采用3D引擎制作而成,原汁原味的二次元风格,逼真的人物角色形象、精致的游戏画面给玩家带来视觉上的享受,在这里玩家将作为军校毕业的优等生,将指挥武器少女战队与被污染的机械兽战斗,在夺回地面控制权的同时,迎击与调查隐藏在深处的秘密。在人类濒临灭亡的关头挺身而出,为了人类文明的复苏,选择出最为正确的选择。游戏中有上百个少女英雄可以收集,根据职业和能力自由的搭配阵容,为了对抗机械兽挑战不同的关卡,轻松的放置战斗挂机也能获取资源,同时在游戏中玩家需要了解她们才能觉醒更强的力量,不同的少女战姬和主角双修等级提升速度是不一样的,而且一天只能够双修一次,玩家可以每天和不同类型的少女战姬双修,这样可以节约时间,最快速提升等级。
ps:本次小编给大家带来的是
零之战线华为版,该版本是官方与华为共同推出的版本,所以在该版本中玩家们不但可以使用华为账号进行一键登入,而且还可以每日领取华为专属的游戏福利礼包,从而快人一步的脱离新手期行列!现在,为了维护人类的文明,请战斗吧!
游戏背景
世界的历史有种不思议的轮回,一种文明的消逝,一种文明的兴起,一个时代的殒灭,一个时代的再出现……
一场意料之中却突如其来的“流星雨”,机械纪元时代在这终末中以一种不可抵挡的姿态开始复苏。
无尽的沉默和不停明灭的视野中,是恐惧、是不甘还是不灭的希望?
末世机械时代,少女已准备完毕,指挥官,你的选择是什么?
零之战线华为版特色
1、军武拟人,少女集结
身负知名军武之名的少女集结完毕,静候指挥官指令。
2、策略搭配,多元养成
五大阵营,五种职业,自由搭配,上百位性格迥异的少女将完全听从您的指挥,通过装备、改造、觉醒、科技等多维度提升战队实力。
3、休闲放置,养肝护肝
自动战斗,解放双手,挂机即可获得资源收益,养肝护肝从现在做起。
零之战线华为版战姬养成强度以及养成方法
极寒米格t0是必养的 防守基本无解 除非是双水仙阵容可能不敌,双福克也当我没说哈哈,米格最好前期是耐久芯片后期转火力芯片 挂载配减伤挂载 如果有专属那是极好, 极寒的伊尔也是献祭流打法必备 养到ur3即可 有条件的上到sp即可。

自由大姐是地狱猫,地狱猫芯片以及挂载都用格挡就好,地狱猫靠格挡打反击伤害。自由的熊猫控制效果和伤害都是不俗的推荐养到sp一星两星够用,如果喜欢的话养满就好啦 熊猫最好配合怒气挂载 开局大招 芯片可刷火力破甲或真实伤害。渡鸦也是新手前期推本必备的好帮手,半血的全体眩晕效果,配合移速挂载先手减少敌方护甲,或怒气挂载开局给地方造成破绽增伤的效果以及为队友回能(当然一般都是给自己回了),芯片可刷火力。

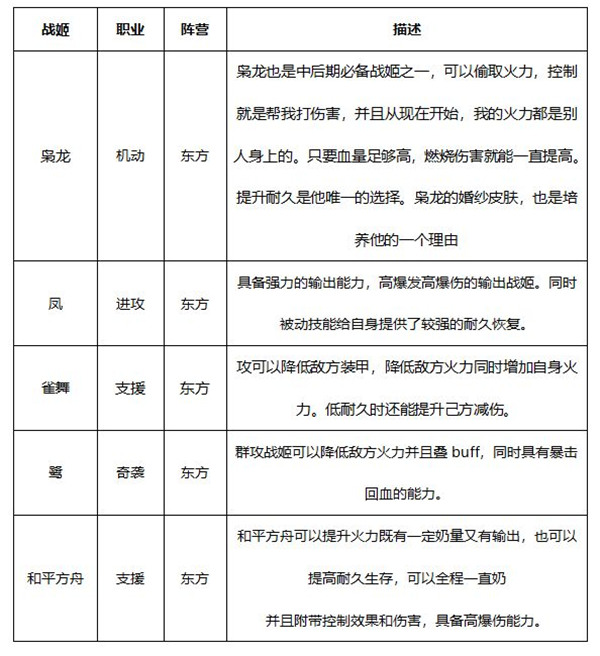
东方的话六元凤虽然被削弱但伤害前期过本时候还是比较可观的,凤可sp5星,芯片需要暴击加爆伤,挂载就用送的樱花弹就好。东方扛把子龙,最好是耐久芯片搭配聚能辐射(有条件的话)如果没有就用怒气挂载顶着 开局放大给予燃烧效果和偷火力,龙的耐久一定要高 因为就是靠耐久打伤害。东方的奶妈和平方舟高伤害和高奶量在后期单挑不怕很多战姬,但是前期建议吞卡不建议升级,如果能sp5的时候再来拉,因为没到sp5的方舟强度并不高,挂载还是推荐聚能辐射,芯片建议技能伤害和精准。刷特殊必备的东方鹭,鹭能够叠加标记让敌人受到更多伤害,挂载优先推荐瞄准器枭型(难获取)芯片刷耐久(不刷站不住有点)。

皇家推荐养水仙,水仙伤害是一个高爆发存在,只要敌我双方出现了伤亡就会对敌方全体造成伤害,而且100%的免控率也让水仙不会害怕控制队,水仙可以配合伊尔玩献祭。水仙芯片选择火力 自身大招就附带超高穿甲 所以米格站不住,挂载可用怒气挂。

铁血乃至游戏最强战姬福克,福克能扛能打能回血还能减疗对面,自身携带的80%真实伤害已经不惧怕任何护甲,米格单挑是打不过福克但是打群架不一定。福克有两种玩法一种肉福克,芯片刷耐久,挂载配神减伤挂载或者格挡挂载,高伤福克是真实伤害芯片配上专属的真伤挂载来让福克伤害爆炸,第二个高伤福克不怎么推荐,因为后期福克如果站不住那么输出空间会被挤压的很小,只有站得住的福克才能疯狂输出!“
零之战线御三家之一阵容推荐
一、小野猫
小野猫的阵营为自由,自由克制极寒,东方克制自由。
职业是奇袭。奇袭职业介绍:后排输出,生存力较低,技能多为单体高爆发。
喜欢的地点:体育馆、近郊、室内游泳馆
喜欢的东西:瞄准镜、游戏机
讨厌的东西:刀、宠物

小野猫的技能
炸毛全攻击:小野猫生气了!小野猫火力全开,对随机3名敌人造成118%攻击伤害,并有20%概率使目标眩晕3回合。(眩晕:不能使用普通攻击以及释放主动技能)
中途岛的愤怒:曾经的挫败刺激到小野猫的好胜之心,破甲增加32%,火力增加15%。
直觉驱动:小野猫依靠灵敏的直觉袭击敌方,普通攻击变成攻击敌方耐久最少的目标,造成130%攻击伤害,并减少目标10%装甲。
顽强野猫:小野猫即使处于险境也有办法让自己生存下来,当自身耐久低于40%,提升自己破甲20%,并回复自己100%火力等量耐久3回合(只触发1次)。(※技能以游戏内实际描述为准)
小野猫是具有高破甲且附带眩晕的奇袭战姬,有一定控制能力,推荐提升火力以及耐久
挂载推荐:扩大口径II或者厚重装甲II
阵容推荐:

4自由2东方的阵容激活光环属性:
火力+20%,耐久+20%,减伤+10%
二、SU-85
SU-85的阵营为极寒,极寒克制东方,自由克制极寒。
职业是进攻。进攻职业介绍:后排输出,技能多为群体爆发,耐久较低。
喜欢的地点:电影院、商业街、体育馆
喜欢的东西:爱心便当、招财猫
讨厌的东西:雪糕、小飞机

再让我们来看一下SU-85的技能
毁灭射击:SU-85发射出破坏力强大的炮弹,对随机3名敌人造成115%攻击伤害,并造成3回合的60%流血伤害。
特殊觉醒:SU-85经过特殊改造后,火力增加15%,耐久增加10%,免控率增加20%。
死亡奉献:SU-85在死亡时会再发射一次炮弹,对后排敌人造成4回合的105%流血伤害。
迷惑雪球:SU-85击打出伪装成雪球的炮弹,普通攻击有60%概率对目标造成2回合的45%流血伤害
(※技能以游戏内实际描述为准)
SU-85前期作为进攻型战姬具备较强的输出能力
挂载推荐:扩大口径II
阵容推荐:
尼古拉一世、SU-85、米格、苏-34、凤、和平方舟

4极寒2东方的阵容激活光环属性:
火力+20%,耐久+20%,减伤+10%
三、九江
御三家之一,中二晚期患者九江
九江的阵营为东方,东方克制自由,极寒克制东方。
职业是机动。机动职业介绍:根据技能特性决定站位,多为控制及群体输出。
喜欢的地点:电影院、二次元圣地、图书馆
喜欢的东西:手办、镜子
讨厌的东西:面具、工具箱

再让我们来看一下九江的技能
蝴蝶雷:九江释放伪装的蝴蝶雷,对随机2名敌人造成136%攻击伤害,并增加自身10%火力3回合。
燃气轮动力:九江装甲上的燃气轮经过改造,性能大大提升,格挡增加25%,移速增加30,耐久增加10%。
战场续航:九江的装甲可将对部分敌人的攻击缓冲转化为自身能量,每次格挡回复自身100%火力的等量耐久。
迷惑打击:九江依靠自身移速优势扰乱敌人,普通攻击变为攻击随机1名敌人,造成110%攻击伤害,同时减少目标10%精准2回合。
九江具备高额格挡概率,同时有一定的回血能力,能打能抗,推荐提升其耐久
挂载推荐:防护层·紫/防护层II
阵容推荐:
九江、枭龙、凤、雀舞、鹭、和平方舟

全东方的阵营激活光环属性:
火力+25%,耐久+25%,免控+15%
更新日志
v1.0.0版本
1、bug修复。
点击星星用来评分