




《当代人生破解版》是一款超好玩的模拟经营手游,让我体验了一段完全不同的人生。游戏中,玩家可以从小到老,经历各种事件并做出选择,最终迎来不同的结局。游戏剧情丰富,任务多样,还有新增的内容和玩法,让人玩起来很有新鲜感。
最吸引我的是那些丰富的属性系统,比如心情、健康、智商等等,这些都会直接影响最后的结果。从出生到年老的每一个阶段都是由玩家自己掌控,感觉像在操控另一个人的一生,还挺有意思的。
游戏界面也很棒,画面和文字结合得很自然,让人有身临其境的感觉。新增的职业和航海大学等内容,让玩法更加多样化。虽然破解版有些争议,但确实方便了很多,尤其是高考题的全答案,简直是作弊小能手!
总的来说,这款游戏不仅让我体验了不同的人生,还让我反思自己的选择会带来什么样的结果。虽然游戏是虚拟的,但也挺能引发人思考的!
当代人生破解版一款非常好玩的模拟经营类手游当代人生来给你开启一段不一样的全新人生。在这款游戏中玩家将会经历许多段与自己的人生不同的体验来随机开启一段全新的人生,并且对你遇到的每个事件做出选择最终就会得出完全不同的结局。
游戏剧情精彩任务众多可玩性非常高,而且还新增全新的内容和玩法,让玩家在这里探索发现更多有意义的事情享受自己不同的生活。此外,在游戏内可以体会到各式各样不同的事件以及各种不同的家庭,而且从婴儿开始你的属性会随着各种事件而变化。
游戏中还还有着如心情、健康、智商、情商、魅力,道德等丰富的人物属性玩法,而这些属性都会影响人物结局来,所以就看玩家想做怎样的一个人。从出生到年老这一段时间发展、经历都将由玩家来操控和决定,而玩家的不同选择将对后续的发展产生巨大的影响,并且游戏还以文字和图画的方式描绘了当代人们的日常生活和工作方式,绝对能够带给玩家们截然不同的人生旅程。
1、虚拟人生,真实生活
在这里开始一段崭新的人生。重新成长,学习玩耍,结识朋友,邂逅恋情……从呱呱坠地到垂垂老矣,虚拟的人生,也能拥有原汁原味的生活体验。
2、生涯规划,事件抉择
这是一段由努力和惊喜组成的人生。无论是读书深造,还是就业打拼,你都可以在“人生”中找到一条前进的方向。在生活众多的事件中,做出你的选择,或许会有意料之外的结果?
3、视觉突破,感观升级
微笑和泪水都是一段人生不可或缺的部分。人物动作神态都更加直观鲜明;游戏UI重新绘制,整体感观全面提升。
4、经典玩法,全新挑战
人生路上总是充满各种未知的挑战。当代人生不仅对人生系列的热门玩法进行了升级和完善,也加入了许多全新的活动内容。除此之外,游戏中的部分玩法不单单只有文本提示,还会加入更具趣味的动画效果。
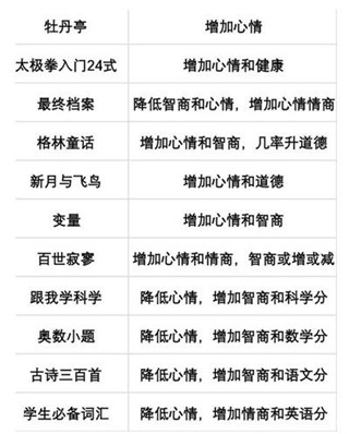
1、书的提高属性是必不可少的,每年免费读的书有好几种,大家一定要认真的挑选,可以对应下图中的书的属性进行挑选这样更容易匹配自己的玩法。
2、下图是语文的问题和答案,大家可以保存下来进行参考。
3、下图是数学的问题和答案,同时你也可以保存下来进行参考。
4、下图是英语的问题和答案,可以保存下来进行参考。
5、下图是综合类题目的问题和答案,保存下来然后去答题即可。
1、独特的游戏玩法,选择来决定别人的命运十分新奇。
2、界面简洁干净,长时间玩游戏时不会产生不适的感觉。
3、体验另一种人生从出生到死亡是一种很奇妙的事情。
4、剧情可玩性多,超多种不同结局看你怎么选择。
v1.10.8版本
1.新增了职业——船员、领班、船长;
2.新增了相关的航海大学;
3.新增了航行中景点相关事件
4.修复卡牌游戏可能会卡住的问题
5.修复了卡片特效错误的问题
6.修复了成为邮轮船长时只有一条航线的问题
7.修复邮轮前台经理小游戏在处理完紧急通话后打开再关闭员工手册会再次触发电话特效的问题
应用信息
热门推荐
相关应用
实时热词
评分及评论
点击星星用来评分