



秘塔AI搜索App是一款由秘塔科技开发的智能搜索引擎,界面简洁无广告,操作简单直观。它能根据用户的兴趣和搜索历史进行个性化推荐,并提供多种搜索模式满足不同需求。软件支持生成工作报告、学术论文搜索以及文库资源下载,还能通过自研大语言模型精准匹配信息并整理结构化答案。用户可以导出搜索结果为Word或PDF格式,甚至直接用AI工具继续编辑。
对我来说,这个App最吸引我的地方是它的多功能性和高效性。特别是生成工作报告的功能,只需输入少量内容就能快速完成,节省了很多时间。学术搜索功能也很实用,能够精准筛选文献并提供结构化摘要,这对学习和研究非常有帮助。此外,支持上传本地文件构建个人知识库也是一个亮点,可以方便地管理和查找自己的资料。
总的来说,秘塔AI搜索App是一个强大的信息管理工具,不仅适合专业人士使用,也适合普通用户提升工作效率。它通过AI技术优化了信息检索和整理的过程,让获取知识变得更加轻松高效。如果你正在寻找一款功能强大又不复杂的搜索引擎,这个App绝对值得一试。
秘塔AI搜索App是一款由秘塔科技推出的AI智能搜索引擎,采用了先进的分布式计算架构和优化算法,根据用户的搜索历史和兴趣偏好进行个性化推荐。软件界面简洁干净,排版整齐,操作简单,用户可以根据自己的搜索需求选择各种不同的搜索模式,秘塔AI会根据问题搜集相关的网页进行整理、总结并归纳,让用户轻松获得想要的结果。
秘塔AI搜索手机版软件搜索结果界面非常纯净,完全没有广告的干扰,给用户带来一个良好的搜索环境。软件内有多种工作报告细分,用户只需要填写名称和少量内容AI就能生成出一篇完整的工作报告,大大提高工作效率。
【纯净搜索】
界面清爽简洁,没有广告,直达结果,让搜索回归本质;
【全网搜索】
1、为你的提问提供直接、精准、结构化的答案,并包含引用源。
秘塔AI搜索基于自研大语言模型MetaLLM,具备强大的语义理解能力,能够精准匹配你的搜索需求,提供高质量结果。
2、自动生成大纲,脑图,相关事件/组织/人物表格。
用多种形式将关键信息筛选整合,助你更快get搜索结果,获取信息快人一步。
3、支持一键复制、导出搜索结果。
支持导出Word、PDF格式的文档,或使用秘塔AI写作工具——秘塔写作猫继续编辑,满足你的各种使用需求。
4、文库搜索
通过深度语义精准搜索全网文档(行研报告、学术论文、学习课件等),资源丰富,并支持查看、下载,为你的工作、学习提供高质量参考资料
【学术搜索】
1、在数亿篇文献中筛选有用信息,并结构化展示。信息来源聚焦专业期刊和学术数据库,权威性高,可参考性强,助力你的学术研究
2、直接提供论文摘要等关键信息,速览论文概要。
3、你可以自行配置中英数据库。
【AI搜索】
1、输入想要了解的问题,可以选择三种搜索模式,分别是简洁、深入和研究,还可以选择搜索范围,全网、文库、学术、图片和博客。
2、AI会归纳出详细的介绍,以及来源。
3、还可以生成大纲、思维导图以及演示文稿。
4、支持用户导出为WORD格式和PDF格式。
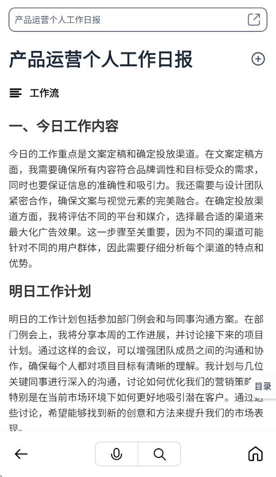
【工作流】
行业调研、报告撰写都可以交给AI。秘塔AI搜索有7大类、25个细分场景的工作流,涵盖行业研究、经济分析、金融投资、运营方案等各种场景。
1、例如要做个人工作日报,只需找到对应的工作流。
2、输入项目名称以及相关内容,AI就能自动按照预设的框架,收集整理资料,生成一份完整的报告。
【专题】
玩家可以上传自己的文件构建AI搜索,由两部分组成,分别是文章与知识库。
1、文章:
用户可以新建文章或将问答收藏在文章栏里。
2、知识库:
上传本地文件,打造自己的AI搜索数据。支持PDF、DOCX、PPTX等文件。
【书架】
用户可以在文库内搜索自己想要的书籍,会得出书籍的详细介绍以及相关书籍。
v1.8.5版本
修复了一些bug,优化了体验
应用信息
热门推荐
相关应用
实时热词
评分及评论
点击星星用来评分