创游世界国际版

创游世界国际版

官方

系统:Android

日期:2025-10-30

类别:安卓游戏

版本:v1.34.0

  • 详情
  • 相关
  • 评论
创游世界国际版(Julian's Editor)是一款社交游戏编辑器兼游戏游玩平台 创游世界国际版(WattiC捏脸游戏创意制作软件)是一款非常专业的创意创作应用,该app内拥有丰富的创意设计工具以及各种各样的主题风格可以自由选择使用,用户可以通过它来进行各种各样的创意作品编辑处理、绘画涂鸦等等操作。同时,软件还为用户提供了多种模板供大家参考和下载哦,让用户们能够轻松创建出属于自己的创意作品,感兴趣的用户赶快来西西软件园下载吧!

创游世界的海外版简介

作为一款创新型的创造工具,创游世界中拥有庞大的素材库和强大的编辑功能,无论是动画、音乐、文字还是图像元素都能在这里找到满足自己创作灵感的创意作品。软件内的素材不仅丰富多样,而且质量也极佳,让你无需专业的知识也能快速上手。同时,该软件更是提供了多种互动方式及社交分享选项,让你的作品变得更加有趣和生动。除此之外,软件还提供了海量热门话题等你来探索,包括科技、艺术、影视、漫画、体育等多类领域,总有一款符合你的口味。

创游世界国际版特色

--支持多种图层管理模式:支持导入图片、视频、音频文件和其他图层并对图层进行个性化的定制;

--实时预览与调整效果:在完成创作后可即时查看每个作品的效果详情,方便后期调色或其他优化工作;

--多语言环境兼容:提供全球范围内的游戏资源共享服务,确保不同国家和地区的玩家都可以畅玩;

--简单易用的操作界面:所有功能均采用直观的界面呈现给用户的使用者观看体验,即使是初学者也可以迅速上手;

--自定义脚本输出:根据自己的喜好添加脚本内容,使得创作过程更加高效灵活,随时随地开始创作之旅;

--一键分享至社区:你可以将作品发布到社群上,展示自己的作品,促进他人的交流和学习。

创游的世界国际版亮点

还有各种不同的玩法任你去尝试了。

并且还可以帮助大家在线上来更好的发挥想象力。

就算是不擅长画画的小白也能轻易上手。

创游世界国际版(Julian's Editor)是一款社交游戏编辑器兼游戏游玩平台,非常适合想制作游戏却无基础编程知识的新手,考验的是玩家们丰富的想象力和动手能力,能创造出属于自己的游戏世界。在这里,你可以按需求制作自己想要的游戏,但由于平台限制,只能进行一些简单的平面游戏,但你可以自行创作玩法,打破限制,让平面游戏也可以丰富起来,自己画人物,自己画道具,自己编剧情。

创游世界国际版官方介绍

Julian’s Editor 是一个游戏创建者,您无需编码即可创建自己的游戏。制作多人游戏,在手机上与朋友分享和玩。

任何人都可以在朱利安的编辑器中创建游戏。立即下载以开始制作游戏!

创游世界变量脚本介绍

接下来我们讲四种变量(没错,在我看来是四种)

创游中常用的变量有:全局变量、局部变量,事实上,还有两种量也可以被看做是变量:角色属性、数据表

我们今天把这四种变量进行一下比较,讲讲这些变量怎么用,什么时候用

我们从哪几个方面进行比较呢?

一,从类型的多样性进行比较:上期我们讲了那么多种类型,但有些变量无法设置成某些类型,功能就相对局限了

二,从通用的范围进行比较:有的变量能在全游戏进行使用,有的变量只能在某个脚本里使用

三,从查找取用的便捷性进行比较,当在多种种变量都适用的情况之下,我们要考虑哪种变量更方便使用

那么接下来就开始比较吧

第一位选手:全局变量

作为早在1.0版本就出现了的老牌选手(那时还只能是数字类型),它仍然在2.0发挥了重要作用。

全局变量有两种创建方式:①找到全局变量模块,点击找到“创建全局变量”后创建;②点击屏幕右侧“数据”,在“全局变量”一栏找到“创建全局变量”,点击后创建。创建需要设置变量的名字、类型、初始值(即三要素)。全局变量的名字不能重复,变量的类型在创建后无法改变

类型多样性:低。全局变量只有三种类型:数字、文本、真假值。这使全局变量拥有其局限性,不过这三种类型都是创游中最常用的类型,对于一般使用者影响不大。

通用范围:全游戏。全局变量覆盖整个游戏(指玩家创建的游戏,而非《创游世界》)。因此全局变量适合做全局性的量,如:经验值、回合数等。全局变量还可以制作消息传输/接收器,让两个脚本互相联通(附:做法 见P1)。

取用便捷性:创建的越多越不方便。全局变量的取用依靠“全局变量模块”,点击模块选择想要的变量,但一旦创建的变量过多,查找就变为了一件麻烦的事情,所以不建议创建过多的全局变量

第二位选手:局部变量

局部变量的创建方式有2种:①将“新建局部变量为…”模块拖拽下并与脚本连接;②在“局部变量”模块下找到新建局部变量,点击后会在脚本顶部生成一个“新建局部变量为…”模块。

“新建局部变量为…”是局部变量依存的核心,它的左槽决定着变量的名字(不能重复),右槽决定着变量的初始值,初始值的类型决定着变量的类型。

类型多样性:高。局部变量基本上可以是任意类型,其类型完全由初始值类型决定。

通用范围:单个脚本。局部变量只能在单个脚本里使用。

取用便捷性:略高。

局部变量可以用来简化脚本,也可以使脚本内数据更方便的调整。局部变量在制作随机事件时也是一把好手

第三位选手:角色属性

这个算是一个隐藏的变量了。平日里,它作为组件的属性发挥着实际作用。其实,它还可以为我们所用。使用角色属性作变量时需要添加一个用不到的组件把对应的组件启用设置为假,这样这个属性就

不会影响到角色本身了。不过缺点很明显,设不了变量的名字,记性不好根本不记得这个变量是干啥用的(不过如果官方出了自定义组件,或许就能解决这个问题)

类型多样性:低。很明显,这个变量的类型得看你用的是什么属性,自己无法掌控。

通用范围:单角色内(有时也可以延伸到单地图内)。使用这个变量的优点就是因为它的范围介于局部变量和全局变量之间,既不会太大也不会太小。另外,变量的初始值也能很便捷地在脚本之外调整。

取用便捷性:低。取用需要依靠对应的属性模块,在选择属性时,比较难找到想要的属性。

当你想要一个单角色内互通的变量就用这个吧,其他时候嘛,别用

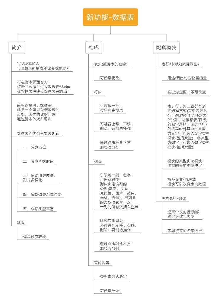
第四位选手:数据表

作为当前版本的王者 ,数据表的表现如何呢?(数据表的详细介绍见P2)数据表的变量存在于每个单元格之中,变量的名字我们姑且可以认为是 ××表××行××列。变量的类型由变量所在的列的类型决定。

变量的初始值由单元格上的数据决定

类型多样性:较高。数据表的可以设的类型有数字、文本、真假值、颜色、素材、图片、音效,覆盖率广,基本能满足玩家的需求。

通用范围:广。数据表同全局变量一样,也可以覆盖全游戏。

取用便捷性:数据表由于其表格的特性,取用是根据 表-行-列 定位的,正因为如此我们可以文字查行/列搭配全局变量定列查行、定行查列,让多个变量有了联系,查询效率更高。脚本长度压缩可以大

大压缩,原来需要很多行的脚本,甚至只要一行就能解决(曾经有人就吃了这个亏肝了好多脚本结果只要一行就够了)

数据表利用 表-行-列 模块取用,在我看来,唯一的缺点就是模块长度太长了,仅此而已

这里需要注意一下,新组件的等级表虽然长得和数据表一样,但它本质上不是数据表 ,它存储的是每个等级对应的所需经验和〈角色属性〉,而且也无法以数据表的方式取用

辨析:什么时候用全局变量,什么时候用数据表

当你需要好几个之间有联系的变量时,就用数据表。当你仅需要一个独立的变量时,就用全局变量

希望大家充分利用各种变量,做出各种优质的游戏。

游戏亮点

● 成为自己的游戏开发者,无需编码经验即可制作自己的游戏

● 在手机上制作游戏的最佳 2D 游戏引擎

● 易于使用的关卡构建器、动画编辑器、自定义角色创建器等

● 与最佳的手机游戏创作者一起释放您的创造力,随心所欲

● 将游戏发布到朱利安的编辑器生态系统中,让全世界一起玩!

● 创建角色扮演游戏、平台游戏、点击游戏、故事情节游戏、宠物模拟器等

更新日志

v1.34.0版本

性能增强和错误修复。

展开内容

应用信息

  • 包名:C30B1D880F612CE196FD0AED51D56E53
  • MD5:查看
  • 需要网络

评分及评论

4.5满分5.0分

点击星星用来评分

评论需审核后才能显示
同类排行