




这款思联三维看图软件真的挺实用的!它可以在手机上轻松查看stp、jt等各种3D模型文件,功能很强大,包括三维浏览、截面分析、测量、动画仿真等等。最棒的是它支持多种格式,比如step、solidworks、catia这些常见的建模文件,还有office和pdf也能看,完全不用担心文件兼容性问题。
软件还支持多人协作办公,团队成员可以一起编辑文档,还能设置权限保证文件安全。特别是加密分享功能,给需要保密的文件加上双重保险,真的很贴心。而且操作起来特别简单,不用安装任何专业软件,直接在手机上就能处理,简直是为工程师量身定做的工具。
我觉得这个软件最大的亮点就是多终端支持,无论是手机、平板还是电脑都能用,数据还能同步,完全满足不同场景的需求。对于经常需要看3D图纸的人来说,这款软件绝对是个神器!
思联三维看图是一款手机轻量化看stp等3D模型软件,其功能丰富,简单易用,包括三维浏览、截面分析、批注测量、动画仿真、碰撞检测等,支持多终端数据共享,帮助用户实现全平台看图纸操作。软件还支持用户协同办公,支持文档权限设置,让团队沟通更安全高效,有需要的用户朋友欢迎来当快软件免费下载使用!
在浏览3D模型时,APP端可通过手指点击视口右上角的立方体,调整模型的视角方向。通过手指可以缩放视角大小。
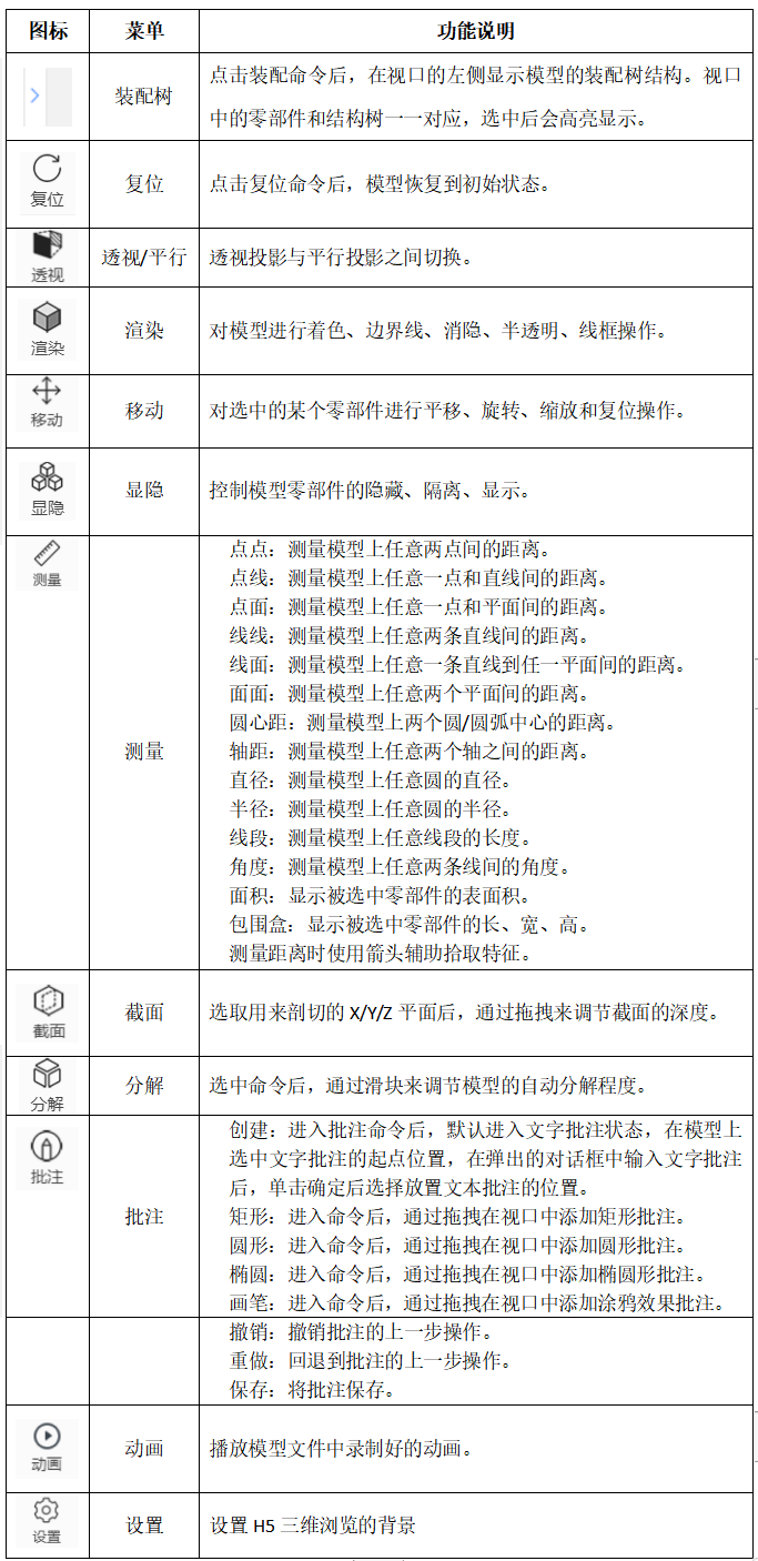
功能菜单说明:
1、轻量化三维模型浏览:
无需安装CAD软件,在手机上即可快捷浏览JT、UG、CATIA、Pro/E、STEP等3D模型,支持3d模型的装配结构查看、3d测量、3d零件操控、3d模型分解、3d视图保存、添加批注等3d可视化功能。
2、二维图纸在线浏览:
无需安装CAD软件,即可查看二维图纸,对图纸进行测量、批注等操作,支持DWG、DXF。
3、支持超多格式的3d模型:
Office(*.doc;*.docx;*.xsl;*.xslx;*.ppt;*.pptx);PDF(*.pdf);
CATIA V5 (*CATPart;*.CATProduct)格式三维模型;
IGES(*.igs; *.iges) 格式三维模型;JT(*.jt) 格式三维模型;
STEP(*.stp ;*.step) 格式三维模型;
Parametric(*.prt;*.prt.*;*.asm;*.asm.*)格式三维模型;
SolidWorks(*.sldprt;*.sldasm)格式三维模型;
3DMXL(*.3dmxl)格式三维模型;
UG/NX(*.prt) 格式三维模型;
WisViewer/WisMockup(*.lite)格式三维模型;压缩包(*.zip) 格式三维模型。
4、支持3D模型在线格式转换:
支持主流3D模型格式转换,如NX、Proe、Catia、SolidWorks、IGES格式之间互转。
5、加密分享,小程序码
加密分享:可以给分享的文件设置分享的链接有限期,设置文件的提取码,分享更加安全。
分享小程序码:生成模型的小程序码,手机微信扫一扫,即可浏览模型。
6、手机更便捷地查看3D图纸:
在微信、QQ、钉钉中接收到的3D图纸,通过关联打开的方式查看3D图纸。
7、支持设置3D模型的显示精度:
可根据模型的大小设置模型的显示精度,低、中、高精度。
8、项目协同办公:
支持创建内部的项目,成员之间共享项目内的文件,支持多人多端在线实时编辑文档。
9、支持多种应用终端:
支持手机APP、平板、微信小程序、网页端、PC端使用,实现多终端数据同步,满足工程师多种场景下看3D模型的需求,满足用户全平台看3d模型的需求
v7.0.6版本
(1)测量功能优化;
(2)优化触屏问题。
应用信息
热门推荐
相关应用
实时热词
评分及评论
点击星星用来评分