




创造与魔法应用宝版是专门为应用宝端的玩家而设立的一个渠道服,相比于原版有着更多的福利,在这里玩家可以使用应用宝账号一键登入游戏,而且登录之后还可以在应用宝游戏中心领取到大量专属礼包以及各种游戏福利。
玩法与《我的世界》比较相像,在这里玩家们不仅可以建筑出你梦想中的世界,同时还能进行各种剧情探险、副本闯关、人物换装以及交友等游戏模式来让玩家感受到不一样的沙盒世界。不仅如此,这款游戏还有着沙漠、丛林、草原、海滩等多种不同环境的游戏地图,同时更是采用了最新的游戏引擎打造将整个的游戏画面都制作的非常的精致细腻来呈现出一个逼真的3D环境,以此为广大的玩家们带来沉浸式的游戏体验。
1、多类型地图
游戏内荒岛上有多种类型地图,地图视觉场景和提供的生物、资源不同,玩家有很多可探索的空间。
2、特殊道具合成系统
道具的合成除了玩家随着升级获得的图纸,玩家还可以自主搭配不同资源合成道具,这种随机感为玩家带来无限乐趣。
3、家园系统
游戏中玩家可以和其他玩家通过家园方式成为联盟,家园中的所有人可以共享一些道具一起建造自己的家园房屋,培养玩家的团队合作精神。
4、PVP系统
在游戏中玩家可以在双方同意的情况下选择与其他玩家进行对战,通过这种方式抢夺他人资源。
1、无限的创造空间
海边的别墅,山巅的城堡,野外生存的工具,航行于海的大舟,一切的一切。只要你喜欢,都能创造出来,只要有创意就能做得与众不同。
2、探索未知的权利
和朋友一起组建部落,建设自己想要的城郭。独自隐居山林,茅屋一舍,田园湖泊。做自己设计的衣服,建自己喜欢的建筑。你要探索的,不仅仅是游戏设计者留下的遗迹,更多是玩家自己建造的奇迹。
3、体会收获,驯服的快感
装备打造?宠物养成?NO,没那么简单。这里的衣服都需要你自己一针一线去缝制,你甚至需要自己去薅羊毛。这里的宠物,都需要你去野外狩猎、喂食、驯养,还可能被大象踩在脚底,一定要谨慎猎捕。
4、打破秩序的自由
这世界本来一无所有,因为你变得有了生机。因为玩家的聚集变成村落,因为城堡的建立变成王国。这里没有设计者强加的规则,规则只会由玩家之间约定而成。交易规则、交友规则、外交规则、战争规则,都将出于玩家之间。
在创造与魔法游戏里面,云鸟很普遍,但刷新频率最高高的具体地址有火山孤湖、落英森林、孤影雪山左边边沿、旧旅者丘陵、南极星灯塔。
一、创造与魔法云鸟饲料:鲍鱼+辣椒饲料包+小麦包。
1、刷新时间:大概6个小时一只,每一次刷新有2~3个刷新点会随便刷新。
2、速度6500~8000。
3、飞行速度 8000~9000。
二、云斑鹦鸟位置
1、拉鲁火山上边,坐标9149、8819,黑喑三角龙刷新点周边。
2、灯塔海角森林上边银矿点左侧的小树林,坐标7811、6531。
3、小草莓丘陵,坐标8118、7119,刷新在火马附近。
4、七里香平原明眸山,坐标7620、7448,也是刷新在火马附近。
5、灯塔孤影雪山左侧光耀丘陵,坐标8079、15472。
6、灯塔孤影雪山上边的水晶遗址上,坐标9606、16383。
7、灯塔暮光山角左侧,坐标10380、13191,刷新在雪狼王附近。
8、灯塔暮光山角下方的小岛蜃楼沙漠坐标,9366、12528周边。
9、灯塔旧旅行者丘陵右侧,坐标14609、15689,刷新在3棵龙血树正下方。
10、灯塔旧面包岛,坐标14552、14351,刷新在3个银矿石附近。
11、灯塔旧面包岛左下方幽冥岛,坐标14096、13826,刷新在两颗炸弹树正中间。
12、灯塔旧郁金香平原区右上方旧陨星山脉,坐标16377、16489,突起的小山包,附近是一颗炸弹树和金盒子。
13、灯塔落叶山脉左上,坐标13136、10040,刷新在金
盒子周边。
14、灯塔牧野平原左侧小岛贝雅山,坐标15951、11252,正前有炸弹树和金盒子,也有一个黑宝箱遗址。
15、灯塔牧野平原区正前坐标,坐标015041、11303,猛犸象刷新点周边。
16、灯塔牧野平原区左上角竹笛丘陵的一个水晶遗址上,坐标13981、11438,刷新在遗址上边。
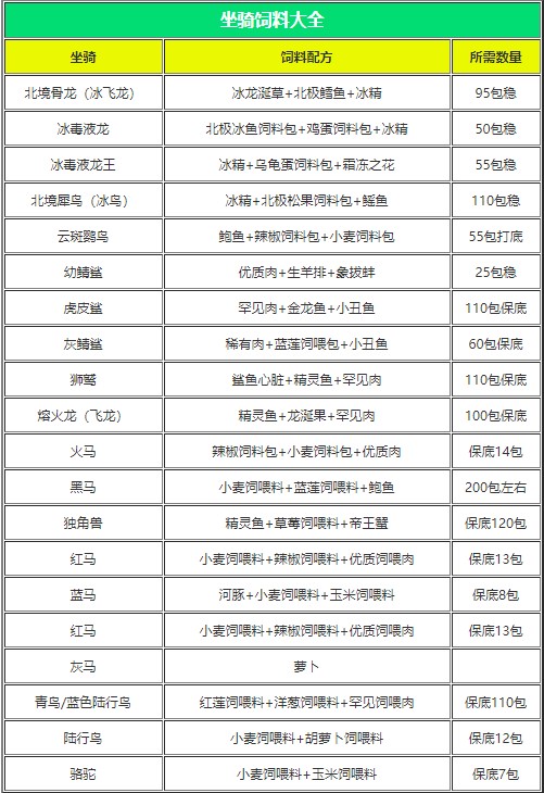
一、坐骑类
1、红马饲料:优质饲喂肉+饲喂料小麦+饲喂料辣椒(它吃10包饲料)
2、蓝马饲料:河豚+饲喂料小麦+饲喂料玉米(它吃8包饲料)
3、黑马饲料:饲喂料蓝莲花+饲喂料小麦+鲍鱼(它吃52~101包饲料)
4、骆驼饲料:饲喂料玉米+饲喂料小麦小麦宠物粮(它吃6包饲料)
5、陆行鸟饲料:饲喂料小麦+饲喂料胡萝卜胡萝卜饲料(它吃10包饲料)
6、蓝色陆行鸟(青鸟)饲料:饲喂料红莲花+饲喂料洋葱+罕见饲喂料(它吃101包饲料)
7、独角兽饲料:饲喂料草莓+精灵鱼+帝王蟹(它吃100~200包饲料)
8、毒液龙饲料:饲喂料毒蘑菇+鸡蛋+稀有饲喂肉(它吃17~21包饲料)
二、世界Boss类
1、猛犸饲料:松果+饲喂料胡萝卜+大龙虾(它吃12包饲料)
2、雪猛犸饲料:饲喂料玉米+饲喂料土豆+大龙虾(它吃12包饲料)
3、霸王龙饲料:松露+优质饲喂肉+饲喂料土豆(它吃12包饲料)
4、暗黑霸王龙饲料:象拔蚌+罕见饲喂肉+稀有饲喂肉(它吃40包饲料)
5、水池龟饲料:三文鱼+鲶鱼(它吃13包饲料)
6、岩浆龟饲料:大闸蟹+鲤鱼(它吃13包饲料)
7、巨猿饲料:香蕉+松果+大闸蟹(它吃16包饲料)
8、上古鳄鱼饲料:鲍鱼+桂鱼+章鱼腿(它吃40包饲料)
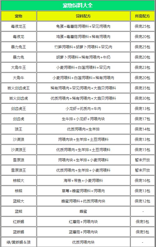
三、宠物类
1、暴力兔饲料:稀有饲喂肉+饲喂料胡萝卜+牛奶(它吃17~21包饲料)
2、暴力兔王饲料:罕见饲喂肉+饲喂料萝卜+饲喂料竹笋(它吃20~25包饲料)
3、剑齿虎饲料:小龙虾+饲喂肉+生牛排(它吃15~17包饲料)
4、剑齿虎王饲料:小龙虾+优质饲喂肉+生牛排(它吃15~17包饲料)
5、小黑虎饲料:优质饲喂肉+稀有饲喂肉+饲喂料大扇贝(它吃17~21包饲料)
6、黑虎王饲料:罕见饲喂肉+稀有饲喂肉+饲喂料大扇贝(它吃20~25包饲料)
7、孤狼/狼王饲料:优质饲喂肉+生羊排(它吃10包饲料)
8、沙狼饲料:饲喂肉+生羊排+饲喂料土豆(它吃10包饲料)
9、沙狼王饲料:优质饲喂肉+生羊排+饲喂料土豆(它吃15包饲料)
10、雪原狼饲料:饲喂肉+生羊排+饲喂料小麦
11、雪狼王饲料:优质饲喂肉+生羊排+饲喂料小麦
12、红蜥蜴饲料:红蘑菇+饲喂肉(它吃5包饲料)
13、蓝蜥蜴饲料:饲喂肉+蓝蘑菇(它吃5包)
14、绿蜥蜴/黄蜥蜴/狼饲料:优质饲喂肉(未加工)
15、棕熊/棕熊大饲料:饲喂肉+饲喂料蜂蜜+草莓(它吃13~15包饲料)
16、蓝熊饲料:蜂蜜(未加工)
17、蓝熊大饲料:优质饲喂肉+饲喂料蜂蜜(它吃10~12包饲料)
四、家畜类
1、荒原牛饲料:甘蔗+苹果+饲喂料小麦草料(它吃6包饲料)
2、猪饲料:黄豆(未加工)
3、大角牛饲料:白莲花+饲喂料小麦+稀有饲喂肉(它吃17~21包饲料)
4、大角牛王饲料:饲喂料白莲花+饲喂料小麦+罕见饲喂肉
5、小乌龟饲料:饲喂料小麦+鲤鱼初级鱼饲料(它吃4包饲料)
6、红猪饲料:饲喂料黄豆+饲喂料小麦黄豆宠物粮(它吃10包饲料)
7、鸡/奶牛/绵羊/公牛饲料:小麦(未加工)
五、其他
1、高级饲料:胡萝卜饲喂料+小麦饲喂料+土豆饲喂料
2、饲喂烹饪:生牛排+饲喂肉块
3、黄豆宠物粮:黄豆饲喂料+小麦饲喂料
4、中级鱼肉饲料:鲶鱼+河豚
5、高级鱼肉饲料:带鱼+海带+小麦饲喂料
6、饲喂草料:苹果+小麦饲喂料+甘蔗
7、蜂蜜蜜饯:蜂蜜+小麦饲喂料+甘蔗
8、麻辣饲料:土豆饲喂料+黄豆饲喂料+辣椒饲喂料
注意:
①所有饲喂料都需要5个普通食材制作成1个;
②所有饲喂料都可在工作台里的道具选择制作;
v1.0.0775版本
【《创造与魔法》×《铠甲勇士》联动第二弹】
铠甲勇士联动第二弹来袭!
修罗铠甲系列服饰、武器皮肤登场!
限时联动活动【侠影涤秽】等你参与!丰厚奖励等你来拿!
准备好化身修罗铠甲,重塑大陆秩序了吗?
【其他内容】
1、优化部分游戏内容;
2、修复部分已知bug。
应用信息
热门推荐
相关应用
实时热词
评分及评论
点击星星用来评分