




创造与魔法是一款大型沙盒探索冒险手游。采用了领先高清的3D引擎制作,拥有精致细腻的游戏画风,可爱生动的游戏道具,趣味的游戏玩法,再搭配上休闲舒适的背景音乐,致力于给玩家带来全新愉快的游戏体验。
玩法上其更是集模拟建造、探索、交友、副本、换装等多种高度自由的玩法元素于一体,在这里你不仅可以在沙漠、丛林、草原、海滩等多种不同环境冒险,收集各种资源道具、改造环境,自由建造房屋,以及通过狩猎的方式来获取所需丰富生活物资食物等让自己更好生存下来。
也可以与好友一起挑战各种副本,探索上古遗迹、建造城池、和创建属于自己的文明。总之游戏整个世界观极为的庞大,再加上精彩十足的剧情,必将带给各位玩家一个代入感极强的沉浸式体验哦!
PS:创造与魔法内置功能菜单最新版,此版本已内置修改器,玩家只需上线即可拥有四大不同的功能区修改特权,其中包括了人物隐身、删除建筑、远程攻击、灯塔传送、超级加速、连跳穿墙、全枪防抖、人物飞天、水上行走、魔法追踪、范围拾取、无限耐力、呆呆龙加速等等,而且软件真实有效、完全免费,支持随开随关任你随心修改数据,尽享最佳游戏操作快感哦。
一、【功能一区】
1、人物隐身
2、远程攻击
3、灯塔传送
4、超级加速
5、人物穿墙
6、删除建筑
7、建筑恢复
8、定怪
二、【功能二区】
1、加速
2、连跳穿墙
3、头部范围
4、全身范围
5、除草
6、全枪无后
7、全枪聚点
8、全枪防抖】
三、【功能三区】
1、人物飞天
2、水上行走
3、人物高跳
4、人物爬墙
5、子弹穿墙
6、呆呆龙加速
7、散弹聚点
8、人物遁地
四、【其他功能】
1、魔法追踪
2、子弹追踪
3、攻击范围
4、范围拾取
5、上帝视角
6、天空黑色
7、超级快刀
8、无限耐力
1、【多类型地图】
游戏内荒岛上有多种类型地图,地图视觉场景和提供的生物、资源不同,玩家有很多可探索的空间。
2、【特殊道具合成系统】
道具的合成除了玩家随着升级获得的图纸,玩家还可以自主搭配不同资源合成道具,这种随机感为玩家带来无限乐趣。
3、【家园系统】
游戏中玩家可以和其他玩家通过家园方式成为联盟,家园中的所有人可以共享一些道具一起建造自己的家园房屋,培养玩家的团队合作精神。
4、【PVP系统】
在游戏中玩家可以在双方同意的情况下选择与其他玩家进行对战,通过这种方式抢夺他人资源。
5、【千万人联机,同服海战】
游戏中,玩家可以和其他的冒险者,通过家园、部落方式结成联盟,所有人共享资源,一起去冒险;冒险过程中,加入了全新的海战玩法,冒险者们可以建造战船互相pk。战船需要多人协作进行操作,非常考验伙伴间的默契!
6、【全新坐骑与时装,拉风的制霸海陆空】
拉风的坐骑与酷炫的时装,绝对是贝雅冒险、凹造型必备。这次公测不光有全新的摩托车,更是革命性的加入了飞天坐骑,将来还会有水上坐骑,从此不仅能行驶在陆地上感受速度与激情,更可上九天揽月,可下五洋捉鳖。还有更多全新时装等着你喔。
7、【广袤的贝雅大陆,新增多元地貌】
你的火马能踏到的土地都是贝雅,这次公测,贝雅大陆除了雨林、沙漠、盆地、绿洲、海洋、高山等,还新增了火山、冰山等地貌,新的地貌必然带来新的物种,冒险者,火山要爆发了,你害怕了吗?
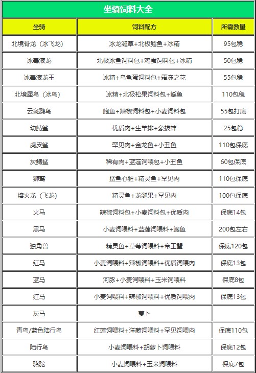
一、坐骑类
1、红马饲料:优质饲喂肉+饲喂料小麦+饲喂料辣椒(它吃10包饲料)
2、蓝马饲料:河豚+饲喂料小麦+饲喂料玉米(它吃8包饲料)
3、黑马饲料:饲喂料蓝莲花+饲喂料小麦+鲍鱼(它吃52~101包饲料)
4、骆驼饲料:饲喂料玉米+饲喂料小麦小麦宠物粮(它吃6包饲料)
5、陆行鸟饲料:饲喂料小麦+饲喂料胡萝卜胡萝卜饲料(它吃10包饲料)
6、蓝色陆行鸟(青鸟)饲料:饲喂料红莲花+饲喂料洋葱+罕见饲喂料(它吃101包饲料)
7、独角兽饲料:饲喂料草莓+精灵鱼+帝王蟹(它吃100~200包饲料)
8、毒液龙饲料:饲喂料毒蘑菇+鸡蛋+稀有饲喂肉(它吃17~21包饲料)
二、世界Boss类
1、猛犸饲料:松果+饲喂料胡萝卜+大龙虾(它吃12包饲料)
2、雪猛犸饲料:饲喂料玉米+饲喂料土豆+大龙虾(它吃12包饲料)
3、霸王龙饲料:松露+优质饲喂肉+饲喂料土豆(它吃12包饲料)
4、暗黑霸王龙饲料:象拔蚌+罕见饲喂肉+稀有饲喂肉(它吃40包饲料)
5、水池龟饲料:三文鱼+鲶鱼(它吃13包饲料)
6、岩浆龟饲料:大闸蟹+鲤鱼(它吃13包饲料)
7、巨猿饲料:香蕉+松果+大闸蟹(它吃16包饲料)
8、上古鳄鱼饲料:鲍鱼+桂鱼+章鱼腿(它吃40包饲料)
三、宠物类
1、暴力兔饲料:稀有饲喂肉+饲喂料胡萝卜+牛奶(它吃17~21包饲料)
2、暴力兔王饲料:罕见饲喂肉+饲喂料萝卜+饲喂料竹笋(它吃20~25包饲料)
3、剑齿虎饲料:小龙虾+饲喂肉+生牛排(它吃15~17包饲料)
4、剑齿虎王饲料:小龙虾+优质饲喂肉+生牛排(它吃15~17包饲料)
5、小黑虎饲料:优质饲喂肉+稀有饲喂肉+饲喂料大扇贝(它吃17~21包饲料)
6、黑虎王饲料:罕见饲喂肉+稀有饲喂肉+饲喂料大扇贝(它吃20~25包饲料)
7、孤狼/狼王饲料:优质饲喂肉+生羊排(它吃10包饲料)
8、沙狼饲料:饲喂肉+生羊排+饲喂料土豆(它吃10包饲料)
9、沙狼王饲料:优质饲喂肉+生羊排+饲喂料土豆(它吃15包饲料)
10、雪原狼饲料:饲喂肉+生羊排+饲喂料小麦
11、雪狼王饲料:优质饲喂肉+生羊排+饲喂料小麦
12、红蜥蜴饲料:红蘑菇+饲喂肉(它吃5包饲料)
13、蓝蜥蜴饲料:饲喂肉+蓝蘑菇(它吃5包)
14、绿蜥蜴/黄蜥蜴/狼饲料:优质饲喂肉(未加工)
15、棕熊/棕熊大饲料:饲喂肉+饲喂料蜂蜜+草莓(它吃13~15包饲料)
16、蓝熊饲料:蜂蜜(未加工)
17、蓝熊大饲料:优质饲喂肉+饲喂料蜂蜜(它吃10~12包饲料)
四、家畜类
1、荒原牛饲料:甘蔗+苹果+饲喂料小麦草料(它吃6包饲料)
2、猪饲料:黄豆(未加工)
3、大角牛饲料:白莲花+饲喂料小麦+稀有饲喂肉(它吃17~21包饲料)
4、大角牛王饲料:饲喂料白莲花+饲喂料小麦+罕见饲喂肉
5、小乌龟饲料:饲喂料小麦+鲤鱼初级鱼饲料(它吃4包饲料)
6、红猪饲料:饲喂料黄豆+饲喂料小麦黄豆宠物粮(它吃10包饲料)
7、鸡/奶牛/绵羊/公牛饲料:小麦(未加工)
五、其他
1、高级饲料:胡萝卜饲喂料+小麦饲喂料+土豆饲喂料
2、饲喂烹饪:生牛排+饲喂肉块
3、黄豆宠物粮:黄豆饲喂料+小麦饲喂料
4、中级鱼肉饲料:鲶鱼+河豚
5、高级鱼肉饲料:带鱼+海带+小麦饲喂料
6、饲喂草料:苹果+小麦饲喂料+甘蔗
7、蜂蜜蜜饯:蜂蜜+小麦饲喂料+甘蔗
8、麻辣饲料:土豆饲喂料+黄豆饲喂料+辣椒饲喂料
注意:
①所有饲喂料都需要5个普通食材制作成1个;
②所有饲喂料都可在工作台里的道具选择制作;
首选,进入游戏打开游戏菜单,可以看到菜单栏中的【融合】按钮,即可打开融合界面
【合成配方】
分别放入两只宠物,可以合成一直全新的宠物,并且概率发生变异。以下为宠物合成配方:
1、粉抱抱熊合成路线
2、疯疯兔合成路线
3、狼人法师合成路线
4、水晶巨人合成路线
5、紫蝠龙合成路线
6、踏雷行风-短时间内提高移动速度,效果和兔子差不多,持续时间很短
融合方式:风-风-雷
7、狂澜季风-和一级风系魔法差不多,适合符文属性是水风双系的
融合方式:水-风-雷
8、群架神器,四个人往对面人群里轮流开
9、除了基础的五种魔法之外的魔法,一二级已探索完成,三级有水风雷一个
一级魔法
伐木学徒 火-风-土
白银矿工 水-雷-土
坚韧意志 土-土-雷
二级魔法
狂澜季风 风-风-水
踏雷行风 风-风-雷
炽雷魔球 火-火-雷
火雷击 雷-雷-火
嘲讽之力 土-土-火
砂尘飓风 风-风-土
三级魔法
名字未知 水-风-雷
v1.0.0775版本
【《创造与魔法》×《铠甲勇士》联动第二弹】
铠甲勇士联动第二弹来袭!
修罗铠甲系列服饰、武器皮肤登场!
限时联动活动【侠影涤秽】等你参与!
丰厚奖励等你来拿!
准备好化身修罗铠甲,重塑大陆秩序了吗?
【其他内容】
1、优化部分游戏内容;
2、修复部分已知bug。
应用信息
热门推荐
相关应用
实时热词
评分及评论
点击星星用来评分