



江豚网是武商集团推出的一款购物客户端,方便用户在线上线下一站式消费。它结合年轻用户的实际需求,提供商品搜索、浏览、购买、支付等功能,还能绑定会员查询积分,享受更多优惠。软件特色包括每日特价、大牌商品、实体品质保障以及丰富的本地生活服务,涵盖吃喝玩乐等多个方面。
对于我来说,江豚网最大的吸引力在于它的会员权益和优惠活动。比如通过身份证号一键绑定会籍,就能轻松查询积分并获取更多福利,这样的设计既方便又贴心。此外,支持津贴抵现的功能也很实用,能让购物更加实惠。
不过,在使用过程中我也注意到一些问题,比如跨境商品的价格说明相对复杂,可能会让用户感到困惑。希望未来能进一步优化这部分内容,让用户更容易理解价格和税费的计算方式。
总的来说,江豚网是一款功能齐全、操作便捷的购物客户端,尤其适合喜欢优惠活动的用户。如果你也追求高性价比的商品和服务,不妨试试这款软件吧!
江豚网是武商集团打造推出的一款官方在线购物消费客户端,应用以官方覆盖线上线下的完善消费服务体系为基础,结合时下年轻用户的实际消费服务刚需,提供集商品搜索、浏览、购买、支付收藏等在线功能于一体的一站式购物消费服务。在这里能快速搜索心仪的产品进行浏览,一键下单购买,轻松参与各类特价优惠活动,以超低的价格买到优质商品,同时还联合线下商场门店,全方位提供实体品质保障,自提配送多种选择,让生活更加简单轻松。而且也能通过江豚网app来使用身份证号一键绑定会籍,方便查询会员积分,获取更多的会员权益。还能用江豚网提供的津贴来指定店铺的商品,支付抵现,非常实惠,喜欢就来下载使用吧。
1、武商惠
每日特价,优质优品优选。
2、品牌街
大牌商品,应有尽有。
3、实体导航
实体品质保障,线上购买,可坐等,也可自提。
4、生活服务
本地生活服务,一网打尽。
5、吃喝玩乐
旅游、美食,享快乐人生。
一、如何绑定会籍
1、选择并切换到【我的】界面,点击右上方的“绑定会籍”。
2、输入自己的身份证号,以方便查询会员积分,最后点击绑定就可以了。
二、跨境商品税费和价格说明
1、跨境商品税费说明
2、跨境商品价格说明
(1)市场价∶商品展示的市场价可能是品牌专柜价格、商品吊牌价格或者品牌供应商提供的正品零售价(如厂商指导价、建议零售价等);由于地区、时间的差异性和市场行情的波动,品牌专柜标价、商品吊牌价格可能与您购物时展示的不一致,该价格仅供参考。
(2)会员价:江豚网会员用户购买的商品详情页显示的售价,是会员最终决定是否购买该商品的依据。
(3)运费∶用户购买商品时一并支付的商品运输费用,包含境外商品清关作业费和快递费。因地区差异、清关模式不同,具体金额以结算页面为准。
(4)税费∶用户购买的境外商品以跨境电子商务形式进口清关时,按照国家政策法规依法缴纳的税收费用。具体金额以结算页面为准,缴纳标准可查询平台税费说明文档。
(5)价格异常∶因可能存在系统缓存、页面更新延迟等不确定情况,导致价格显示异常,商品的具体售价请以订单结算页价格为准。如您发现异常情况出现,请立刻联系我们补正,以便您能顺利购物。
三、常见问题
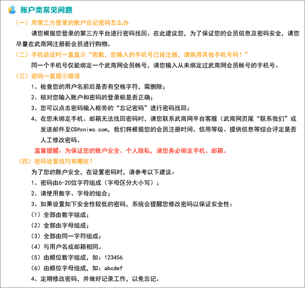
1、账号类问题
2、购物类问题
3、支付类问题
4、发票类问题
5、配送类问题
6、一卡通问题
1、智能接入 高效结算
已入驻7000+品牌,接入流程实现标准化,接入快速 高效;结算系统自上线运营至今,满足各商家需求。
2、数据驱动 精准营销
依托数据科学家团队,收集用户行为数据,搭建算法推荐模型,进行精准营销,实现千人千面。
3、分期赋能 提升用户价值
结合互联网金融公司自有优势,针对客户人群特征,提供定制化消费分期服务,满足不同用户多元化需求,提升用户价值。
4、超大流量 亿级用户
以接入流量平台形式,迅速覆盖近亿级用户,自软件上线以来,已服务用户约200W。
v6.4.8版本
江豚闪购不停,快来体验吧!
应用信息
热门推荐
相关应用
实时热词
评分及评论
点击星星用来评分