



这款名为“我想”的思维导图AI办公软件听起来挺厉害的!它结合了思想白板、AI指令集和数据库功能,感觉是个全能型工具。特别是本地存储和离线使用的特点,避免了云端数据丢失的风险,这点我觉得很实用。操作简单,界面美观,还能生成各种视图比如思维导图、PPT等,适合需要高效思考和整理的人。特别是AI指令集用自然语言编程,听起来挺酷的!不过这么多功能是否能都流畅运行还得看实际体验,但总体来看是个不错的工具,尤其是对创意工作者或需要管理大量信息的人来说应该很有帮助。
ithinkair最新版是功能强大的思维导图ai办公软件,带来丰富一体化的功能,提供多元思维模型,帮助发挥想象力和创造力,跟踪线索,理清线索,大纲笔记快速上手,支持各种视图加以展现,看起来一目了然,操作简单,提高工作效率!
iThinkAir,中文名“我想”,是一款面向思考者的一体化AI工具,包括思想白板、AI指令集、AI数据库,旨在让思想腾云驾雾千变万化。

安全的
思想白板存储在本地。避免不可抗力造成的中断或者泄露的风险。
永久的
你可以永久使用。思想白板在任何时候都能打开正常编辑。
开放的
你的思想白板属于你自己,可以随时导出或发布你的作品。
流畅的
可以轻松装载和浏览编辑有几十万个文本块的思想白板。
美观的
整体是无色彩,却有一种内敛的美感,给用户沉浸式的思考环境。
多样的
功能多样的一体化工具,是思想白板工具,也是思维导图工具,更是数据库工具。
思想白板
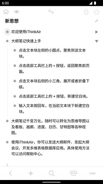
将大纲和白板这两种模式无缝融合,既可相互转换,也可互相包含,简洁易用,又具有无限的表达能力。思想白板千变万化,还可以一键转化为思维导图、PPT以及看板、画廊、进度、日历、甘特图等各种视图。
AI数据库
是一整套本地化数据库存储和数据库应用技术。把文字、图片、链接、文档等各种资料聚合在一起,用表格、列表、看板、画廊、日历、甘特图、透视表、报表、图表等众多视图来展现。
AI指令集
是基于AI大模型的自然语言编程工具。任何人都可以用自然语言来让AI大模型生成自己所需要的内容。一站式生成思维导图、流程图,一站式生成白板、PPT,一站式生成数据库应用。
各种类型的思考模板
丰富的思想白板模板、思维导图模板、PPT模板,让思考更轻松、想象更丰富、创造更伟大。
无限层级聚焦与嵌套
大纲模式下可无限层级聚焦到文本块;白板模式下可添加子白板,无限层级嵌套。
无边无际的AI畅想
自由地思考,随心所欲进入思想新领域,AI帮你产生新观点,给出问题解决方法。
本地存储可离线使用
思想白板存储在本地,无论是否联网,都能飞速加载、正常编辑,避免不可抗力造成的中断或者泄露的风险。
电脑与手机实时同步
思想白板在手机端拥有和电脑端几乎同等的功能,你可以使用手机随时随地思考创作,创作的内容自动实时云同步。
自然语言AI指令集
计算机指令是指挥计算机工作的指示和命令。为了最大程度地发挥AI大模型的能力,我们设计了一套基于自然语言的AI指令集。
图形化AI指令流
每个AI指令都包含输入和输出。从一个AI指令的输出到另一个AI指令的输入,构成指令流。指令流就是程序,设计指令流就是编写程序代码。任何人都可以设计指令流来生成自己所需要的内容。
AI指令流高效赋能
文生文、文生图、图生图,理解图片、语音识别、合成语音,生成思维导图、生成流程图、生成白板、生成PPT、生成数据库。
理解试卷图片
上传试卷图片,识别题目内容并给出答案。
识别手绘脑图
上传脑图图片,转换为可编辑的思维导图。
一站式生成白板
选择白板模板 - 输入主题 - 生成白板内容。
一站式生成PPT
输入主题 - 生成PPT大纲 - 选择PPT模板 - 生成PPT。
一站式生成数据库
新建数据库 - 输入数据库名称 - 生成数据库。
新增思想白板,思想白板将大纲和白板这两种模式无缝融合,既可相互转换,也可互相包含,简洁易用,又具有无限的表达能力。思想白板千变万化,还可以一键转化为思维导图、PPT以及看板、画廊、进度、日历、甘特图等各种视图。
应用信息
热门推荐
相关应用
实时热词
评分及评论
点击星星用来评分