


通信行程卡APP是一款非常实用的防疫神器,它能帮用户快速查询过去14天内的行程轨迹,全国通用,特别方便。实名登录后就能直接查健康码状态,不用填身份证号或家庭住址,保护隐私做得很好。这个软件是工信部指导下的官方产品,由三大运营商共同支持,数据准确可靠。
最近还更新了新功能,比如一键登录、蓝牙记录近距离接触等,细节优化了不少。我觉得这个APP在防疫工作中真的帮了大忙,既方便个人出行,又让防疫工作更高效。操作简单又安全,真的很赞!有需要的朋友可以下载试试,绝对物超所值!
通信行程卡app是一个专门服务于防疫工作的应用服务软件,用户在实名认证登录之后就能直接在软件中查看自己的运动轨迹了,全国范围内都可适用,大家直接一键查询就能清楚的知道健康码状况,极大方便了人们的日常出行,也可以有效推动防疫工作的展开,超级的方便实用,有需要的朋友快来下载试试看吧~
“通信大数据行程卡\",简称\"行程卡\",是由工信部指导,中国信通院、中国电信、中国移动、中国联通共同推出的行程查询服务,可以免费为用户提供本人过往14天内到访过的国家(地区)和国内城市(停留4小时以上)证明。

1.基于电信大数据,由三大运营商统一提供接口,仅须填写手机号、验证码并确认本人授权,无须填写身份证号、家庭住址,不收集其他个人信息,操作上更为简便和安全,充分保护用户隐私。
2.“通信大数据行程卡”的数据可以全国通用,真正做到全国一张网全面覆盖,还可以查询到本人国内手机号的国际行程。
3.“通信行程卡”分析的是手机信令数据,通过用户手机所处的基站位置获取,信令数据的采集、传输和处理过程自动化,有严格的安全隐私保障机制,查询结果实时可得、方便快捷。
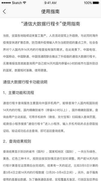
防范境外疫情输入作为当前防控的重点工作,社会各界对个人国内外14天内的行程查验有强烈需求。
在此中国电信、中国移动、中国联通、中国信通院联合推出了升级版的通信大数据行程卡,
无需填报信息就能查询用户自己前14天内国内停留4小时的城市与国外到访的国家,数据相对准确,使用便捷
1、通信行程卡的数据覆盖全国,可以全国通用,不会受到省市等地域限制哦。
2、通信行程卡服务需要本人授权以及进行短信核验。不会向你询问身份证、家庭住址等信息。
3、操作非常简单,只需要扫描二维码或进入微信小程序,输入手机号,进行短信验证便可以进行查询。
新增一键登录功能,再也不等验证码;
新增蓝牙低功耗近距离接触记录,出门在外保护好自己;
新增版本更新提醒;
色卡规则变更;
细节体验优化
应用信息
热门推荐
相关应用
实时热词
评分及评论
点击星星用来评分