


这个文章主要介绍了“通信大数据行程卡”,也就是我们常说的行程码。它是由工信部指导,中国信通院和三大运营商一起推出的免费服务,可以查询用户过去7天内到访过的国家和地区,以及国内停留超过4小时的城市。使用起来特别简单,只需要扫描二维码或者进入微信小程序,输入手机号并验证短信就能查到。
我觉得这个行程码真的很实用,特别是在疫情期间,每次进出公共场所都需要查验,有了它就方便多了。而且全国通用,不用下载不同的地方软件,节省了很多时间和精力。不过有时候登录的时候需要反复输手机验证码,感觉有点麻烦,尤其是网络不好的时候容易出错。总体来说,还是挺重要的工具,尤其是在疫情常态化管理的今天。
全国统一行程码软件可记录过往所去过的地方,只需通过登录手机即可查看相关状态。在进入一些场合遇到需要查看通行卡的情况时打开这款app即可,使用方法十分简单,是当前疫情生活必备软件之一。
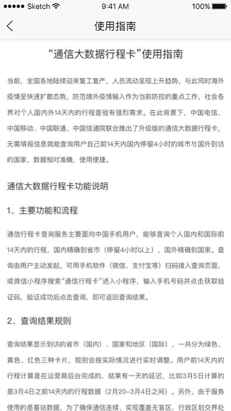
“通信大数据行程卡”,简称“行程卡”,是由工信部指导,中国信通院、中国电信、中国移动、中国联通共同推出的行程查询服务,可以免费为用户提供本人过往7天内到访过的国家(地区)和国内城市(停留4小时以上)证明。

1.操作简便:用户只需要扫描二维码或进入微信小程序,输入手机号,进行短信验证即可查询。
2.全国覆盖:“行程卡”的数据覆盖全国,可以全国通用,不受省市等地域限制。
3.动态更新:每一天都会进行新的计算加工,将用户最新行程包含在内。
4.国际特色:可以查询中国手机号前14天内的停留的国家行程。
5.客观准确:“行程卡”服务基于个人的手机信令数据,计算加工均在运营商后台进行,相对真实、准确。
6.安全可靠:“行程卡”服务需要本人授权以及进行短信核验。不收集身份证号、家庭住址等任何额外信息。
1.在上面查询是免费的,而且非常快速,随时都能查询;
2.你可以关注你之前去过的地方,更好的了解你的接触历史;
3.将你出行记录展示给工作人员看,就能让你快速通行;
4.使用手机就能为查询详细的近期出行记录,最近半个月到一个月的记录;
5.随时都能在手机上面查询,查询非常简单快速,让你能够顺利出行;
1.输入你的个人手机号,就可以快速的对行程信息进行查询。
2.软件的功能还是很强大的,登录的方式也很快捷。
3.每一个用户都将会有一个属于自己的专属行程卡。
4.会为用户保存7天的城市信息,让你的旅行更加安全。
v3.2.1更新内容:
新增服务接口。
应用信息
热门推荐
相关应用
实时热词
评分及评论
点击星星用来评分