




乌托邦起源是一款以末日生存为主题的沙盒游戏,玩家可以自由建造房屋、城池甚至国家,还能在各种环境中探险、采集资源、打造装备和狩猎。游戏玩法丰富,包括宠物捕捉、PVP战斗、钓鱼、种植等,还有独特的合成系统和家园系统,玩家可以和其他人合作或竞争。游戏画面精美,提供多种地图场景和生物,让玩家体验探索未知的乐趣。我个人觉得这个游戏很有创意,尤其是建造和冒险的部分,但可能对新手来说有点复杂,需要时间适应。不过能和朋友一起打造专属文明挺酷的!
乌托邦起源(Utopia Origin)是魔法与创造游戏的国际服版本,该游戏延续了作品的经典玩法,以末日生存为题材,玩家不仅可以自由的改造生存环境、建立各种房屋、城池、城邦甚至国家,还可以在沙漠、丛林、草原、海滩等多种不同环境中进行不断的探险,寻找收集一切可用资源并运用想象力建造一切打造各种强大的装备物品,通过狩猎的方式来获取所需丰富生活物资食物等,以便让自己更好的生存下来。
另外,乌托邦起源还拥有丰富的游戏玩法,如宠物捕捉、资源采集、PVP战斗、烹饪、钓鱼、种植、游泳等,具备了多种同类型地图、生物、技能等你体验学习,带你感受一场充满无限可能的空间探索之旅!超强的万人同服机制让玩家可以和更多好友一起建造一个专属与你们的房屋部落,创造自己的独特文明、文字、物品等一系类你喜欢的东西,和好友一起开拓更加未知的精彩世界!
1、再不建好房子,就会被抓走哟!
夏夏小贴士①——晚上可是会有小恶魔和骷髅怪出现的,没有自己的篝火和房子是十分危险的!
“就决定今天建好我们的小屋吧!到处都是木材和石料,加油咯!”
虽然所有人原本都不会砍树、采矿和木工,但是仿佛是这片大陆赐予的魔力,大家都无师自通地掌握了各种技能。木头和石料被运往工作台,加工成木板和石块和石器,一栋二层小楼随着大家洒下的汗水慢慢成型。
夜幕降临,神秘的雾气弥漫开来,果真跟夏夏说的一样,一群眼里闪烁着绿色火焰的小恶魔从迷雾中显露降家园门前的篝火让他们不敢前进一步,终于有了自己的家,这感觉太好了!
2、世界那么大,我想和你一起去看看!
夏夏小贴士②——在这个世界真的可以骑龙哟,不过你还是先驯服一匹小马吧!
家园建好后,大家就更迫不及待想要探索这个世界了,那么先准备好饲料吧,这样才能把野外奔驰的马儿带回家哦。胡萝卜和小麦做成的饲料球在小火的烘焙下散发出淡淡的香味,好几匹马儿居然自己主动靠拢过来,轻轻蹭了蹭我们的手,就开心地吃了起来。轻轻跨上马背,任由夕阳在肩头洒落,明天就要向荒野进发咯!
3、贝雅最美的风景,是我们并肩战斗!
夏夏小贴士③——越珍贵的宝藏越危险!
坐骑和武器都准备好,再也没有什么可以阻挡我们探险的脚步啦。据说在海岛、森林、沙漠和雪山里都有创世神遗留的宝藏,现在都被怪兽和妖精守卫着,想想就很刺激呢!
往北走了大约半天,一片残垣断壁出现在视野中,一群骷髅怪在废墟中游荡,废墟的中央有一个闪着金光的宝箱。战斗瞬间爆发,看似脆弱的骷髅兵却力大无穷,好在我们铸造的盔甲和武器十分精良,配合默契,最终战胜了它们。打开宝箱,一颗发出柔和圣光的宝石浮现出来,似乎在治愈着我们的伤痛。
4、一起做喜欢的事
我爬上过最偏远的遗迹,也曾航行到最浪漫的心形岛,甚至斩下过巨龙的牙齿,见证并创造了一个个奇迹,但我依然需要伙伴,一起做喜欢的事,你要一起来吗?我的世界欢迎你!
一、食物配方以及功效
1、奶制品
可可豆=巧克力酱 (食物+ 30)
可可豆 +椰子=巧克力椰果 (食物 +30)
可可豆+ 牛奶=巧克力牛奶 (食物+ 20,水份 +40
可可豆 +牛奶+ 小麦=巧克力蛋糕 (食物 +40)
可可豆+ 牛奶+ 红豆=珍珠奶茶 (食物+ 50)
红豆 +小麦=豆沙包 (食物 +40,水份-10)
2、烧烤
烤章鱼 +小麦=章鱼小丸子 (食物 +20)
烤章鱼+ 小麦+ 番茄=鱿鱼汉堡 (食物 +30)
烤鸡腿+ 小麦+ 番茄=经典汉堡 (食物+ 60)
烤猪排+ 小麦+ 番茄=猪排汉堡 (食物+ 30)
烤牛排+ 小麦+ 番茄=牛排汉堡 (食物+ 80)
烤野味+ 小麦+ 番茄=野味汉堡 (食物 +30)
大龙虾+ 小麦=龙虾小丸子 (食物 +30)
小龙虾+ 小麦=小虾小丸子 (食物 +30)
小龙虾+ 烤辣椒=麻辣小龙虾 (食物+ 80)二级耐力buff
3、水果类
草莓=草莓酱 (食物,水份+ 20)
草莓 +小麦=草莓派 (食物+ 20水份+ 5,耐力 +10)
草莓 +椰子=草莓椰果 (食物+ 30)
草莓+ 牛奶=草莓牛奶 (食物 +30)
草莓+ 牛奶 +小麦=草莓蛋糕 (食物+ 30)
蜂蜜+ 生鸡蛋=蜂蜜鸡蛋羹 (食物 +30)
牛奶+ 蘑菇=奶油蘑菇汤 (食物+ 20,水份+ 50)
牛奶+ 红蘑菇=红蘑菇汤 (食物+ 20,水份 +50)二级御寒buff
牛奶+ 蓝蘑菇=蓝蘑菇汤 (食物 +20,水份+ 50)二级祛热buff
牛奶+ 椰子=椰奶 (食物+ 5,水份+ 20)一级祛热buff
牛奶+ 小麦+ 椰子=西米露 (食物 +10,水份 +20)一级祛热buff
4、其他
辣椒+ 生猪排=辣椒炒肉 (食物+ 20,水份 +5)二级御寒buff
菠菜 +生鸡蛋=下品菠菜炒蛋 (食物 +30)
菠菜+ 烤鸡蛋=下品菠菜炒蛋 (食物+ 30)
菠菜+ 生鸡蛋+ 黄豆=菠菜炒蛋 (食物 +60)
生鸡腿+ 蘑菇=小鸡炖蘑菇 ( 食物 +20,水份 +50)一级耐力buff
苹果+ 小麦=苹果派 (食物+ 30)
生牛排 +小麦=牛肉包 (食物+ 30)
南瓜+ 小麦=南瓜小丸子 (食物+ 30)
野味肉块+ 小麦=野味肉包 (食物+ 30)
烤鸡蛋+ 小麦=蛋黄小丸子 (食物+ 30)
胡萝卜+ 生羊排=羊排汤 (食物+ 50,水份 +50)二级耐力buff
二、饲料大全
1、坐骑类
红马饲料:优质饲喂肉+饲喂料小麦+饲喂料辣椒(它吃10包饲料)
蓝马饲料:河豚+饲喂料小麦+饲喂料玉米(它吃8包饲料)
黑马饲料:饲喂料蓝莲花+饲喂料小麦+鲍鱼(它吃52~101包饲料)
骆驼饲料:饲喂料玉米+饲喂料小麦小麦宠物粮(它吃6包饲料)
陆行鸟饲料:饲喂料小麦+饲喂料胡萝卜胡萝卜饲料(它吃10包饲料)
蓝色陆行鸟(青鸟)饲料:饲喂料红莲花+饲喂料洋葱+罕见饲喂料(它吃101包饲料)
独角兽饲料:饲喂料草莓+精灵鱼+帝王蟹(它吃100~200包饲料)
毒液龙饲料:饲喂料毒蘑菇+鸡蛋+稀有饲喂肉(它吃17~21包饲料)
2、世界Boss类
猛犸饲料:松果+饲喂料胡萝卜+大龙虾(它吃12包饲料)
雪猛犸饲料:饲喂料玉米+饲喂料土豆+大龙虾(它吃12包饲料)
霸王龙饲料:松露+优质饲喂肉+饲喂料土豆(它吃12包饲料)
暗黑霸王龙饲料:象拔蚌+罕见饲喂肉+稀有饲喂肉(它吃40包饲料)
水池龟饲料:三文鱼+鲶鱼(它吃13包饲料)
岩浆龟饲料:大闸蟹+鲤鱼(它吃13包饲料)
巨猿饲料:香蕉+松果+大闸蟹(它吃16包饲料)
上古鳄鱼饲料:鲍鱼+桂鱼+章鱼腿(它吃40包饲料)
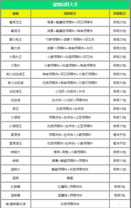
3、宠物类
暴力兔饲料:稀有饲喂肉+饲喂料胡萝卜+牛奶(它吃17~21包饲料)
暴力兔王饲料:罕见饲喂肉+饲喂料萝卜+饲喂料竹笋(它吃20~25包饲料)
剑齿虎饲料:小龙虾+饲喂肉+生牛排(它吃15~17包饲料)
剑齿虎王饲料:小龙虾+优质饲喂肉+生牛排(它吃15~17包饲料)
小黑虎饲料:优质饲喂肉+稀有饲喂肉+饲喂料大扇贝(它吃17~21包饲料)
黑虎王饲料:罕见饲喂肉+稀有饲喂肉+饲喂料大扇贝(它吃20~25包饲料)
孤狼/狼王饲料:优质饲喂肉+生羊排(它吃10包饲料)
沙狼饲料:饲喂肉+生羊排+饲喂料土豆(它吃10包饲料)
沙狼王饲料:优质饲喂肉+生羊排+饲喂料土豆(它吃15包饲料)
雪原狼饲料:饲喂肉+生羊排+饲喂料小麦
雪狼王饲料:优质饲喂肉+生羊排+饲喂料小麦
红蜥蜴饲料:红蘑菇+饲喂肉(它吃5包饲料)
蓝蜥蜴饲料:饲喂肉+蓝蘑菇(它吃5包)
绿蜥蜴/黄蜥蜴/狼饲料:优质饲喂肉(未加工)
棕熊/棕熊大饲料:饲喂肉+饲喂料蜂蜜+草莓(它吃13~15包饲料)
蓝熊饲料:蜂蜜(未加工)
蓝熊大饲料:优质饲喂肉+饲喂料蜂蜜(它吃10~12包饲料)
4、家畜类
荒原牛饲料:甘蔗+苹果+饲喂料小麦草料(它吃6包饲料)
猪饲料:黄豆(未加工)
大角牛饲料:白莲花+饲喂料小麦+稀有饲喂肉(它吃17~21包饲料)
大角牛王饲料:饲喂料白莲花+饲喂料小麦+罕见饲喂肉
小乌龟饲料:饲喂料小麦+鲤鱼初级鱼饲料(它吃4包饲料)
红猪饲料:饲喂料黄豆+饲喂料小麦黄豆宠物粮(它吃10包饲料)
鸡/奶牛/绵羊/公牛饲料:小麦(未加工)
1、体会收获、驯服的快感
装备打造?宠物养成?NO,没那么简单。这里的衣服都需要你自己一针一线去缝制,你甚至需要自己去薅羊毛。这里的宠物,都需要你去野外狩猎、喂食、驯养,还可能被大象踩在脚底,一定要谨慎猎捕。
2、探索未知的权利
和朋友一起组建部落,建设自己想要的城郭。独自隐居山林,茅屋一舍,田园湖泊。做自己设计的衣服,建自己喜欢的建筑。你要探索的,不仅仅是游戏设计者留下的遗迹,更多是玩家自己建造的奇迹。
3、多类型地图
游戏内荒岛上有多种类型地图,地图视觉场景和提供的生物、资源不同,玩家有很多可探索的空间。
4、特殊道具合成系统
道具的合成除了玩家随着升级获得的图纸,玩家还可以自主搭配不同资源合成道具,这种随机感为玩家带来无限乐趣。
5、家园系统
游戏中玩家可以和其他玩家通过家园方式成为联盟,家园中的所有人可以共享一些道具一起建造自己的家园房屋,培养玩家的团队合作精神。
6、PVP系统
在玩家可以在双方同意的情况下选择与其他玩家进行对战,通过这种方式抢夺他人资源。
1、精美细腻的游戏画面,打造唯美精致的冒险世界!
2、各种各样的副本BOSS,轻松获取橙色极品装备!
3、精心设计的剧情故事,给你带来跌宕起伏的情节!
4、多样化的冒险战斗玩法,给你酷爽的战斗和打击!
应用信息
热门推荐
相关应用
实时热词
评分及评论
点击星星用来评分