



KOReader 是一款专为电子墨水设备设计的开源阅读器,支持 Kindle、Kobo 等主流设备,功能强大又免费。它兼容多种格式文件,甚至可以直接打开ZIP压缩包,这点对我来说特别方便。最棒的是它的深度适配墨水屏特性,比如自动裁边和文字重排,这对读扫描版PDF简直是神器。我用过类似的软件,但KOReader的自定义选项真的很多,字体、行距都能调,还有多语言词典,排版超级舒服。
安装方面,安卓设备可以直接下载,但Kindle这种设备需要越狱或者用启动器,稍微有点麻烦。不过一旦装好了,功能确实强大,支持无线传输、书库同步、阅读统计甚至维基百科联动,完全不输付费软件。速度也很不错,在旧设备上翻页延迟少了一半,这点对喜欢长时间阅读的人来说很重要。
总之,KOReader 是一款适合深度用户的工具,如果你追求个性化阅读体验又不想花钱,它绝对值得一试!
KOReader是一款专为电子墨水(E-Ink)设备设计的开源多格式文档阅读器,可以兼容Kindle、Kobo、PocketBook等主流墨水屏设备,其凭借其强大的功能与高度可定制性,成为电纸书用户的热门选择。该应用支持EPUB、PDF、MOBI、DJVU、CBZ等20余种主流电子书及文档格式,甚至能直接打开ZIP压缩包查看内容。KOReader核心优势在于深度适配墨水屏特性,提供自动裁边、文字重排、多栏文档优化等功能,大幅提升扫描版PDF的阅读体验。用户可自由调整字体、行距、边距,并集成多语言断字词典,确保排版美观。
此外,KOReader支持无线传输、Calibre书库同步、阅读统计追踪(含日历视图)、屏幕取词翻译及维基百科联动等进阶功能,且完全免费开源,无广告追踪,有需要的用户可以在本站免费下载使用。
1、便携版 :
可在嵌入式设备(Cervantes、Kindle、Kobo、PocketBook、reMarkable)、Android 和 Linux 计算机上运行
2、多格式文档 :
支持固定页面格式(PDF、DjVu、CBT、CBZ)和可重排版电子书格式(EPUB、FB2、Mobi、DOC、RTF、HTML、CHM、TXT)。扫描的 PDF/DjVu 文档也可以使用内置的 K2pdfopt 库进行重排。部分格式还支持 ZIP 文件 。
3、功能齐全的阅读体验 :
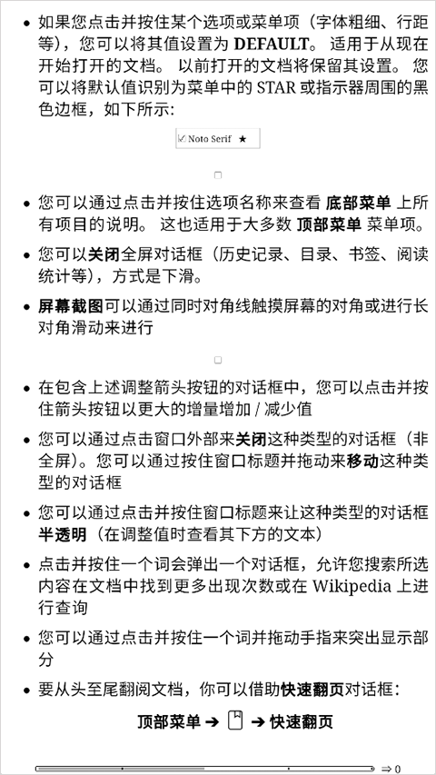
多语言用户界面,高度可定制的阅读器视图和丰富的排版选项。您可以设置任意页面边距、调整行距,并选择外部字体和样式。应用内还内置了多语言断字词典。
与 Calibre (搜索元数据、无线接收电子书、通过 OPDS 浏览图书馆)、 Wallabag 、 维基百科 、 谷歌翻译和其他内容提供商集成 。
4、针对电子墨水设备进行了优化 :
自定义用户界面,无动画,带分页菜单、可调节文本对比度,以及轻松缩放以适应分页媒体中的内容或页面。
5、可扩展 :
通过大量优秀的插件
6、速度快 :
在一些较旧的设备上,经测量,其翻页延迟不到内置阅读软件的一半。
7、还有更多功能 :
使用 StarDict 词典/维基百科查找单词,添加您自己的在线 OPDS 目录和 RSS 源,无线软件更新,FTP 客户端,SSH 服务器……
1、KOReader在安卓手机或平板设备上的使用时可以直接在本站下载安装包进行安装使用
2、如果KOReader在墨水屏设备上使用时,如Kindle、Kobo等,需通过越狱或官方允许的方式安装(如Kindle的kual启动器)进行安装使用
3、这种安装方式稍微复杂些,需要通过USB连接设备,将电子书文件(EPUB、PDF等)放入指定文件夹(如Kindle的documents目录)
4、然后在墨水屏设备上启动KOReader app才可以正常启动使用
5、阅读界面的基本操作方式如下:
翻页:轻触屏幕两侧或使用物理按键(如Kindle的翻页键)。
菜单调用:点击屏幕顶部或底部(部分设备需长按)调出主菜单,包含文件管理、设置、书签等功能。
返回:点击屏幕左上角或使用设备返回键。
1、在KOReader阅读界面调出主菜单,找到“屏幕”或“视图选项”进入刷新设置。
2、在刷新设置里选“全屏刷新频率”,直接挑“Every page”就能每页刷新。
3、若读纯文本,可设为“Every 6 pages”,减少刷新次数,阅读更流畅。
4、含图片的内容,可开启“图片页自动刷新”,确保图片清晰显示。
5、调整好设置后,记得保存,这样就能按需控制刷新频率了。
v2025.10版本
错误修复
功能增加
应用信息
热门推荐
相关应用
实时热词
评分及评论
点击星星用来评分