




《超时空星舰》是一款很硬核的星际飞船策略手游,适合喜欢深度思考和操作的玩家。游戏里的资源分配、房间布局、AI配置都得自己琢磨,特别是船员培养和训练,感觉像在经营一个小国家。多人联机和PVP对战也挺有意思的,尤其是和朋友组舰队一起打 boss 更有成就感。游戏画面是像素风,虽然看起来简单,但玩法丰富到让人停不下来。对我来说,这个游戏最大的魅力在于可以自由发挥创意,打造属于自己的史诗级飞船,探索未知的宇宙奥秘。新手刚开始可能会有点迷糊,但一旦上手就会发现其实很有乐趣。
在众多科幻影视作品中,当地球环境不在适宜人类生存,那么必定会在外太空寻找适合人类生存的家园。本期小编为你推荐的这款超时空星舰官方版,是由Steam同名游戏《Pixel Starships》移植的手机版,一般又称像素星舰!
在未发现人类适居的星球前提下,太空探索就成为了此阶段的过渡期。由于资源匮乏,所以如何分配资源就需要玩家重点考虑,在这里玩家既要负责星际飞船的建造和升级,还要负责AI的编辑和管理,另外还包括船员的招募和训练、太空中的探索和战斗、资源的寻找和采集以及舰队的维护与支援等等。丰富的玩法,既满足了部分玩家对于星际探索的欲望,同时又满足了建造模拟玩家的用户需求,只有将资源有效、合理化分配,才能带着你的船员探索无尽太空!
另外,超时空星舰还支持多人联机、pvp对战和市场交易等多种模式与玩法,感兴趣的玩家可千万不要错过噢!
1、建造由你自己设计的史诗飞船。
2、横截面整体飞船的战斗操控和紧急策略调整。
3、探索超大宇宙中的未知行星、星系、太空的秘密。
4、招聘训练船员,为不同的房间需求配置专属船员。
5、为系统和船员分别编程设置情境AI指令,允许自动战斗和离线游戏。
6、控制和管理飞船的能力与资源分配。
7、与其他真人玩家进行对战掠夺资源或发展外交。
8、构建并部署支援艇来增强你的飞船。
9、完成众多的任务与参与各种赛事。
10、征服太空中的外星人、海盗、虫族。
11、建立研究中心,研究特殊玩法、武器、能力、技术。
12、结成舰队,并与您的朋友并肩作战取得胜利。
13、用纳米涂料和贴纸装点你的个性飞船。
14、打造市场,自由定价物品与线上玩家交易。
《超时空星舰》是一款可自行搭建管理的星际飞船策略手游,开测在即,如果你是萌新,希望这篇说明能够帮到你,下面带来主界面的功能一览。
游戏主界面:
请注意上图右侧的红框部分,在下文按顺序做截图说明。
1、主要包括聊天界面和收件箱
2、包括兑换码、添加官方群以及游戏偏好设置。
3、包括了航行日志、排行榜数据、每日任务、成就、收集船员图鉴。
战斗界面:
你需要特别注意的是,战时能力房间将只显示房间图标,你可以在房间的左上角看到该房间的图标。
1、派系的选择
游戏开始你就需要选择你的派系:海盗、联邦或卡塔利恩。三个派系的飞船外观、空间、船长属性、超武、PVE内容将不一样,由于本次是删档测试,建议玩家还是选择自己喜欢的派系体验,游戏首发时再行选择就好了。请注意一旦选择派系将不能更改。
2、房间的搭建
玩家可以根据自己的战术目的来合理安排自己所需建造的房间。
建议优先升级资源类的原油收集室和矿物储藏室,防止掠夺资源太多爆仓同时也为升级其他建筑进行扩仓。
支持类需要优先升级寝室、电力室、研究室,寝室能决定你可上线的最大船员数从而提升战斗力,电力室为能力房间(既右上角有绿格子/电量需求)提供电量,研究室可以帮你研究更多先进的弹药、技术、玩法等。
防御类房间中,护盾和指挥室建议你顶配升级,护盾可以在PVP中很好的保护你的舰船,指挥室决定你可编程的AI指令数。联盟也建议提早搭建,加入联盟可以借盟友的船员,他是独立于你本身船员限额的。
武器类房间全部都需要电力支持,优先升级哪个还是要看个人的战术,建议优先搭建传送,它可以将你的船员传送到敌舰上破坏,在前期是属于非常强有力的进攻手段!
你需要特别注意每个房间的属性,为房间配置相应属性的船员能极大增强房间能力。
3、房间的布局
搭建时,建议将同类的房间分开放置,避免敌人登录后被一次性破坏,特别是电力房间,不然你的舰船瞬间就陷入瘫痪。
电梯可以使船员在上下层房间通行,由于每次只有一个船员通过,建议电梯配置多条并以短小精悍为主,避免PVP时过多船员等待电梯造成拥堵。
装甲可以极大增强房间防御能力,建议优先升级,特别是对能力房间的防护。装甲不建议贴着飞船边缘放置,最好放置在两个房间的中间层,因为贴近装甲的房间都能加强防御。
4、船员的培养与训练
船员分1-7星,除了6星是特殊以外,都可以通过合成得到高一级船员,你的船长是6星船员。他非常强大,建议优先升级。船员有不同的星级、团队、技能、属性、装备。
你可以收集上线多个同团队的船员,即可激活BUFF加成,相关信息可以在设置的最后一项收集品里查看。
你需要根据船员不同的技能,来决定他的AI指令,例如银河炼金术士的技能是纵火,他可以是进攻AI登陆敌舰点燃房间。
船员的属性很重要,你需要认真研究每个船员的属性,将他们放置在不同属性的房间,编程不同的AI指令,并且进行不同程度的训练。训练分别在健身房和学院,一般健身房培养左侧属性,学院培养右侧属性,训练得到的属性是随机的,训练时间越长,加成属性概率越高。在研究室研究训练项目可提升概率。建议根据船员属性最高的一项来选择训练项目,使该船员的属性最大化。
目前大部分船员可穿2件不同位置的装备,论坛活动有送很多合装备的材料,记得去薅羊毛。你也可以通过PVE挖矿来获得矿物合成装备,或者通过pvp活动收集虚空粒子换取装备。
5、研究室的选择
强烈推荐升级“先进的工程技术”,它可以增加你的同时修建房间数。
其他建议研究导弹室的弹药、培训或健身项目、机库的战机。对AI有进阶需求的需要在研究室2级时研究“蟒蛇”技术,它可以提供额外的人工智能设置选项。
你需要研究“星际贸易”技术,才可以访问市场。在这里,你可以选择出售原材料、半成品以及成品在市场和其它玩家自由贸易获取星币。
6、AI的配置
AI 系统=人工智能,
你可以为你的每个能力房间和船员单独配置AI,以实现在战时的自动化运作。当你的舰船升到4级就可以搭建指挥室配置AI,指挥室级别越高,AI指令越多!“蟒蛇”技术可以增加指令。无法理解操作的萌新可以直接使用AI芯片,可以在游戏任务、PVE中得到它。
AI的玩法有多种,看个人喜好和战术配置。有跑修AI(船员快速修复我方损毁房间),集火AI(武器集中火力攻击敌方重要房间),进攻AI(船员登录敌舰破坏敌人重要房间),等等。
7、如何快速提升实力
多打PVP,快速提升船员等级和掠夺资源。
前期在升级舰船的同时升级房间,提升船体综合实力,装甲记得提前装备。
认真研究AI配置,强大的AI能让你远远超越同级别的对手。
有效利用8小时的免费升级时间,加速房间升级。
优先研究“先进工程技术”,以达到同时房间修建数最大化。
完成游戏的日常任务,在页面右下角黄色图标,利用任务送的双倍经验、双倍资源等提高打资源收益。
关注星系不定期的特殊活动,将在页面左上方你血条的旁边出现,会有限时的加成活动出现。
选择一个好的舰队。大树底下好乘凉,你可以获得免费星币、借高级船员等等。
8、如何免费赚取星币
新手期:主要靠成就任务赚取星币,在游戏主页面右上角的奖杯里查看。
发展期:当你研究了“星际贸易”技术,你可以选择出售原材料、半成品以及成品在市场和其它玩家自由贸易获取星币。
红利期:抓住服务器玩家的主流等级,出售其合成的必要半成品或原料,或是出售PVP获得的资源等等。
每日太空中会不时有星币飘过,点击可获得。
加入舰队,可以每日在基地的印钞机获取星币。
开会员后卖彩票来获得星币。
9、如何高效消耗星币
零氪的玩家,攒星币的过程非常辛苦,每分钱都需要用在刀刃上。
强烈推荐优先研究“先进的工程技术”。
在每日礼包中购买人口房间,可以增加最大登船船员数(猫舍、圣诞树房等)。
在船员招聘中抽第一次传奇人物,必得5星。
购买每日福利小船的高性价比物品。
一、基础房间属性术语(无电力需求房间)
需求级别:使用这个房间所需的最低舰船等级。
防御:减少受到的伤害。
容量上限:存储物品量的上限/最大建造队列或者资源产品储量。
生产效率:房间的生产速度。
生产类型:由房间产生的资源类型。
房间属性:指出该房间船员的哪种能力值会对房间造成影响。
特定房间的专用术语:
打捞(产出):奖励调节器产出值。(采矿挖掘室/原油萃取室)
驻军:可向舰队借用的船员数量。(联盟公会)
捐赠最大值:可向舰队捐赠的最大船员数量。(联盟公会)
逃跑:影响战斗中你逃跑的几率。(舰桥)
智能指令最大值:增加每个房间/船员的人工智能指令总条数。(指挥室)
(升降)速度:可承载船员在电梯设备之里升降通行的速度(电梯)
训练等级:为训练室解锁更高级的训练。(健身房/学院)
装甲:房间提供给相邻房间的防御加成。(装甲)
DNA容量:可以为房间储存的最大DNA点数。还影响到从战场收获中获取的资源的储存量。(生物回收)
最大榨汁次数:可回收的最大船员数量。当DNA点数被使用时,这个计数被重置。(生物回收)
二、有电力需求房间的其他属性术语
最大电力:在战斗中分配的最大电量。
装填速度:在战斗中该房间激活后重新加载的时间。
射程:攻击敌方目标的最大射程。
单价:重新装填或充能的花费。
冷却时间:从房间激活后到再次就绪之间的延迟时间。不受船员能力的影响。
部署上限:可部署物品量的上限。
特定房间的专用术语:
能源输出:在战斗中房间提供的电力数量。(电力室相关)
护盾:在飞船受到损坏前护盾能承受的非导弹类攻击的伤害。(护盾室)
恢复:护盾被激活后可保存的护盾血量。(护盾室/护盾电池)
闪避:决定星舰躲闪躲避射弹武器攻击的能力。即时伤害是不能回避的。(引擎)
治愈:船员在房间内恢复的生命量。(医疗室)
船员伤害:在目标房间内对船员每次攻击的伤害值。(安全门)
探测:激活时,敌方船只隐形时间的缩短量。(雷达)
隐身:激活期间飞船将启用隐身系统。此时, 飞船不再受到攻击,同时也无法攻击敌人。(隐形生成器)
三、武器状态术语
系统伤害:对目标房间每次攻击的伤害值。
穿甲伤害:忽略目标房间的防御,对房间直接造成的伤害值。
船体伤害:对飞船每次攻击的伤害值。
护盾伤害:对飞船护盾每次攻击的伤害值。
船员伤害:在目标房间内对船员每次攻击的伤害值。
船体百分比伤害: 对敌舰造成舰船总生命的百分比伤害。
单次装填连射数:在一次攻击中开火的次数。
连发延迟:每次射击之间的延迟。
电磁炮:造成目标房间内产生持续的电磁脉冲干扰,使其瘫痪。
燃烧:燃烧会对目标房间造成多次伤害。每秒燃烧损伤按照剩余燃烧时间的比例计算。
建造时间:补充或建造某单个物品(飞机,导弹,加农等弹药)所需要的时间。
移动速度:战机、弹药等攻击型物品飞行中的速度。
战机伤害:防空炮对敌方战斗机的伤害。(防空炮)
你可以在船员档案看到船员的属性,不同的属性代表船员不同的能力值,通过将船员放置到健身房或学院进行训练,可以增加属性值。下图的绿色数字既通过训练获得。
不同的能力可以对房间产生不同的效果,训练哪个属性?指示船员修复还是进攻?设置怎样的AI指令?船员匹配哪个房间更优,是你需要深度研究的问题!
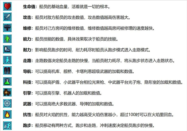
属性介绍:
船员装备:
你可以为船员穿上装备,装备可极大增强船员的属性。
装备包含头盔、护甲、饰品、腿甲、武器,目前几乎所有船员只能穿两件装备,不同的船员的可装备位置是不同的哦。
只有船长可穿满5件装备,其中也是只有船长才能装备宠物。
你可以通过材料合成或购买获得装备。
v0.999.41版本
一个被遗忘已久的威胁再次出现,黑暗水晶的爆发性爆发席卷了银河系核心。
随着水晶的腐化侵蚀文明,我们必须采取行动,否则将被彻底击败!
应用信息
热门推荐
相关应用
实时热词
评分及评论
点击星星用来评分