CSI SAP2000 v24免费版 v24.2.0

CSI SAP2000 v24免费版 v24.2.0

官方

系统:Android

日期:2026-01-13

类别:电脑软件

版本:v24.2.0

  • 详情
  • 相关
  • 评论

    看起来你分享了关于SAP2000软件的一些详细信息,包括其功能、安装步骤和其他相关信息。不过,请确认你需要什么帮助?如果你有关于该软件的具体问题或需要进一步的信息,请告诉我!

    SAP2000 v24是一款集成化的通用结构分析与设计软件,具有分析最复杂工程所需的分析技术,能够为用户提供强大而直观的结构模型,一般适用于桥梁、工业建筑、输电塔、设备基础、电力设施、索缆结构、运动设施、演出场所和其它一些特殊结构的设计。软件还用户提供了单一用户界面,用户可自定义窗口布局和工具栏布局,用来分析和设计任何类型的结构系统,从2D到3D,从简单几何到复杂几何的等等系统,都可以可以通过实用且直观的基于对象的建模环境来进行建模、分析、设计和优化,从而简化和简化工程流程。软件集成了SAPFire 分析引擎驱动复杂的有限元分析程序,用户可以使用一套额外的高级分析功能,参与具有非线性和动态考虑的最先进实践,从而有效的创建设计任何结构系统。

    全新版本的CSI SAP2000 v24的DirectX 图形的质量和速度得到了增强,拥有闪电般快速的DirectX 图形,具有完整的 2D 和 3D 绘图和选择功能,带有硬件加速图形的 DirectX 图形允许通过飞越和快速旋转来导航模型。软件增强了符合欧洲规范 1992-1-1:2004 的混凝土外壳设计,包括设置设计偏好和国家附件的能力,改进的迭代以确定最佳配筋量,可变厚度外壳的处理以及详细结果的呈现以表格形式。

    软件特色

    1、SAPFire ®分析引擎

    CSI 求解器已经被业界试用和测试了超过 45 年。SAPFire 分析引擎可以支持多个 64 位求解器进行分析优化,并且可以执行特征分析和 Ritz 分析。并行化选项可用于利用多个处理器。

    2、精密高效的网格划分技术

    在 SAP2000 中生成网格时,工程师有很多选择。显着的网格划分功能包括在框架、壳和实体对象之间合并独立定义的网格、与对象方向协调曲面细分以及观察材料边界以建立有效纵横比的能力

    3、设计规范

    SAP2000 为钢框架、混凝土框架、冷弯型钢和铝框架提供了广泛的基于代码的设计功能。查看支持的设计规范的完整列表:

    SAP2000 v24安装教程

    1、在本站下载解压,得到CSI SAP2000 v24安装包和Crack文件夹;

    2、首先双击运行"SAP2000.exe"程序,进入软件安装向导,接受安装许可协议;

    3、输入用户信息,可以任意输入或者不输入,点击next;

    4、默认选择第一项激活许可方式,进行下一步;

    5、安装期间,会弹出激活窗口,点击close关闭窗口,然后一直等待安装完成即可,(时间有点长,请耐心等待);

    6、再在目录中找到CSiNativeImageGen.exe,以管理员身份运行;

    7、依次按下两次F4进行UNINSTALL,然后按任意键,再按下两次F3进行INSTALL;

    8、然后双击运行Crack文件夹中的sap2000_v24_kg.exe程序,按任意键继续,生成一个许可证文件(lservrc);

    9、将刚刚生成的许可文件lservrc和SentinelRMSCore.dll复制到软件安装目录下进行替换;

    默认目录:

    【C:\Program Files\Computers and Structures\SAP2000 24】

    【C:\Program Files\Computers and Structures\SAP2000 25\CSiLicensing】

    10、打开软件,即可看到已经成功激活啦,以上就是CSI SAP2000 v24详细安装教程。

    软件亮点

    1、用户界面

    完全可定制的图形用户界面

    SAP2000 提供单一用户界面来执行建模、分析、设计和报告。可定制的 SAP2000 界面允许用户定义窗口布局和工具栏布局。

    增强的 DirectX 图形

    DirectX 图形的质量和速度得到了增强。闪电般快速的 DirectX 图形,具有完整的 2D 和 3D 绘图和选择功能。带有硬件加速图形的 DirectX 图形允许通过飞越和快速旋转来导航模型。

    极其灵活地操作模型

    工程师能够通过使用可停靠窗口、浮动表单和多个视图来极其灵活地操作模型。

    多个视图

    用户可以在一个屏幕上查看力矩图、负载分配、偏转形状、设计输出和报告。

    浮动表格

    “分配”和“选择”菜单表单已得到增强,因此它们可以通过新的“应用”按钮保持打开状态以供重复使用。

    可停靠窗口

    可以组织 Windows 以适应用户的需要。模型窗口、模型操作视图和数据视图的数量没有限制。

    2、造型

    直观的 3D 基于对象的建模环境

    通过其基于 3D 对象的图形建模环境,这个直观的界面允许您快速创建结构模型,而无需长时间的学习曲线延迟。现在,您可以利用 SAP2000 的强大功能处理所有分析和设计任务,包括日常小问题。

    精密高效的网格划分技术

    在 SAP2000 中生成网格时,工程师有很多选择。显着的网格划分功能包括在框架、壳和实体对象之间合并独立定义的网格、与对象方向协调曲面细分以及观察材料边界以建立有效纵横比的能力。

    用于创建任何类型模型的多功能建模工具

    许多建模选项完全集成在一个强大的用户界面中,包括交互式数据库编辑、隔膜和边缘约束分配以及截面设计器。

    交互式数据库编辑

    CSI 软件将模型数据和其他信息存储在数据库表中,可以通过交互式数据库编辑直接进行编辑。这一强大的功能允许快速开发或编辑模型。

    隔膜约束定义

    刚性隔膜具有无限的平面内刚度特性。因此,它们既不表现出膜变形也不报告相关的力,而半刚性隔膜模拟实际的平面内刚度特性和行为。刚性隔膜产生的结果几乎与半刚性隔膜相同,同时利用了更快的计算。

    网格划分工具

    自动边缘约束是一种解决网格不匹配问题的内部算法。例如,如果坡道和墙壁的节点不匹配,SAP2000 将使用算法在内部连接所有不匹配的网格,以充当元素之间的拉链。

    3、结构件

    轻松管理关节和框架元素

    在对结构对象进行网格划分时,SAP2000 会自动在结构对象的交叉点或内部节点处创建节点。关节坐标、分配和位移可以显示在屏幕上或以表格格式显示。

    梁/柱

    框架单元使用一般的三维梁柱公式,其中包括双轴弯曲、扭转、轴向变形和双轴剪切变形的影响。SAP2000 具有美国和国际标准截面的标准混凝土、钢和复合截面属性的内置库。

    非棱柱截面

    即使是非棱柱形和组合钢截面也可以轻松定义。对于更复杂的部分,请使用我们的部分设计器。

    剖面设计师

    Section Designer 是一个集成实用程序,内置于 SAP2000、CSiBridge 和 ETABS 中,可以对自定义横截面进行建模和分析。截面设计器可用于评估杆件属性和非线性响应,包括非线性铰链和 PMM 铰链行为。

    4、用于分析和设计的各种结构组件

    用于分析和设计的各种结构组件完全集成在 SAP2000 中以供实际使用。

    贝壳

    壳单元是一种区域对象,用于模拟平面和三维结构中的膜、板和壳行为。壳材料可以是均质的或自始至终分层的。使用分层壳时也可以考虑材料非线性。

    电缆元件

    索单元是一种高度非线性的单元,用于模拟细长电缆在自重下的悬链线行为。张力硬化和大变形非线性固有地包含在公式中。

    肌腱元素

    肌腱很容易绘制为独立的对象,其几何形状指定为直线、抛物线、圆形曲线或其他任意形状。在 SAP2000 中轻松定义肌腱载荷,包括所有损失。

    固体

    实体单元是用于对三维结构和实体进行建模的八节点单元。它基于一个等参数公式,其中包括九种可选的不兼容弯曲模式,可用于对载荷、边界条件、截面属性或反应随厚度变化的对象进行建模。

    链接元素

    根据分配给该元素的属性类型和正在执行的分析类型,链接元素最多可以表现出三种不同类型的行为:线性、非线性和频率相关。SAP2000 中提供了以下链接元素:线性、多线性弹性、多线性塑料、间隙、挂钩、阻尼器、摩擦隔离器、橡胶隔离器、T/C 隔离器、频率相关弹簧和频率相关阻尼器。

    弹簧

    弹簧支撑是用于将关节弹性连接到地面的连接元件,本质上可以是线性的或非线性的。非线性支撑条件可以建模为包括间隙(仅压缩)、多线性弹性或塑料弹簧、粘性阻尼器和基础隔离器。

    铰链

    用户可以在 SAP2000 中创建和应用铰链属性来执行推覆分析。可以使用纤维铰链对框架元素(梁/柱/支撑)中的非线性材料行为进行建模。这种方法将横截面中的材料表示为离散点,每个点都遵循材料的精确应力-应变曲线。可以表示混合材料,例如钢筋混凝土和复杂形状。

    非线性分层壳

    非线性分层壳单元使用户能够在推覆分析中考虑混凝土剪力墙、板、钢板和其他区域有限元的塑性行为。为钢和混凝土铰链定义力-变形关系。

    5、正在加载

    使用自动横向装载提高生产力

    SAP2000 将根据各种国内外规范自动生成和应用地震和风荷载。SAP2000 还具有一个复杂的移动负载生成器,允许用户将移动负载应用于框架和外壳元素上的通道。

    地震

    When seismic has been selected as the load type, various auto lateral load codes are available. 选择代码后,地震载荷模式表格会填充默认值和设置,用户可以查看和编辑这些值和设置。

    开放式结构风荷载

    开放式结构风荷载是一项独特的功能,允许用户将风荷载施加到特定框架对象的表面。此功能适用于以下代码 ASCE(7-88、7-95、7-02、7-05、7-10、7-16)。

    移动负载

    移动负载生成器将在车道内移动车辆以确定最大包络条件。

    6、使用 User Loads 应用程序定义广泛的加载条件

    使用 SAP2000 内置的用户负载选项定义特定负载以模拟各种负载条件。

    在 SAP2000 中,自动计算的风荷载可以应用于隔板、外壳和框架。所有风荷载均垂直于面对象的平面施加。为了控制施加的风压,可以为每个壳对象指定不同的 Cp 系数。

    力/力矩

    力载荷用于在接头处和沿框架元件施加集中力和力矩。这包括分布式和梯形加载。可以在固定坐标系(全局或备用坐标)或关节局部坐标系中指定值。

    温度

    温度负载在框架元件中产生热应变。该应变由材料热膨胀系数和元件温度变化的乘积给出。所有指定的温度载荷都代表线性分析的无应力状态的温度变化,或非线性分析的先前温度的变化。

    移位

    位移载荷表示支撑沉降和其他外部施加的位移对结构的影响。位移载荷可以通过约束以及线性和非线性弹簧支撑起作用。对于支撑在不同土壤条件或大跨度上的结构,可以考虑多支撑动态激励。

    海浪

    波浪载荷功能会自动在结构上产生由波浪、电流、浮力和风产生的载荷。可以生成多步静态线性载荷来模拟穿过结构的波浪。此外,还可以生成动态(时间历史)载荷,以包括波浪穿过结构时的惯性效应。

    7、分析

    SAP2000 具有执行多种分析的灵活性。

    静态分析

    SAP2000 可以执行线性静态和多步静态分析。结构的线性静态分析涉及由 K u = r 表示的线性方程组的解。某些类型的负载模式是多步的,这意味着它们实际上代表了按顺序应用的许多单独的空间负载模式。这些包括车辆、现场和波浪类型的负载模式。

    用于线性和非线性行为的强大动态分析工具

    SAP2000 动态分析功能包括使用 Ritz 或特征向量计算振动模式、响应谱分析以及线性和非线性行为的时程分析。

    反应谱

    响应谱分析确定结构对地震载荷的统计上可能的响应。这种线性类型的分析使用基于地震载荷和场地条件的响应谱地面加速度记录,而不是时间历史地面运动记录。这种方法非常有效,并且考虑了结构的动力学行为。

    时间历史

    时程分析捕捉结构对地震地面运动和其他类型载荷(如爆炸、机械、风、波浪等)的逐步响应。分析可以使用模态叠加或直接积分方法,两者都可以线性或非线性。

    与几何或材料响应相关的强大非线性分析工具

    在结构建模和分析过程中考虑几何或材料非线性时,最好应用非线性分析方法。

    非线性屈曲

    在非线性静态屈曲分析期间,总载荷是递增的。在每个增量处评估刚度和响应。在每个位移步骤之间,由于 P-delta、大位移和/或非线性材料行为效应,刚度可能会发生变化。由于非线性-静态屈曲分析在产生屈曲响应时考虑了材料非线性,因此结果通常比线性屈曲分析的结果更真实。

    直接积分时程

    非线性模态方法,也称为快速非线性分析的 FNA,对于广泛的问题非常有效和准确。直接积分法更为通用,可以处理大变形和其他高度非线性的行为。非线性时程分析可以与解决广泛应用的其他非线性案例(包括分阶段施工)链接在一起。

    P-三角洲

    P-delta 分析捕获压缩的软化效应和拉伸的硬化效应。重力和持续载荷下的单个 P-delta 分析可用于修改线性载荷情况下的刚度,以后可以叠加。或者,可以针对完全非线性 P-delta 效应分析每种负载组合。所有元素都包含 P-delta 效应,并无缝集成到分析和设计中。

    快速定义分步施工荷载工况,您可以在其中添加或移除部分结构

    分步施工是 SAP2000 中的一种非线性分析,它允许您定义一系列阶段,您可以在其中添加或删除结构的部分,有选择地向结构的部分施加载荷,并考虑与时间相关的材料行为,例如老化、蠕变和收缩。

    分阶段施工

    分阶段施工被称为增量施工、顺序施工或分段施工,可用于添加、移除或老化结构的各个部分。

    蠕变和收缩

    由于蠕变和收缩引起的长期变形可以与分阶段顺序施工分析一起计算。随时间变化的材料属性基于 CEB FIP 和 ACI 209R 代码,用户定义的曲线用于计算蠕变应变。

    8、设计

    利用 SAP2000 中的交互式设计功能最大限度地提高效率

    设计与分析过程完全集成,在自动调整钢构件尺寸和设计钢筋混凝土截面之前封装结果。自动钢、混凝土、铝和冷弯框架设计规范检查确保结构符合美国、加拿大和各种国际标准的标准。

    钢架设计

    钢架设计包括构件尺寸优化和设计规范的实施。SAP2000 允许用户以交互方式查看任何框架构件的设计结果,更改参数或截面属性,并显示更新的构件结果。

    混凝土框架设计

    SAP2000 中的混凝土框架设计包括所需的钢材面积计算、设计规范的实施、交互式设计和审查以及全面的覆盖能力。

    铝框设计

    铝框架设计可用于直梁或曲梁。自动计算力矩放大系数、K 系数、轴向和双轴力矩和剪切设计。

    冷弯框架设计

    冷弯型钢框架设计可用于 SAP2000 截面数据库中提供的 C、Z 和帽子截面。交互式设计审查和全面的覆盖功能是众多亮点中的两个。

    自动选择列表

    自动选择截面列表是先前定义的钢截面列表。当自动选择截面列表分配给框架构件时,程序可以在设计构件时自动从自动选择截面列表中选择最经济、最合适的截面。自动选择截面列表用于钢架、铝架和冷弯钢架设计。在定义自动选择截面列表之前,必须至少定义两个框架截面。

    9、输出和显示

    在 SAP2000 中访问模型输出数据既直观又实用。

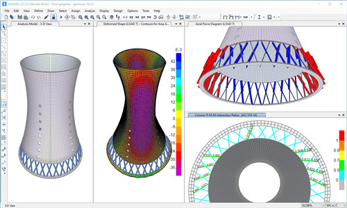
    输出和显示选项直观实用。最终的构件设计、每个载荷组合或模式形状的变形几何、力矩、剪切和轴向力图、截面切割响应显示和随时间变化的位移动画概述了分析结束时可用的一些图形。SAP2000 自动生成用于显示图像和数据的报告。用户可以使用内置和可自定义的模板进行专门的格式化。

    变形的形状

    用户可以显示基于任何载荷或载荷组合的变形几何图形,以及模式动画。

    力图

    剪力图和力矩图显示了任何载荷工况或载荷组合沿框架单元长度的所有位置的内部剪切力、力矩和位移。SAP2000 提供了沿长度滚动显示值或直接滚动到最大值位置的选项。

    表格输出

    SAP2000 能够显示所有输入数据、分析结果和设计结果的表格。表格支持排序、剪切、复制和粘贴,以便在其他程序中使用。将表格数据打印或保存到 Access、Excel、Word、HTML 或 TEXT。

    视频动画

    SAP2000 能够生成视频 (。avi) 文件以直观地显示一组在特定时间段内变化的分析结果,例如在时间历史分析中。

    颜色置换轮廓

    等高线图现在可用于框架偏转和轴向应力。

    截面切割

    可以使用截面切割来定义跨结构中任何切割的合成(自由体)力和力矩。截面切割可以具有任何形状,可用于计算剪力墙中的层剪力、连接力和设计力,以及用于许多其他目的。可以为所有类型的载荷工况和组合获得截面切割结果。

    10、进出口

    SAP2000 支持许多用于导入和导出数据的行业标准。

    Autodesk ® Revit ®、Tekla ® Structures 、AutoCAD ® (DXF/DWG) 、BricsCAD ®、CIS/2 、IFC 、IGES 和SDNF 均受支持。SAP2000 还支持将模型导出到 Microsoft Access 数据库。如果用户正在使用其他分析包,SAP2000 可以从 FrameWorks Plus、STAAD 和 STRUDL ®导入文件。

    了解 CSI 产品如何与其他 BIM 软件协同工作,以提供高效、集成和开放的设计工作流程。

    使用 CSI 软件,通过与其他 BIM 软件的兼容性,可以有效地处理不同 AEC 团队之间的协作。

    AutoCAD® 和 BricsCAD®

    CSiXCAD 是 CSI 开发的 AutoCAD ®和 BricsCAD ®插件,通过直接与 SAP2000 和 ETABS 交互来简化绘图制作。CSiXCAD 在 SAP2000 和 ETABS 中定义和维护的结构模型与在 CAD 软件中记录它们的图纸之间提供实时链接。CSiXCAD 生成一个完整的 3D 模型并自动生成一组初始图纸,然后可以在 CAD 软件中对其进行细化。

    Revit®

    CSiXRevit 是 CSI 开发的 Revit ®插件,提供 SAP2000、ETABS 和/或 SAFE 和 Revit 之间的双向链接。结构建模可以在一个程序中完成,然后与另一个程序同步,完全控制在 CSI 软件模型和 Revit 模型之间传输的模型信息。

    Tekla®

    Tekla ® Structures 和SAP2000 或ETABS 之间的链接允许模型在任一产品中启动,然后转移到另一个产品。模型可以往返,包括在从 SAP2000 或 ETABS 传输到 Tekla Structures 时接受更改。也可以将 Tekla Structures 模型的更改合并到现有的 SAP2000 或 ETABS 模型。

    国际金融公司

    对 IFC(工业基础类)数据模型的支持提供了与其他支持 BIM 的应用程序的兼容性。SAP2000、CSiBridge 和 ETABS 都支持 IFC 2x3 和 IFC 4 格式的导入和导出。

    展开内容

    应用信息

    • 包名:
    • MD5:
    • 需要网络

    评分及评论

    4.5满分5.0分

    点击星星用来评分

    评论需审核后才能显示
    同类排行