Notepad2中文绿色版 v4.25.09r5812

Notepad2中文绿色版 v4.25.09r5812

官方

系统:Android

日期:2026-01-14

类别:电脑软件

版本:

  • 详情
  • 相关
  • 评论

    这篇文章主要介绍了Notepad2这款文本编辑器的功能和特点,并将其与系统默认记事本进行了对比。Notepad2基于Scintilla开发,功能强大且轻量级,支持多种编程语言的语法高亮、编码转换以及区块模式编辑等实用功能,非常适合开发者使用。文章详细列举了它的12项功能,包括自定义语法高亮、编码互换、书签设置、彩色显示空格和制表符等,并提供了设置编码格式的方法。

    此外,文章还介绍了Notepad2的其他特色,如打印所见即所得、用户自定义编程语言、字词自动完成功能以及多文件编辑功能。与Notepad++相比,Notepad2更轻量级且绿色无安装,适合需要简单文本编辑功能的用户。

    文章最后提到了Notepad2的最新版本更新日志,包括对AVX 512的支持、新窗口功能优化等改进。总体来看,Notepad2是一款非常适合开发者的工具,尤其是其独特的行列功能和多语言支持,让我觉得它在处理代码时非常高效。如果你正在寻找一款轻量且功能强大的文本编辑器,不妨试试这款汉化版的Notepad2!

    Notepad2是一款基于Scintilla开发的轻量级文本编辑器,该软件与系统默认记事本一样具备着相同资源的消耗,但它为用户提供了大量系统默认记事本没有的实用功能,如代码高亮、编码转换、行号显示、多步 Ctrl+Z、增强的查找及替换等等,以及显示行号、内建各种程序语法的高亮度显示、改变背景颜色、支持Unicode与UTF-8相互转换的功能,最重要的是它还具有行列功能,可以进行区块模式选取的编辑,是目前代替Notepad的最佳选择。同时软件还支持HTML、XML、CSS、JavaScript、C/C++、C#、Java等众多脚本语言,用户直接在这里就可以编写代码,非常方便实用。此外软件不仅功能非常强大,并且还拥有着界面简洁、体积小巧、运行快速等特点,总之该软件是一款非常好用的文本编辑器,而且本次小编为用户们带来的是支持简体中文的Notepad2汉化版,因此也丝毫不用担心有任何的语言障碍,有需要的朋友欢迎前来下载体验。

    Notepad2中文绿色版

    软件功能

    1、自定义语法高亮,支持HTML,XML,CSS,JavaScript,VBScript,AS,PHP,CSS,Perl/CGI,C/C++,C#,Java,VB,Pascal,汇编SQL,Python, NSIS,INI,REG,INF,BAT,DIFF等众多脚本文件;

    2、支持ANSI,Unicode,UTF-8等编码互换;

    3、可以设置无限个书签(9种图标可换)轻松定位;

    4、空格,制表符彩色显示,并可互相转换;

    5、可以对任意的文本块进行操作,ALT键+鼠标;

    6、对括号{}〔〕()可以高亮配对显示,方便查看(仅对英文符号有效);

    7、可以自定义代码页和字符集,对中文支持良好;

    8、使用标准的正则表达式搜索和替换;

    9、可以使用半透明模式,超酷;

    10、快速放大、缩小页面,不用再设定字体大小;

    11、可以指定ESC键最小化Notepad2到系统托盘或者关闭Notepad2;

    12、体积小巧。

    Notepad2怎么设置编码格式

    1、首先打开软件,点击文件按钮;

    2、下方选择编码即可选择自己想要的编码格式。

    软件特色

    1、打印所见即所得

    如果有彩色打印机,你可以把你的源代码以多种颜色打印出来。

    2、用户自定义编程语言

    用户可自定义编程语言:自定的编程语言不仅有语法高亮度显示功能,而且有语法折叠功能功能。注释、关键字和运算符号也可以自定义。

    3、字词自动完成功能

    用户能做自己的API列表(或从下载专区下载需要的api文件) 。一旦api文件建立完成且在正确的路径系统,键入Ctrl+Space(你可以修改这个快捷键)启动字词自动完成功能。欲知更多信息,请参考字词自动完成功能在线帮助。

    4、支持同时编辑多文件

    用户可同时有两个视窗对比排列。不但能开启两个不同文件在分别两个不同的窗口,并且能开启一个单独文件在两个不同的视窗内(clone mode)进行同步编辑。同步编辑的成果将在两个的窗口内同时更新。请参考同步编辑画面。

    5、搜索和替换正则表达式

    用户可用拖曳功能来开启文件,也可以用拖曳功能来变换开启文件的位置,甚至可拖曳开启文件从一个窗口到另一个窗口。

    6、自动检测开启文件状态

    如果外部修改(或删除)Notepad++已开启文件,用户将会被通知更新文件内容(或删除档案)。

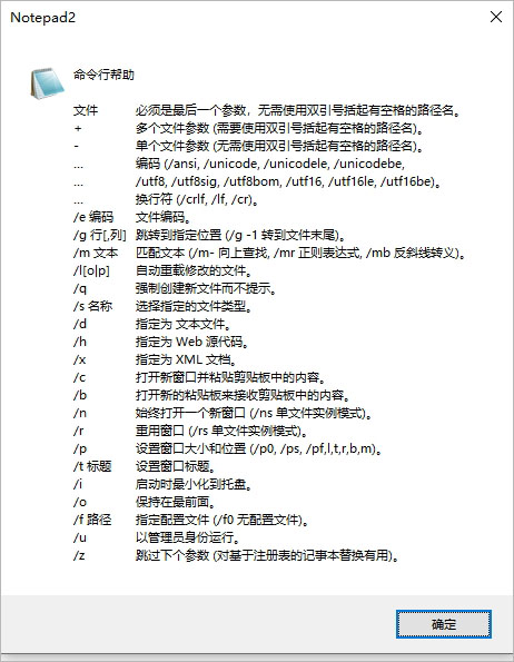
    Notepad2命令行介绍

    1、点击帮助按钮,选择命令行帮助;

    2、这里可以看到命令行相关的帮助。

    软件亮点

    1、轻量级的、免费的、开源的类似于Windows记事本的文本编辑器;

    2、具有显示行号、内建各种程序语法的高亮度显示、改变背景颜色、支持Unicode与UTF-8的功能;

    3、具有一般文书编辑软件所没有的「行列功能」,可以进行区块模式选取的编辑;

    4、代码程序可以进行语法高亮的展示。

    Notepad2与Notepad++区别

    1、notepad2

    Notepad2是一个用来取代Notepad的免费程序,绿色软件,安装完毕后只有一个主程序。具有显示行号、内建各种程序语法的高亮度显示、改变背景颜色、支持Unicode与UTF-8的功能,最重要的是它具有一般文书编辑软件所没有的「行列功能」,可以进行区块模式选取的编辑。

    2、notepad++

    Notepad++是一套非常有特色的自由软件的纯文字编辑器(许可证:GPL),有完整的中文化接口及支援多国语言撰写的功能(UTF8 技术)。它的功能比 Windows 中的 Notepad(记事簿)强大,除了可以用来制作一般的纯文字说明文件,也十分适合当作撰写电脑程序的编辑器,Notepad++ 不仅有语法高亮度显示,也有语法折叠功能,并且支援宏以及扩充基本功能的外挂模组。

    更新日志

    v4.25.09r5812版本

    支持AVX 512,问题#987,由@missdeer在PR #1006中贡献。

    添加菜单“文件->新窗口”和工具栏按钮打开一个新的空窗口,问题#344。2bf 1f 5 f等优化大文件加载。

    CSS/JS/JSON代码压缩现在从字符串中删除行连续性,问题#1076。

    Lexer和API更新:Bash(6 ebac 57)、CSS(bd 90246)、HTML(8 ea 232 b)。

    修复了在使用工具栏打印按钮打印当前文档后关闭应用程序的问题#1079。

    其他错误修复和改进。

    展开内容

    应用信息

    • 包名:
    • MD5:
    • 需要网络

    评分及评论

    4.5满分5.0分

    点击星星用来评分

    评论需审核后才能显示
    同类排行