三国志13威力加强版中文破解版 v1.0.10FIX

三国志13威力加强版中文破解版 v1.0.10FIX

官方

系统:Android

日期:2026-01-13

类别:电脑游戏

版本:

  • 详情
  • 相关
  • 评论

    《三国志13威力加强版》是一款以三国时期为背景的历史策略模拟游戏,玩家可以扮演历史上的英雄人物,在广阔的中国大陆上扩展势力。相比普通版,威力加强版增加了100多位武将、更多关卡和四倍大的战场面积。游戏新增了“事件编辑器”功能,让玩家自创历史事件,比如关羽醉酒或吕布挑战虎牢关等。此外,游戏还加入了异民族、灾害、战略会议等多种新玩法,丰富了游戏体验。我个人觉得这个游戏对三国迷来说非常有吸引力,尤其是可以自由编撰剧情的设定,让人忍不住想试试看!

    三国志13威力加强版是以「这就是三国志。百花缭乱的英雄剧」为理念制作的一款即时历史策略模拟类游戏,一般又称为三国志13pk威力加强版,该游戏以辽阔的中国大陆为舞台,众多英雄人物都以扩大己方势力为目标,营造出前所未有的“动感”,让玩家们更能深刻感受「三国志」的世界观,致力于让玩家可以体验到三国时代的英雄们各种场面的剧情。玩家们将成为活跃于「三国志」时代的英雄豪杰之一,以历史主人公的身份编织属于自己的故事。

    与前一版本相比, 三国志13威力加强版加入了一些新的设定及功能也会在游戏中出现,展现出最棒的武将玩法。包括“威名”“战略”“战斗”等多方面的进化,大幅扩充三国志世界的内容,例如结婚、生子、灾害、异民族、放浪军等等,还有三国志后期的新剧本、新故事。各种编集机能的追加也是一大亮点,比如史实武将编集、势力编集等,还有系列首次的事件编撰,可以自由创造自己的人生故事。ps:这里小编带来的是三国志13威力加强版中文破解版,此版本已由大神破解激活,下载解压后即可轻松畅玩,同时支持键盘,鼠标,还有多项修改器,欢迎感兴趣的朋友们免费下载体验。

    三国志13pk威力加强版免安装版

    三国志13威力加强版和普通有什么区别?

    三国志13威力加强版和普通版的区别分别在武将增加了100多位,关卡据点增多,战场面积为普通版4倍这三个方面。加强版价格为398元人民币,普通版价格为390元人民币。具体不同之处如下:

    1、武将不同

    普通版有700多名武将可供玩家选择。加强版在普通版原有的700多个武将的基础上增加100位以上武将。

    2、关卡不同

    加强版相对于普通版加入了“威名”、“军事会议”和“以村为单位的重镇关卡”。

    3、不同的战场面积

    强化版战场的面积是普通版原有战场面积的大小的4倍。

    游戏最大亮点

    游戏最大亮点是三国志系列作最庞大的PK版了,增加武将100员可谓绝无仅有,但最大的亮点其实是被忽视的:事件编辑器!

    这个功能是可以由玩家自创三国时代历史事件,这个功能将大幅度加强游戏体验。比如自创:

    贪杯酒关羽醉大营,显鹰扬潘凤斩华雄。

    董卓割爱送貂蝉,义父子千古美谈。

    吕奉先突围嫁女,袁公路发兵救城。

    袁熙急病逢华佗,袁绍纳谏伐曹操。

    智孔明巧激孙权,怒仲谋弃刘降曹。

    关羽麦城遇援军,吕蒙大意失荆州。

    据泸水孔明中毒,孟获七擒诸葛亮。

    等等

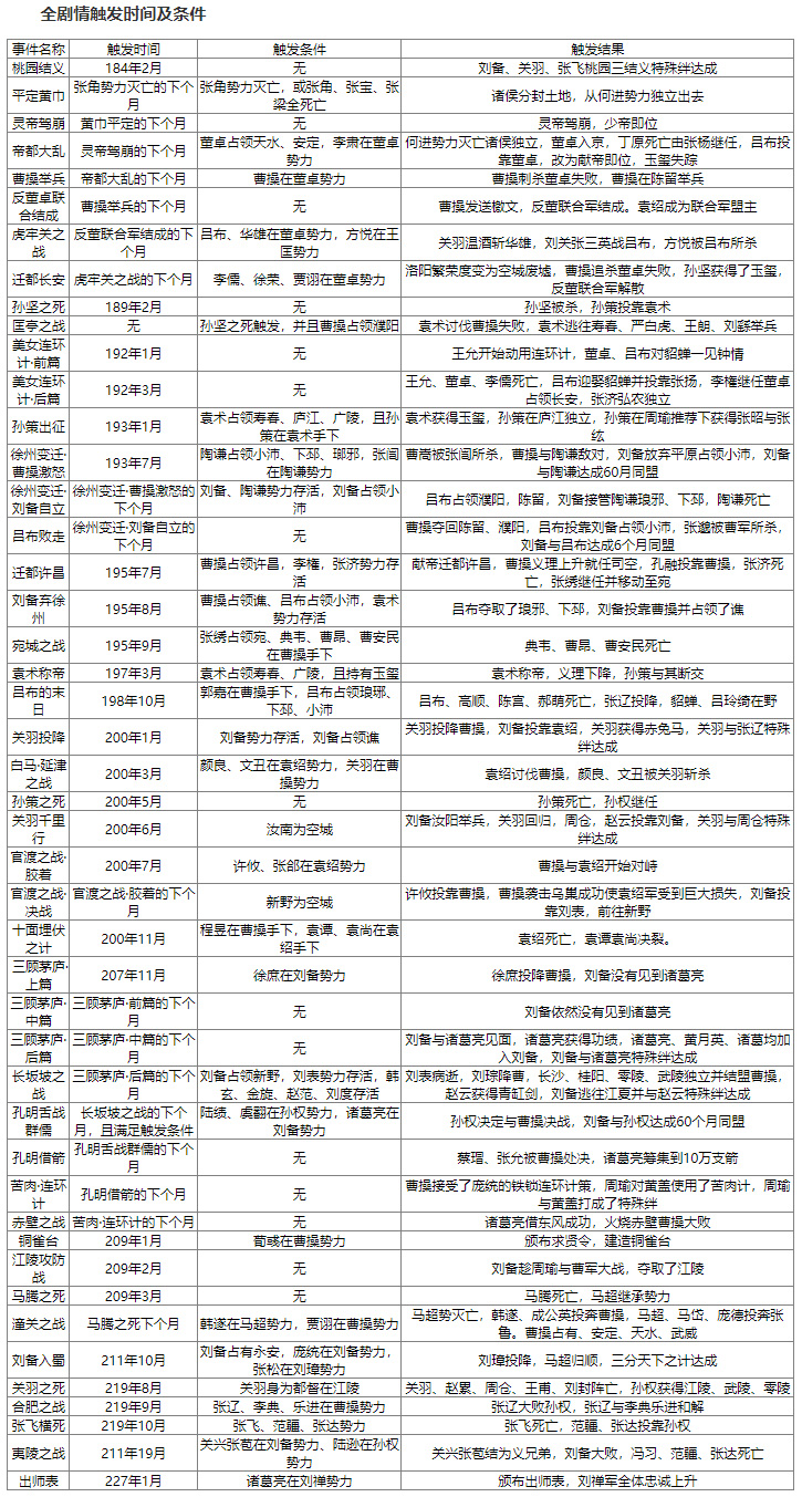
    三国志13威力加强版剧情触发条件和结果?

    一、剧情触发条件

    1、桃园结义,进入剧本触发。

    2、平定黄巾,灭亡黄巾军或者杀死张角,张宝,个人建议此剧情最好打两年以上。到186年12月触发。平定黄巾,诸侯分封。如果你是自建武将,又想让刘备于平原自立,注意一点。平原不能占。如果占了平原,你想用修改器改成空城的时候,一定不能在平原有伤兵存在,否则,电脑触发剧情以后,也是不会让刘备自立的。

    3、灵帝驾崩,何进及其势力存在,灵帝存在,时间黄巾剧情下月。

    4、帝都大乱,何进董卓势力存在,董卓占领天水,安定,李肃在董卓势力,其他势力再好保持上一个剧情分布,时间灵帝驾崩下月。

    5、曹操举兵,曹操王允在董卓势力,七星宝刀在王允手上,时间帝都大乱下月。

    6、反董卓联军,保持上一剧情势力不变且势力城池不变均能触发,时间曹操举兵下月。

    7、虎牢关之战,保持上个剧情势力且势力城池不变,且吕布,华雄在董卓势力,方悦在王匡势力,时间反董卓联军下月。

    8、迁都长安,贾诩,李儒,徐荣在董卓势力,其他势力城池不变,无势力灭亡。时间虎牢关之战下月。

    9、打到这里应该是187年7月,但189年2月,第一个没有剧情的一年半,需要注意以下几点,袁绍可以攻略河北地区除上党,河内,晋阳,平原外所有城池,曹操只能攻略现有的一个城池加上濮阳,济北,陶谦只能攻略小贝,下陪,琅琊这三个地方,刘焉可以攻略巴蜀其他城池,除以上以外的所有势力不能扩张不能灭亡,不能有没有说到的城池所在势力灭亡。

    10、孙坚之死,符合9的前提下,孙策自然成年的下个月触发。

    二、剧情触发结果

    ‌1、桃园结义‌:刘备、关羽、张飞结为兄弟。

    2、‌平定黄巾‌:分封诸侯,刘备可以自立为王。

    3、‌灵帝驾崩‌:灵帝死亡,何进掌握大权。

    ‌4、帝都大乱‌:董卓进京,引发朝廷动荡。

    5、‌曹操举兵‌:曹操起兵反抗董卓。

    6、‌反董卓联军‌:各路诸侯联合反抗董卓。

    7、‌虎牢关之战‌:吕布在虎牢关击败联军。

    ‌8、迁都长安‌:董卓迁都长安。

    9、‌孙坚之死‌:孙坚在战斗中死亡,孙策继承父业。

    游戏新增内容如下:

    三国志13PK新增要素大致分为以下几类

    战略部分:新增-【异民族】-【灾害】-【要冲】-【城寨】-【君令】

    个人部分:新增-【育儿】-【同道】

    战斗部分:新增-【战术】-【军议】

    其他: 新增-【单挑系统改进】-【舌战系统改进】

    威名系统:【将军】 【武官】 【军师】【官吏】 【侠客】 【商人】 【武名】 【武名委托】 【风闻】

    一、战略部分:

    异民族:分为匈奴、乌丸、山越、羌、南蛮、贼,其中除了贼在全国各地出现以外。其余异民族都会出现在指定地域

    匈奴(西北)

    乌丸(东北)

    山越(荆楚、吴楚)

    羌(巴蜀、西北)

    南蛮(巴蜀南方)

    异民族会率领军队出现袭击城市、扰乱诸国,如果讨伐胜利可获得金、粮等战利品,当然也可根据威名,可以委托异民族袭击其他势力。

    二、灾害:

    每个时节会有几率发生瘟疫、蝗灾、洪灾、丰收。

    具体发生日如下:

    瘟疫:发生于1、4、7、10月。发生都市会造成人口与兵役人口减少,武将也容易得病。(灾害等级:严重)

    蝗灾:发生于1、4、7、10月。发生都市的军粮会减少。(灾害等级:普通)

    洪灾:发生于4月,发生都市的耐久度、人口、兵役人口会略微减少。(灾害等级:轻微)

    丰收:发生于7月,发生都市的军粮会增加。(唯一的绿色BUFF)

    三、要冲:

    要冲有等级之分,根据等级,可建造不同城寨。等级高的要冲城寨,其耐久度级性能也会随之提升。

    派出军队至要冲,既能进行攻占压制。

    四、城寨种类:

    1等级:坚阵-提升本营的耐久,与部队的防御。

    2等级:军乐台-军队士气加速恢复,也可恢复本营内部队的士气。

    3等级:疗养舍-战斗中本营内的伤兵可以恢复。

    4等级:军粮库-能替城寨的军队从出征地都市调度军粮进行补给。指挥战斗中在本营内也可进行军粮补给。

    5等级:防堡(碉堡?)等级最高的建筑,耐久大幅度上升,指挥战斗时将变为关卡。

    系统需求

    1、最低配置:

    操作系统: Windows® 10, Windows® 8.1

    处理器: Pentium®4 1.6GHz or over

    内存: 1 GB RAM

    显卡: 1024×768 over or 1280×720 over display

    DirectX 版本: 9.0c

    网络: 宽带互联网连接

    存储空间: 需要 7 GB 可用空间

    声卡: 16 bit stereo, 48KHz WAVE file can be played

    附注事项: Shader model: Version 3.0, VRAM: 256MB over

    2、推荐配置:

    操作系统: Windows® 10, Windows® 8.1

    处理器: Core2 Duo 2.0GHz or over

    内存: 1 GB RAM

    显卡: 1024×768 over or 1280×720 over display

    DirectX 版本: 9.0c

    网络: 宽带互联网连接

    存储空间: 需要 7 GB 可用空间

    声卡: 16 bit stereo, 48KHz WAVE file can be played

    附注事项: Shader model: Version 3.0, VRAM: 512MB over

    展开内容

    应用信息

    • 包名:
    • MD5:
    • 需要网络

    评分及评论

    4.5满分5.0分

    点击星星用来评分

    评论需审核后才能显示
    同类排行