海康威视格式转换工具 v4.2.0.1官方版

海康威视格式转换工具 v4.2.0.1官方版

官方

系统:Android

日期:2026-01-14

类别:电脑软件

版本:v4.2.0.1官方版

  • 详情
  • 相关
  • 评论

    海康威视格式转换工具是一款非常好用的视频转换软件,完全免费而且没有任何广告或插件。它不仅支持海康设备的视频格式转换,还能处理常见的MP4、FLV、AVI等格式,甚至还能转换音频和图片。最棒的是,你可以自定义各种参数,比如分辨率、码率、帧率等等,满足不同的需求。

    这个工具操作起来特别简单,基本上就是点几下鼠标就能完成转换。它还有不少贴心的小功能,比如预览录像、抓图,还能自己设定文件后缀名和转换速度。音视频同步转换的功能也很实用,转换速度快得惊人,一个小时的视频十分钟搞定,而且画质几乎和原来一样清晰。

    我个人觉得这个工具特别适合需要处理多种格式文件的人,尤其是喜欢剪辑或者编辑视频的朋友,因为它支持转换成通用的AVI格式,方便后续操作。总之,海康威视格式转换工具不仅功能强大,还完全免费,是一款非常值得推荐的实用软件!

    海康威视格式转换工具是一款专业的视频格式转换器,一般又称为海康威视视频转换工具,完全免费,无广告无插件,除了支持海康设备的视频格式转换之外,同时支持MP4、flv、avi等视频转换,以及音频转换和图片转换;并且支持自定义转换格式时的参数设定,包括视频编码、分辨率、码率、帧率、采样率、比特率等等,是用户最喜欢的视频格式转换软件之一。

    海康威视视频转换工具

    软件特色

    1、支持多种文件格式转换

    源文件格式如*.mp4,*.flv,*.avi,*.3gp,*.mp3,*.jpg,*.jpeg;输出文件格式如*.mp4,*.aac,*.jpg。

    2、操作简单易用

    软件自动识别录像的类型,您所需要做的只是添加录像文件,然后轻轻点击一下“开始转换”按钮。

    2、辅助功能丰富

    软件还具备预览录像、抓图功能,可以自定义文件后缀名,可以设定转换速度。

    3、音视频同步转换

    同时转换音频和视频,并保持音视频同步。

    4、转换速度快

    各种格式的录像均可以高速转换,一般一个小时的录像10分钟之内可以转换完毕!

    5、转换后图像质量高

    转换后的图像质量和原图像基本一致。

    6、转换为通用的AVI格式

    AVI格式可以说是当前最通用流行的视频格式了,有了它,您就可以对录像进行剪辑和编辑了。

    海康威视格式转换工具怎么用?使用方法教程

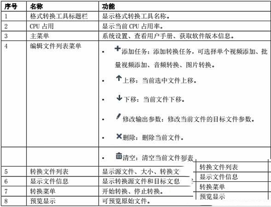
    1、下载解压,双击FormatConvert.exe,启动海康威视格式转换工具,如图所示:

    2、各部分说明请参见表2。

    3、载入你要视频、音频或图片;

    4、选择源文件,设置输出文件夹;

    5、最后点击开始即可转换。

    展开内容

    应用信息

    • 包名:
    • MD5:
    • 需要网络

    评分及评论

    4.5满分5.0分

    点击星星用来评分

    评论需审核后才能显示
    同类排行