新编电气工程师实用手册电子版 PDF文字版

新编电气工程师实用手册电子版 PDF文字版

官方

系统:Android

日期:2026-01-14

类别:电脑软件

版本:

  • 详情
  • 相关
  • 评论

    这本书是为电气工程师量身打造的实用工具书,内容非常全面,涵盖了从基础理论到实际操作的各个方面。手册不仅介绍了电路分析、电机控制等核心知识点,还包含了最新的行业动态和技术趋势,让读者能够紧跟行业发展步伐。

    书中详细讲解了各种电气设备的安装与维护技术,并提供了丰富的解决方案和实用技巧。这对于解决工作中的实际问题非常有帮助。我觉得这本书特别适合需要提升技能或想深入了解电气工程领域的工程师们阅读。

    手册还强调了创新和发展的重要性,里面有很多专家的经验分享和技术方法,这对培养创新思维和实践能力很有启发。目录也非常清晰,分为安装与维护、运行技术、安全技术等多个篇章,方便读者根据需求选择性学习。

    总的来说,这是一本非常实用的工具书,内容详实且结构合理,无论是日常查阅还是系统学习都非常适合。对电气工程师来说,这本书绝对是值得拥有的参考资料!

    新编电气工程师实用手册电子版是一本专门为电气工作技术人员量身定制的实用PDF指南,内容涵盖了电路分析、电机控制、电力系统、电气设备等电气工程领域的各个方面,旨在帮助读者全面了解和掌握电气工程的基本知识和技能。

    新编电气工程师实用手册介绍了电气工程的最新发展动态和技术趋势,使从业者能够紧跟行业发展趋势,同时,针对电气工程师在实际工作中可能遇到的问题和挑战,还提供了详细的解决方案和实用技巧,通过学习本手册,可以更好地应对各种复杂的电气工程问题,提高工作效率和质量。

    值得一提的是,新编电气工程师实用手册不仅关注电气工程的基本知识和技能,还强调了创新和发展的重要性,手册中介绍了许多先进的电气工程技术和方法,都是来自于在电气工程领域具有丰富经验和专业知识的专家,他们凭借多年的实践经验和研究成果,为从业者提供了丰富的实践经验和启示,有助于培养大家的创新思维和实践能力,用户可以根据自己的需求和兴趣,选择性地学习和实践,提高自己的电气工程技能。

    新编电气工程师实用手册电子版

    内容简介

    1、本手册是为电气工程师编写的一部最新的实用案头工具书,其内容主要包括:基础技术、电气设备、电力系统、应用技术。共分为二十五篇;常用数据和资料,电工基础,电子技术基础,电工材料,电力系统,水力发电,火力发电,核能发电,其他能源发电,输电与配电,工业与民用建筑用电,旋转电机,变压器、互感器、电抗器与电容器,高压断路器与继电保护装置,电力电子技术,电工仪表与电磁测量,自动控制系统,计算机在电力系统中的应用,电气传动应用,电热及其应用,照明,电化学与电池,电气化铁路,电的其他应用,电力安全技术等。

    2、本手册主要供各行业的电气工程师查用,也可供电气专业的管理人员和高级技术工人及技师使用,还可供其他有关专业人员学习、参考。

    目录介绍

    第一篇:电气工程基础篇

    1、电气工程基础理论

    2、电气工程基础理论

    3、电工材料与电线电缆

    4、器仪有及其检测

    5、电子器件与电子电路

    第二篇:电气工程安装与维护篇

    1、电机及其安装维护技术

    2、变压器及其安装与维护技术

    3、互感器安装与维修技术

    4、低压电器安装与维护

    5、高压电器安装与维修技术

    6、机床电气设备安装与维护技术

    7、架空线路的安装运行与维护

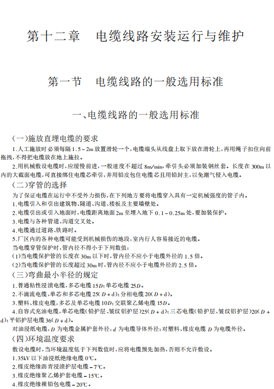
    8、电缆线路安装运行与维护

    9、室内布线运行与维护技术

    10、母线安装与维护

    11、控制电缆安装与维护

    12、电气照明安装运行与维护

    13、电气配电装置安装运行与维护

    14、蓄电池安装与维护

    15、起重和运输设备安装与维修技术

    16、接地防雷装置安装与维护

    17、并联电容器安装与维护

    18、特殊场所电气安装与维护

    19、电气控制设备的安装与维护

    20、弱电系统安装与维护

    第三篇:电气运行技术篇

    1、发电厂与电力系统

    2、二次回路

    3、电力系统稳定运行技术

    4、配电网控制自动化技术

    5、发电厂远动与调度通信系统

    第四篇:电气工程安全技术篇

    1、电气安全与直接触电击防护

    2、防雷保护与间接接触电击防护技术

    3、过电压与漏电保护

    4、电气线路与建筑防雷保护

    5、电气设备安全与触电保护

    6、电气防火防爆技术

    第五篇:电气控制与测试篇

    1、电气自动控制系统的分类与功能

    2、电气控制线路设计方法

    3、线性定常控制系统的数学模型

    4、非线性控制系统

    5、电气控制故障分析与调试

    6、最优控制、自适应控制及其知能控制

    7、介电强度测试

    8、传感器测试技术

    9、自动测试系统

    10、在线测试

    11、信号的时域、频域及数据据域测试

    12、抗乾扰测试技术

    展开内容

    应用信息

    • 包名:
    • MD5:
    • 需要网络

    评分及评论

    4.5满分5.0分

    点击星星用来评分

    评论需审核后才能显示
    同类排行