海通证券量化交易软件 v1.0.9.16官方版

海通证券量化交易软件 v1.0.9.16官方版

官方

系统:Android

日期:2026-01-15

类别:电脑软件

版本:v1.0.9.16官方版

  • 详情
  • 相关
  • 评论

    e海方舟量化交易版是一款专业的量化交易平台,它集成了行情显示、策略研究、策略编写、极速交易等多种功能。这个软件不仅速度快,还能应对各种复杂的业务场景,比如股票质押和限售股查询等。它的功能非常强大,支持多种交易类型,包括普通交易、两融交易,还有算法交易和随机量交易这些高级功能。

    我觉得这个平台挺适合有经验的投资者,因为它提供了很多专业工具,但对新手来说可能有点复杂。软件还支持多账户管理,可以按照不同的方式分配交易金额,比如按平均分配或按权重分配。此外,它的风控系统也很到位,能帮助用户在交易过程中降低风险。

    总的来说,e海方舟量化交易版功能丰富,适合需要高效、智能交易的投资者。不过,操作起来可能有点复杂,需要花时间学习和适应。如果你是追求高效率和强大功能的投资者,这个平台可能会是一个不错的选择。

    e海方舟量化交易版是一款为量化交易客户量身定制的集行情显示、策略研究、策略编写、策略执行、极速交易、合规风险管理等一体化的专业量化交易平台,该软件不仅仅有业内顶尖的极速交易和极速行情系统,同时还能够高效满足各类复杂业务场景,其功能也十分的强大,提供了约定购回、股票质押以及限售股查询等一系列的功能,这些都可以为用户投资带来极大的便捷,让用户随时的掌握丰富多彩繁多的资讯信息。

    除此之外,e海方舟量化交易版软件还支持快融宝,股转,大宗交易,OTC等最新业务功能,并且还为量化交易客户量身定制的集行情显示、策略研究、策略编写、策略执行、极速交易、合规风险管理等,为用户投资带来了极大的便捷,同时还拥有24小时全球资讯滚动直播,这样你就能够及时的把握整个市场的脉搏,让投资变的更加的简单,有需要的朋友可以来本站下载。

    海通证券量化交易软件

    软件功能

    1、支持普通交易、两融交易

    2、多策略多语言策略编写和回测

    3、多重策略加密

    4、支持策略调用多因子库

    5、自编指标选股:实时以自编指标为条件对全市场股票进行扫描

    6、特色星空图:实时监控热门板块标的的涨幅与涨速

    7、多样化风控:交易合规、交易范围、交易量价、资产比例、异常交易

    8、支持无忧增减持:提供丰富的智能策略算法,TWAP、VWAP、跟量算法、极速融券

    e海方舟量化交易版系统特点教程

    1、面板复制: 

     复制整体界面

    复制下单面板:

    面板复制可以让用户按照自己的需要将软件的下单面板复制出多个界面窗口,让用户可以在同一个版面上查看到更多的信息及进行更多的操作。

    2、分组联动下单

    3、多样及自定义指标

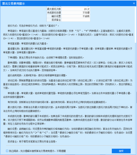
    4、算法交易 

    e海方舟算法交易通过大单拆分方式减少对市场的冲击,并且根据行情波动及时调整报价已保证快速成交。

    5、随机量交易 

    e海方舟 随机量交易是根据用户设置的区间范围内随机产生报单,并根据行情波动及时调整报价以保证快速成交。

    6、多账户分单 

    支持多账号快捷选择,选中的账号才会显示在资金面板处。

    当用户管理多账户时,支持对多账号和账号组内以“平均分配”“交易权重” “可用比例”三种方式进行分单。

    (1)平均分配:多账户平均分配。例如:下单 300 股,选中三个账户按平均分配,则为每个账户下单 100 股。

    (2)交易权重:多账户之间按设置的权重分配。例如:下单 300 股股票,选中 28个账号按照交易权重分配,A 账号权重设为 2,B 账号权重设为 1,则 A 账户下单200 股,B 账号下单 100 股。

    (3)可用比例:多账户之间按可用资金比例下单。例如:下单 1000 股股票,选中三个账号。A 账号可用资金 30 万,B 账户可用资金 60 万,C 账户可用资金 10 万,则按照 3:6:1 的比例下单,A 账户下单 300 股股票,B 账户下单 600 股股票,C 账户下单 100 股股票。

    1、组合交易 

    组合交易,也叫篮子交易,是指将多只股票或期货组成一个组合,对组合进行买卖交易,能轻松实现一篮子股票或期货的批量交易。

    8、智能风控 

    e海方舟-量化交易版实现精准的智能风控,风控分为事前、事中、事后三种类型。事前风控包含了交易合规检查、仓位检查、交易限制检查、资产占比检查、到期合约提醒等;事中风控包含实时计算无延迟、盘中异常交易监控;事后风控包含交易数据自动同步、预警提示、自动止损、全部交易数据留痕。严格保证用户的交易风险控制。

    9、云配置 

    账号信息、风控设置、界面布局等配置文件将以强加密格式上传至e海方舟服务器,同一用户在不同机器登录,配置信息将自动从服务器获取,点击下载即可恢复成以前保存配置,免去用户反复配置的烦恼。

    10、level2 行情 

    Level2 行情拥有详尽的盘口订单数据,可以向用户提供实时的买卖委托队列、逐笔成交数据和千档行情等,帮助用户紧跟市场趋势,了解市场走向。

    Level2 行情界面的主要组成部分为:主图、委托队列、参数、逐笔成交、千档盘口、十档盘口、分笔数据和全息看盘等。

    软件特色

    【多市场品类交易】支持沪深A股、B股、沪港通、融资融券、OTC柜台市场、债券逆回购、贵金属等交易

    【全品种秒动行情】沪深港及全球行情秒速更新;股票、债券、基金、期货、外汇市场动态一网打尽

    【市场资讯全直播】24小时全球资讯滚动直播,及时把握市场脉搏;

    【全业务办理掌厅】支持48项4大类业务涵盖所有需求

    【龙虎榜】及时了解机构动态,让主力资金无处隐藏

    【资金流向】多维资金动向监控;精准定 位分析

    【个股诊断】全方位分析,结合趋势综合评分

    【一键打新】自动配置打新资金,一键满额申购

    【对账单】盈亏数据按月总结

    【产品商城】多样化理财

    展开内容

    应用信息

    • 包名:
    • MD5:
    • 需要网络

    评分及评论

    4.5满分5.0分

    点击星星用来评分

    评论需审核后才能显示
    同类排行