超越平凡的平面设计版式设计原理与应用

超越平凡的平面设计版式设计原理与应用

官方

系统:Android

日期:2026-01-20

类别:电脑软件

版本:

  • 详情
  • 相关
  • 评论
    我得说,这本《超越平凡的平面设计版式设计原理与应用》真的挺让我惊喜的。它不像有些设计书那样讲一堆让人头大的理论,而是特别接地气。作者John McWade可是有25年经验的资深设计师,他把那些晦涩的专业术语都变成了大白话,配上经典的图片案例,读起来一点也不枯燥。我觉得这种“隐藏在细腻精准页面背后的低调华丽”特别打动我,它让我明白,原来那些看似平凡的设计里,藏着这么多不凡的准则。书里分了基础知识、应用技巧和精彩案例三块,从怎么选字体、配颜色,到设计宣传册、网页甚至PPT,一步步教你像设计师一样观察和思考。对我这种需要灵感的人来说,简直是宝藏,里面的技巧可以直接用到实际项目里,省时省力还能提升作品质感。如果你也想做出优雅实用的版面,强烈建议下载看看,绝对能帮你突破设计瓶颈!

    超越平凡的平面设计版式设计原理与应用是由美国著名平面设计师John McWade推出的第二本有关平面设计的著作。该书是作者25年设计经验的精粹集成,能够独立解决用户在平面设计中遇到的各种难题,高效、实用!

    超越平凡的平面设计版式设计原理与应用主要由平面设计基础知识、平面应用设计技巧及平面设计精彩案例等三部分组成,作者用深含设计原理的经典图片,将晦涩的专业术语变为通俗易懂的文字。隐藏在细腻精准的页面背后是低调的华丽,用户会惊叹于如此平凡的案例中,竟包含着如此不凡的设计准则。能够实现对平面设计流程完善的控制,节省时间和精力,提高客户满意度,有需求的朋友请下载体验。

    内容介绍

    1、本书是美国著名平面设计师John McWade的第二本有关平面设计的著作。与《超越平凡的平面设计——怎样做好版式》一样,本书也是享誉全球的Before&After杂志之前刊登过的文章的合辑,告诉你如何像设计师一样观察和思考。

    2、本书分为三个部分:平面设计基础知识、平面应用设计技巧和平面设计精彩案例。John McWade先向读者全面地讲解平面设计的基本知识,然后分享了实用的设计方法和技巧。最后带领读者详细解读了许多完整的设计案例——包括宣传册、新闻简报、网页、幻灯片等

    3、这本书是为每个需要灵感和指导的平面设计师而写,你可以将书中的技巧运用到平面,网页等不同的设计项目中,提升自己的平面设计能力,做出优雅,实用和不凡的版面。

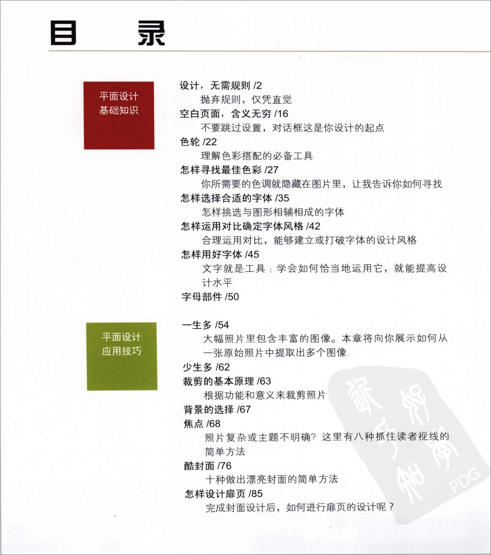
    超越平凡的平面设计版式设计原理与应用章节目录

    1、平面设计基础知识

    设计,无需规则

    抛弃规则,仅凭直觉

    空白页面,含义无穷 

    不要跳过设置,对话框这是你设计的起点

    色轮 

    理解色彩搭配的必备工具

    怎样寻找最佳色彩

    你所需要的色调就隐藏在图片里,让我告诉你如何寻找

    怎样选择合适的字体 

    怎样挑选与图形相辅相成的字体

    怎样运用对比确定字体风格 

    合理运用对比,能够建立或打破字体的设计风格

    怎样用好字体  

    文字就是工具:学会如何恰当地运用它,就能提高设计水平

    字母部件  

    2、平面设计应用技巧

    一生多  

    少生多

    裁剪的基本原理

    背景的选择

    焦点

    酷封面

    怎样设计扉页

    保持内外一致

    去掉边框

    怎样设计配图文字

    包含多段配图文字的图片

    时尚的配图文字设计

    从一个美观的网站所学到的

    热情洋溢的主页设计

    简介、醒目、鲜亮

    组织好名片上的元素

    明信片的设计

    在名称里放置图片

    功能美

    3、平面设计精彩案例

    确立主题

    怎样设计叙事型宣传册

    模板:叙事型宣传册

    怎样设计袖珍宣传册

    模板:袖珍型宣传册

    小的新闻简报,大的阅读空间

    设计“图片式”图表

    怎样设计名片

    怎样设计纯文字标志

    小小网站,板式非凡

    模板:小版网页

    怎样设计美观的网页标头

    怎样设计PPT演示幻灯片

    怎样为演示幻灯片配图

    怎样设计全景式宣传册

    模板:全景式宣传册

    超越平凡的平面设计版式设计原理与应用使用说明

    1、下载并解压,得出pdf文件

    2、如果打不开本文件,请务必下载pdf阅读器

    3、安装后,在打开解压得出的pdf文件

    4、双击进行阅读

    展开内容

    应用信息

    • 包名:
    • MD5:
    • 需要网络

    评分及评论

    4.5满分5.0分

    点击星星用来评分

    评论需审核后才能显示
    同类排行