2023劳动合同模板电子版 docx/word版

2023劳动合同模板电子版 docx/word版

官方

系统:Android

日期:2026-01-22

类别:电脑软件

版本:

  • 详情
  • 相关
  • 评论

    这篇文章主要介绍了劳动合同的重要性和相关内容。随着法律意识增强,签订劳动合同已成为求职者和企业保障权益的关键步骤。文章详细解释了什么是劳动合同、合同主体(用人单位和劳动者)、劳动合同的作用以及必备条款,包括合同期限、工作内容、劳动保护、劳动报酬等。此外,它还强调了遵守法律法规的重要性,并提醒企业在签订合同时避免一些常见问题,比如将解除条件写成终止条件。个人认为,虽然合同看起来复杂,但其实是为了双方都清楚自己的权利和义务,减少不必要的纠纷。希望更多人能重视这一点,确保自身权益得到保障。

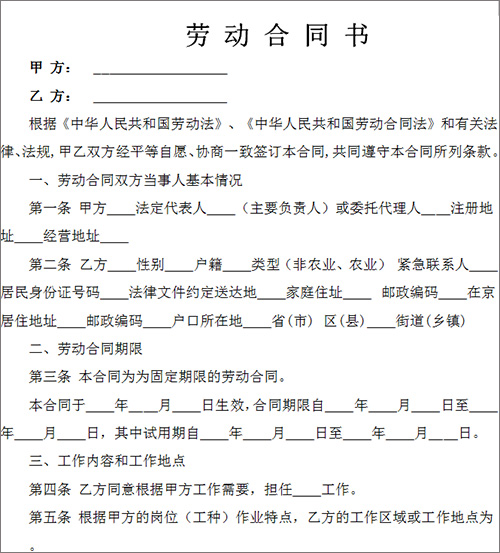
    随着法律观念的深入人心,现在不管是对求职的个人还是找人的公司企业,在入职前查看并签标准劳动合同是非常有必要的,能够保障双方的利益不受侵害。但很多朋友都不知道怎么写合同?为此小编就给大家带来了劳动合同范本通用版,里面详细的有写明工作内容和工作地点,工作时间和休息休假,劳动报酬、劳动纪律、劳动合同的解除、终止和经济补偿等内容。并且这款通用版的劳动合同不管是哪个省份的企业都可以下载使用,从而可以更好的避免企业和打工者之间发生不必要的纠纷,维护双方的合法权益,有需要的用户欢迎下载体验。

    2022劳动合同书电子版

    简单介绍

    劳动合同,是指劳动者与用人单位之间确立劳动关系,明确双方权利和义务的协议。订立和变更劳动合同,应当遵循平等自愿、协商一致的原则,不得违反法律、行政法规的规定。劳动合同依法订立即具有法律约束力,当事人必须履行劳动合同规定的义务。

    根据《中华人民共和国劳动法》(以下简称《劳动法》)第十六条第一款规定,劳动合同是劳动者与用工单位之间确立劳动关系,明确双方权利和义务的协议。根据这个协议,劳动者加入企业、个体经济组织、事业组织、国家机关、社会团体等用人单位,成为该单位的一员,承担一定的工种、岗位或职务工作,并遵守所在单位的内部劳动规则和其他规章制度;用人单位应及时安排被录用的劳动者工作,按照劳动者提供劳动的数量和质量支付劳动报酬,并且根据劳动法律、法规规定和劳动合同的约定提供必要的劳动条件,保证劳动者享有劳动保护及社会保险、福利等权利和待遇。

    合同主体:

    1、用人单位

    需要签订劳动合同的用人单位,根据劳动法律、法规的规定,需要与劳动者签订劳动合同的用人单位包括:中国境内的企业法人,个体、合伙制非法人经济组织;国家机关、事业组织和社会团体;特殊类型经济组织,如租赁经营(生产)、承包经营(生产)的企业等等。

    2、劳动者

    需要签订劳动合同的劳动者对象,按照全面实行劳动合同制度的改革要求,需要签订劳动合同的对象包括:新招用的劳动者、原有的固定工以及原固定工身份的特殊人员。所谓原固定工身份的特殊人员,是指根据劳动部关于全面实行劳动合同制的通知和贯彻劳动法若干问题的意见规定的以下人员:

    ①存在着劳动关系而没能履行劳动义务的特殊人员。例如,用人单位的“富余人员、放长假”的职工,长期被外单位借用的人员、带薪上学人员,请长期病假人员、停薪留职人员,被派到合资、参股单位人员;

    ②企业、事业单位的中共党委书记、厂长或经理、工会主席等。

    劳动合同作用:

    1、劳动合同是促进劳动力资源合理配置的重要手段。用人单位可以根据深感经营或工作需要确定录用劳动者的条件和方式数量,并且通过签订不同类型不同期限的劳动合同,发挥劳动者的特长合理使用劳动力。

    2、劳动合同有利于避免或减少劳动争议。劳动合同明确规定劳动者和用人单位的权利义务,这既是对合同主体双方的保障又是一种约束,有助于提高双方履行合同的自觉性,促使双方正确行使权力,严格履行义务。因为劳动合同的订立和履行有利于避免或减少劳动争议的发生,有利于稳定劳动关系。

    3、劳动合同是建立劳动关系的基本形式。以劳动合同作为建立劳动关系的基本形势是世界各国的普遍做法。这是由于劳动过程是非常复杂的也是千变万化的,不同行业,不同单位合同劳动者在劳动过程中的权利义务各不相同,国家法律法规只能对共性问题做出规定,不可能对当事人的具体权利义务做出规定,这就要求签订劳动合同明确权利义务。

    劳动合同必备条款

    1、劳动合同期限。

    法律规定合同期限分为三种:有固定期限,如1年期限、3年期限等等均属这一种;无固定期限,合同期限没有具体时间约定,只约定终止合同的条件,无特殊情况,这种期限的合同应存续到劳动者到达退休年龄;以完成一定的工作为期限,例如:劳务公司外派一员工去另外一公司工作,两个公司签订了劳务合同,劳务公司与外派员工签订的劳动合同期限是以劳务合同的解除或终止而终止,这种合同期限就属于以完成一定工作为期限的种类。用人单位与劳动者在协商选择合同期限时,应根据双方的实际情况和需要来约定。

    2、工作内容。

    在这一必备条款中,双方可以约定工作数量、质量,劳动者的工作岗位等内容。在约定工作岗位时可以约定较宽泛的岗位概念,也可以另外签一个短期的岗位协议作为劳动合同的附件,还可以约定在何种条件下可以变更岗位条款等等。掌握这种订立劳动合同的技巧,可以避免工作岗位约定过死,因变更岗位条款协商不一致而发生的争议。

    3、劳动保护和劳动条件。

    在这方面可以约定工作时间和休息休假的规定,各项劳动安全与卫生的措施,对女工和未成年工的劳动保护措施与制度,以及用人单位为不同岗位劳动者提供的劳动、工作的必要条件等等。

    4、劳动报酬。

    此必备条款可以约定劳动者的标准工资、加班加点工资、奖金、津贴、补贴的数额及支付时间、支付方式等等。

    5、劳动纪律。

    此条款应当将用人单位制定的规章制度约定进来,可采取将内部规章制度印制成册,作为合同附件的形式加以简要约定。

    6、劳动合同终止的条件。

    这一必备条款一般是在无固定期限的劳动合同中约定,因这类合同没有终止的时限。但其他期限种类的合同也可以约定。须注意的是,双方当事人不得将法律规定的可以解除合同的条件约定为终止合同的条件,以避免出现用人单位应当在解除合同时支付经济补偿金而改为终止合同不予支付经济补偿金的情况。

    7、违反劳动合同的责任。

    一般约定两种违约责任形式,第一种是一方违约赔偿给对方造成经济损失,即赔偿损失的方式;二是约定违约金的计算方法,采用违约金方式应当注意根据职工一方承受能力来约定具体金额,避免出现显失公平的情形。违约,不是指一般性的违约,而是指严重违约,致使劳动合同无法继续履行,如职工违约离职,单位违法解除劳动者合同等。

    展开内容

    应用信息

    • 包名:
    • MD5:
    • 需要网络

    评分及评论

    4.5满分5.0分

    点击星星用来评分

    评论需审核后才能显示
    同类排行