劳动合同是保障劳动者和用人单位权益的重要工具,很多人却不知道怎么写。这篇文章提供了2019年通用版的合同范本,免费下载,适用于全国各地的企业和个人。合同里详细说明了工作内容、时间、报酬、纪律、解除条件等关键信息,确保双方的权利义务明确无误。
个人觉得,签合同是件大事,不能马虎。合同不仅要有固定期限或完成任务的时间限制,还要写清楚工资待遇和劳动保护措施。特别是劳动报酬部分,要具体到数额和支付方式,避免以后出现纠纷。另外,终止条件也要合理,不能把解除合同的条件写成终止,这样可能会影响经济补偿。
总的来说,劳动合同是法律文件,必须认真对待。建议大家在签订前仔细阅读条款,确保每一条都符合自己的预期和法律规定,这样才能真正保护自己的权益。
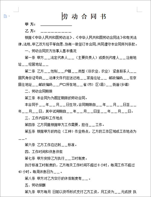
不管去哪里工作,劳动合同一定签才能保证双方的利益,但有些朋友并不清楚如何写合同,为此小编带来了2019劳动合同范本通用版,word格式,标准版,免费通用于全国各个省份,无论是国企还是私企都可以使用,详细介绍了工作内容和工作地点,工作时间和休息休假,劳动报酬、劳动纪律、劳动合同的解除、终止和经济补偿等等内容,从而更好的维护双方的合法权益,欢迎有需要的朋友免费下载。

劳动合同,是指劳动者与用人单位之间确立劳动关系,明确双方权利和义务的协议。订立和变更劳动合同,应当遵循平等自愿、协商一致的原则,不得违反法律、行政法规的规定。劳动合同依法订立即具有法律约束力,当事人必须履行劳动合同规定的义务。
根据《中华人民共和国劳动法》第十六条第一款规定,劳动合同是劳动者与用工单位之间确立劳动关系,明确双方权利和义务的协议。根据这个协议,劳动者加入企业、个体经济组织、事业组织、国家机关、社会团体等用人单位,成为该单位的一员,承担一定的工种、岗位或职务工作,并遵守所在单位的内部劳动规则和其他规章制度;用人单位应及时安排被录用的劳动者工作,按照劳动者提供劳动的数量和质量支付劳动报酬,并且根据劳动法律、法规规定和劳动合同的约定提供必要的劳动条件,保证劳动者享有劳动保护及社会保险、福利等权利和待遇。
(1)劳动合同主体具有特定性。一方是劳动者,即具有劳动权利能力和劳动行为能力的中国人、外国人和无国籍人;另一方是用人单位,即具有使用劳动能力的权利能力和行为能力的企业个体经济组织、事业组织、国家机关、社会团体等用人单位。双方在实现劳动过程中具有支配与被支配、领导与服从的从属关系。
(2)劳动合同内容具有劳动权利和义务的统一性和对应性。没有只享受劳动权利而不履行劳动义务的,也没有只履行劳动义务而不享受劳动权利的。一方的劳动权利是另一方的劳动义务,反之亦然。
(3)劳动合同客体具有单一性,即劳动行为。
(4)劳动合同具有诺成、有偿、双务合同的特征。劳动者与用人单位就劳动合同条款内容达成一致意见,劳动合同即成立。用人单位根据劳动者劳动的数量和质量给付劳动报酬,不能无偿使用劳动力。劳动者与用人单位均享有一定的权利并履行相应的义务。
(5)劳动合同往往涉及第三人的物质利益关系。 劳动合同必须具备社会保险条款,同时劳动合同双方当事人也可以在劳动合同中明确规定有关福利待遇条款,而这些条款往往涉及第三人物质利益待遇。

1、劳动合同期限。
法律规定合同期限分为三种:有固定期限,如1年期限、3年期限等等均属这一种;无固定期限,合同期限没有具体时间约定,只约定终止合同的条件,无特殊情况,这种期限的合同应存续到劳动者到达退休年龄;以完成一定的工作为期限,例如:劳务公司外派一员工去另外一公司工作,两个公司签订了劳务合同,劳务公司与外派员工签订的劳动合同期限是以劳务合同的解除或终止而终止,这种合同期限就属于以完成一定工作为期限的种类。用人单位与劳动者在协商选择合同期限时,应根据双方的实际情况和需要来约定。
2、工作内容。
在这一必备条款中,双方可以约定工作数量、质量,劳动者的工作岗位等内容。在约定工作岗位时可以约定较宽泛的岗位概念,也可以另外签一个短期的岗位协议作为劳动合同的附件,还可以约定在何种条件下可以变更岗位条款等等。掌握这种订立劳动合同的技巧,可以避免工作岗位约定过死,因变更岗位条款协商不一致而发生的争议。
3、劳动保护和劳动条件。
在这方面可以约定工作时间和休息休假的规定,各项劳动安全与卫生的措施,对女工和未成年工的劳动保护措施与制度,以及用人单位为不同岗位劳动者提供的劳动、工作的必要条件等等。
4、劳动报酬。
此必备条款可以约定劳动者的标准工资、加班加点工资、奖金、津贴、补贴的数额及支付时间、支付方式等等。
5、劳动纪律。
此条款应当将用人单位制定的规章制度约定进来,可采取将内部规章制度印制成册,作为合同附件的形式加以简要约定。
6、劳动合同终止的条件。
这一必备条款一般是在无固定期限的劳动合同中约定,因这类合同没有终止的时限。但其他期限种类的合同也可以约定。须注意的是,双方当事人不得将法律规定的可以解除合同的条件约定为终止合同的条件,以避免出现用人单位应当在解除合同时支付经济补偿金而改为终止合同不予支付经济补偿金的情况。
7、违反劳动合同的责任。
一般约定两种违约责任形式,第一种是一方违约赔偿给对方造成经济损失,即赔偿损失的方式;二是约定违约金的计算方法,采用违约金方式应当注意根据职工一方承受能力来约定具体金额,避免出现显失公平的情形。违约,不是指一般性的违约,而是指严重违约,致使劳动合同无法继续履行,如职工违约离职,单位违法解除劳动者合同等。
应用信息
热门推荐
相关应用
实时热词
评分及评论
点击星星用来评分