车位出租合同范本doc版

车位出租合同范本doc版

官方

系统:Android

日期:2026-01-22

类别:电脑软件

版本:

  • 详情
  • 相关
  • 评论

    买了一个车位但不常用想出租给别人?这篇文章提供了车位出租合同范本,帮助你规范租赁关系,保护双方权益。合同内容包括租金支付方式、管理费承担、车辆安全责任等,并明确禁止转租或抵押车位。此外,还规定了停车用途和遵守物业规定的义务。我觉得这个合同挺实用的,特别是对于那些车位利用率不高的车主来说,可以赚点外快。不过,在实际操作中,最好还是找专业的法律人士看看,避免因为一些条款引发纠纷。毕竟涉及到钱和法律责任,稳妥一点比较好。

    购买了一个车位,但是不常用想出租给别人需要注意些什么呢?为此小编带来了车位出租合同范本,这是一个专门针对车位出租所拟定的合同范本,在该范本当中,有着许多常规所需注意的出租事项,这些事项不仅可以保护出租者与租赁者的合法权益,甚至还可以规范双方二者的行为,促使整个车位出租期间更好的进行发展。与此同时,该合同范本供用户自行修改条例,整改过程操作十分简单,丝毫无任何难度,双方可根据自己的需求,合理合规的指定出租条例,从而实现双赢局面,对此有需要的朋友欢迎你的下载体验。
    车位出租合同范本 doc版

    软件特点

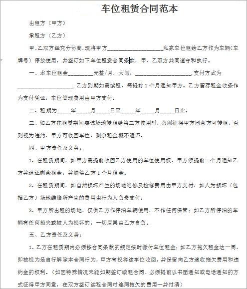
    一、甲方向乙方出租地下停车位,车位号码是 。
    二、租期期限及车位租金:自 年 月 日至 年 月 日止,租金合计人民币 元(大写:)。租金由乙方在签署协议后一次性支付给甲方。租赁期内的车位管理费等一切杂费由乙方承担。
    三、双方只构成车位租赁关系,不构成保管关系。乙方应自行做好车辆的安全防护工作,如因车辆受损或车内物品丢失,甲方不承担任何责任。
    四、乙方停放至停车位上的车辆如因车辆受损,由乙方自行向损害方索赔,甲方不负担任何责任。
    五、在租赁期内,该车位的所有权属于甲方。乙方对该车位只有使用权,乙方不得在租期内对该车位进行销售、转让、转租、抵押或采取其他任何侵犯租赁物件所有权的行为,违者罚一年租金。
    六、乙方不得擅自更改本协议停车位的用途;乙方停放的车辆内不得有人、物品留置;乙方停放的车辆不得外附或内装任何危险物品,如易燃、易爆、腐蚀性等违禁物。由于上述原因产生的一切责任由乙方承担。
    七、乙方承诺并遵守该停车地点管理办公室制定的停车管理规定,如因为乙方原因导致停车场地受损,后果由乙方负全责。
    八、乙方进出本停车场的车辆必须服从当值保安员的指挥,以及配合物业公司的管理。
    九、租约期满,甲乙双方如不租或续租,都应提前1个月通知对方。在同等条件下,乙方有优先续租权。
    十、本协议一式两份,双方各执一份,具有同等的法律效力,自双方签字之日起生效。

    温馨提示

    本协议一式两份,双方各持一份,经签字后生效,未尽事宜,双方可另行商订。由此可见,在写小区车位出租协议的时候,需要注意的事项还是比较多的。大家在签订小区车位出租协议的时候,要仔细对待。
    展开内容

    应用信息

    • 包名:
    • MD5:
    • 需要网络

    评分及评论

    4.5满分5.0分

    点击星星用来评分

    评论需审核后才能显示
    同类排行