农村土地租赁合同范本2023 word免费电子版

农村土地租赁合同范本2023 word免费电子版

官方

系统:Android

日期:2026-01-22

类别:电脑软件

版本:

  • 详情
  • 相关
  • 评论

    这篇文章主要介绍了农村土地租赁合同的相关内容,特别是提供了一份2023年的范本供参考。对于不太了解如何编写合同的人来说,这份电子版合同可以直接下载并填写相关信息使用。文章提到我国的土地租赁有两种不同的方式,因此提供了两份合同以供选择。

    签订合同时需要注意以下几点:首先要确认合同的主体,确保出租人的资格和产权证上的权利人一致;其次要明确租赁期限、土地的位置和面积等详细信息;最后还要注意双方的权利和义务,比如甲方拥有所有权但不得干涉乙方的生产经营,乙方则需按时缴纳租金,并服从国家政策变动。

    个人觉得这份合同范本对农民或土地出租者来说非常实用,能够帮助他们更好地完成土地租赁交易。特别是在当前土地使用制度改革不断深化的情况下,签订一份规范的租赁合同显得尤为重要,可以有效保障双方的权益,避免日后出现纠纷。

    相信很多人都不不太懂合同应该如何写,而小编今日带来了农村土地租赁合同范本2023,这是专门针对土地租赁交易而提供的一份租赁合同范本电子版,毕竟对于土地出租这件事情来说,签订租赁合同是必不可少的程序,只有签了合同双方才能更有法律的保障。而且需要注意的是随着土地使用制度改革的深化,我国土地租赁存在着两种不同的方式,因此小编带来了两份不同的合同以供参考使用,但你需要使用的时候,只需要直接下载打印后填写双方信息来进行签订即可,欢迎有需要的自行下载使用。
    土地租赁合同范本

    签订土地合同需注意:

    在租赁合同中,要确定合同的主体,在签约时务必要认真审核出租人的资格,要核实产权证上记载的权利人与出租人是否一致,要明确租赁物等等。

    土地租赁合同主要内容:

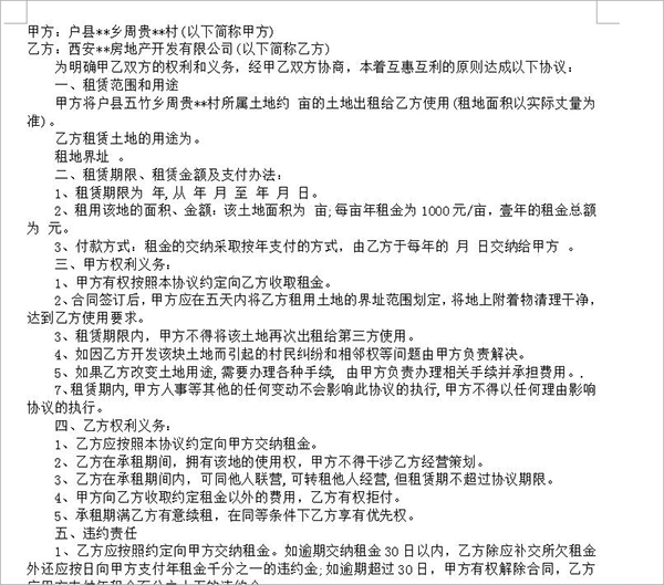
    甲方:(出租方)
    乙方:(承租方)
    根据相关法律、法规、政策规定,就乙方租赁甲方土地事宜,经双方协商一致,现签订如下协议,以便共同遵守:
    一、合同标的:租赁土地(土地性质为国有)共 亩。土地位于:东至: ;西至: ;南至: ;北至: 。
    二、租赁期限:租赁期限 年,(自 年 月 日起 年 月 日止)。
    三、租赁价款及付款办法:每亩每年 元,共计 元,每 年交付一次。
    四、租赁用途:由乙方自主使用。
    五、甲方的权利义务:
    1、拥有土地所有权,但不涉及乙方区域内规划等工作。在合同期内甲方应尊重乙方的生产经营自主权,不得干涉乙方正常的生产经营活动。
    2、负责协调处理乙方与甲方及周边土地的关系,以维护乙方对该地的正常使用。
    3、除收取租赁费以外,不再收取任何款项。
    六、乙方的权利和义务:
    1、在租赁期内,拥有租赁土地的使用权。
    2、按时足额向甲方交纳租金。
    3、合同期间如遇到国家政策变动或国家征用,乙方必须服从,合同解除。

    注意事项

    主体资格,审查产权证上记载的权利人与出租人是否一致。
    租赁期限,注明租赁起止日期和租赁年限。
    土地信息,列明租赁土地的名称、位置、面积、质量等级。

    土地租赁合同的期限

    耕地的承包期为三十年。草地的承包期为三十年至五十年。林地的承包期为三十年至七十年;特殊林木的林地承包期,经国务院林业行政主管部门批准可以延长。”该期限适用于:农村集体经济组织成员承包由本集体经济组织发包的农村土地,属于对特殊主体的特别规定。
    展开内容

    应用信息

    • 包名:
    • MD5:
    • 需要网络

    评分及评论

    4.5满分5.0分

    点击星星用来评分

    评论需审核后才能显示
    同类排行