Rhino8中文版

Rhino8中文版

官方

系统:Android

日期:2026-01-27

类别:电脑软件

版本:v8.27

  • 详情
  • 相关
  • 评论
    Rhino8这软件确实挺厉害的,它是个专业的3D建模工具,能处理各种复杂的曲面和实体,精度要求再高也不怕,从机械设计到动画制作都能用得上。我看了下它的安装激活教程,步骤还挺详细的,得先断网改hosts文件,再用注册机生成授权码来激活,虽然有点折腾,但为了用上正版功能,这些操作也算值得。软件特色方面,它最大的优点就是自由造型不受限,而且对硬件要求不高,普通笔记本也能跑得动,这点对设计师来说很友好。新功能里我最感兴趣的是那个SubCrease工作流,能更精细地控制折痕程度,比以前方便多了,不过跟Maya比起来可能还差一点火候。还有Section Tools这个剖面工具,能直接在Rhino里生成类似Revit的剖面图,不用再导到CAD里去填充了,这对建筑设计师来说确实能提高不少效率。虽然UI界面改得有点像Mac版,用起来可能不太习惯,但整体来看Rhino8还是个很值得尝试的建模软件,特别是对那些需要处理复杂三维模型的人来说。

    Rhino8中文版是一款专业的3D建模软件,利用它可以创建、编辑、分析、提供、渲染、动画与转换NURBS线条、曲面、实体与多边形网格,并且不受精度、复杂、阶数或是尺寸的限制;它能轻易整合3DS MAX 与Softimage模型功能部分,对要求精细、弹性与复杂的3D NURBS模型,有点石成金的效能;Rhino犀牛8软件拥有强大的3D工具,适用于机械设计、科学、工业、3D动画等广泛的领域,支持obj、DXF、IGES、STL、3dm等不同格式,适用于所有3D软件,允许设计师从设计草稿、手绘到实际产品,或只是一个简单的想法,欢迎大家前来本站下载使用!

    Rhino8安装激活教程

    1、选择“rhino_en-us_8.1..exe”,鼠标右键以管理员身份运行。

    2、点击设置按钮。

    3、直接在路径上手动更改安装位置(注意:更改位置不能带有中文或特殊符号),然后勾选语言:中文(简体),接着将2个选项取消勾选,最后点击现在安装。

    4、软件正在安装中,请耐心等待安装成功。

    5、软件安装成功,点击关闭。

    6、打开C盘的\Windows\System32\drivers\etc,找到hosts文件,鼠标右键选择打开方式-记事本。

    7、在hosts文件内输入内容:127.0.0.1 accounts.rhino3d.com 127.0.0.1 api.mcneel.com 然后保存hosts文件。

    8、将你的电脑断网。

    9、在电脑桌面找到软件打开。

    10、输入你的qq邮箱、勾选我已阅读的选项、点击“选项”、点击“输入授权码”。

    11、来到输入授权码界面,放在一旁不要关闭先。

    12、以管理员身份运行注册机cr-keygen.exe。

    13、点击“Generate”,生成授权码和激活码。

    14、将注册机生成的授权码复制到软件界面对应框中,然后点击继续。

    15、正在查找您的授权,稍等。

    16、提示“Rhino无法连接”,点击“手动获取验证码”。

    17、再次将注册机的授权码复制到软件界面对应框,点击继续。

    18、点击继续。

    19、再次注册机的授权码复制到软件对应框中,点击继续。

    20、授权验证已完成,说明软件激活成功,点击结束,然后就会自动打开软件,如果自动打开的软件是英文版的话,关闭重新启动Rhino软件。

    21、打开软件,此时就可以开始软件使用了。

    Rhino8特色

    1、不受约束的自由造型 3D 建模工具。以往您只能在二十至五十倍价格的同类型软件中找到这些工具。Rhino 可以建立任何您能想象的到的造型。

    2、精确性,完全符合设计、快速成形、工程、分析和制造等各种类型的需要,大到飞机小到珠宝所需的精确度 Rhino 都可以达到。

    3、兼容性好,可以与其它设计、制图、CAM、工程、分析、渲染、动画以及插画软件兼容。

    4、读取与修复网格及高难度的 IGES 文件。

    5、易学易用,非常容易学习使用,让您可以专注于设计与想象而不必分心于软件的操作上。

    6、高效率,不需要特别的硬件设备,即使在一般的笔记本电脑上也可以执行。

    7、开发平台,数以百计的专业 3D 建模软件。

    8、经济实惠,它是一种常规的硬件,学习快速、价格实惠且无需维护费用。

    9、跨平台: 世界上最通用的 3D 建模软件,在 Windows 和 macOS 上都适用。

    Rhino犀牛8软件新功能盘点

    Rhino8新功能盘点,从UI界面到新功能,全方面了解在Rhino8当中有哪些变化,对于建筑师来说又会在workflow或者设计上有什么改善。

    一、UI界面

    崭新的UI界面,模拟MAC版本

    菜单栏可以缩进,并且有渐消的效果,提升用户体验,但是感觉并不流畅。

    新增了一个暗夜模式,B格贼高,看着像CAD界面了。

    新增了一个Manage UI window layout功能,可以储存Rhino工作界面,这在工作中比较好用,是会影响到workflow的,比如个人喜欢把CPlan也开着。

    这个Reset Rhino的命令也很好用啊,可以重置界面,单独重置工具栏等。

    常用的材质面板也改了,就像是在用MAC版的Rhino一样,众所周知,Mac版的Rhino就贼难用。

    BlockEdit界面,可以更方便的编辑块当中的物件,比较方便。

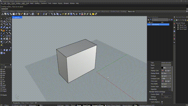
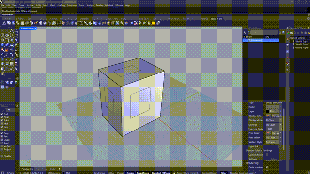
    二、PushPull工作流

    全新的功能命令键,叫嚣SU

    再配合上AUTO CPLANE这个命令,Rhino就没有SU可以超越的地方了

    Cplane是Rhino当中非常重要的一个功能,对于处理复杂形态很有帮助

    很神奇,很方便,但是实际运用中,我很少做这样方方正正的建筑,我们做的会更复杂,因此这个功能我猜测对于我现在的工作流不会有太大影响

    三、SubCrease工作流

    升级后的命令,Rhino和Maya

    可以选择Crease的程度,以前只能CreaseAll,这些Rhino的Crease命令不会输Maya了,但是感觉还没有maya控制那样的流利越来越接近

    四、ShrinkWrap工作流

    生成物件的包裹网格,用于3DPrint

    可以定义生成的网格物的细化程度,这里定位300,如果更小的话,生成的模型也会更精细,但是也会更卡

    4000和300网格大小下生成的模型,这个工具可以用于3D打印的模型优化,我就是利用它(当时WIP版本)来进行打印的

    五、Section Tools

    Rhino学Revit直出剖面,不用进CAD填充了

    找到 Wall 图层,然后在剖面样式属性下,点击无。剖面样式对话框打开,您可以为图层设置自定义样式。在对话框中,将剖面线图案设置为 Hatch1,将旋转设置为 45 度,将缩放设置为 5,将背景设置为 无,然后单击确定/应用。

    选择位于 Earth 图层的物件,进入属性面板,在剖面样式下展开列表并点击自定义。此操作将打开剖面样式对话框。设置剖面线图案为 Earth,旋转为 45 度,缩放为 2,然后点击确定/应用。

    想要探索其它物件的剖面样式,请选择位于 Foundation 图层中的物件,打开物件属性面板,在剖面样式属性下点击自定义。要更新剖面的位置,请选择位于 Sections 图层中的截平面,然后拖动或旋转截平面就可改变剖面位置。

    下面是剖面填充的演示,演示案例是KPF的Great River Center的幕墙节点,这里面还有个问题,就是Rhino当中填充样式的处理,这个问题我们下次再说道说道。

    当然,官网当中还有很多新功能,感觉贼有意思,等待大家慢慢发掘。

    硬件要求

    硬件

    64 位 Intel 或 AMD 处理器(非ARM)。

    建议至少 8 GB (RAM) 内存

    600 MB 磁盘空间

    推荐使用支持 OpenGL 4.1 的显卡

    建议至少使用 4 GB 显卡

    推荐使用带有滚轮的多按键鼠标

    可选 SpaceNavigator

    可选带 Boot Camp 的 Apple Intel 硬件

    (Apple Silicon Macs 不支持 Boot Camp。)

    Windows 操作系统

    Windows 11

    Windows 10

    展开内容

    应用信息

    • 包名:
    • MD5:
    • 需要网络

    评分及评论

    4.5满分5.0分

    点击星星用来评分

    评论需审核后才能显示
    同类排行