部落与弯刀电脑版

部落与弯刀电脑版

官方

系统:Android

日期:2026-03-25

类别:角色扮演

版本:v1.1.20

  • 详情
  • 相关
  • 评论

    《部落与弯刀》是一款由国内工作室汉家松鼠开发的角色扮演游戏。游戏画面采用手绘风格,2D画质精美,玩法丰富,将策略元素融入角色扮演,还有开放世界、多周目挑战、大规模团战等特色。剧情背景设定在一片混乱的沙漠世界,玩家可以影响世界的走向。游戏操作简单,提供多种捏人选项和随机事件,每次游玩都有新体验。

    画面和玩法都不错,尤其是策略性和探索感让我觉得很有意思。开放世界的自由度很高,每次任务和挑战都充满惊喜。特别是多周目设计,让玩家有动力反复通关寻找隐藏内容。资源管理、技能升级和部队养成系统也很完善,适合喜欢策略的玩家。

    总之,《部落与弯刀》是一款值得尝试的游戏,画面精美、玩法多样,还能体验到丰富的剧情和策略乐趣。如果你喜欢沙盘类游戏,这款游戏绝对不会让你失望!

    部落与弯刀(Sands of Salzaar)是一款非常好玩的角色扮演游戏,由国内工作室汉家松鼠制作发行。游戏采用手绘风格的游戏画面,2D的画面十分精美,游戏元素非常多,许多方面都有着令人眼前一亮的感觉。除此之外,该游戏完美的将策略元素与角色扮演融合于一体,并且具有开放世界、探索与挑战多周目、大规模团战、策略性、扩展性等个特点,玩家可以进行的主线、主线、随机任务和遭遇丰富,各种人物、场景的互动也很多,致力于带给玩家耳目一新的冒险游戏体验。

    除了优秀的画面表现和丰富的玩法,部落与弯刀游戏剧情和背景也十分有趣,其中主要讲述在茫茫的沙漠世界中,巨大的开放世界充满着混乱和黑暗。曾经统治这片大漠的旧王朝已经分崩离析,各个部落之间开始了不断的攻击和战斗,你可以在这个世界中扮演各种角色,用你自己的方式来决定世界的走向。部落与弯刀游戏操作简单易上手,为玩家们提供了非常详细的捏人选择,主要分为发型、面部特征、身体以及饰品,可以自行选择,还拥有随机的元素,让你可以通过多反复通关周目来达成更优结局,抑或探索各种隐藏事件和故事。

    游戏特色

    1、开放世界

    整个世界在规则演算下不断变化,每次游戏都会是不同的体验;

    2、探索与挑战

    整个世界中提供许多谜题等待你去解开,也有非常多的挑战BOSS,对应丰厚的奖励;

    3、多周目

    可以通过多反复通关周目来达成更优结局,抑或探索各种隐藏事件和故事;

    4、大规模团战

    玩家可以招募士兵,培养自己的部队,在这片大陆上和敌方展开大规模攻防战;

    5、策略性

    无论是兵种的搭配,还是英雄技能的选择,抑或战中的阵型、战术等等,这个游戏都会是策略游戏控的菜;

    6、扩展性

    我们将提供可视化MOD编辑器,让玩家可以方便的对整个世界添砖加瓦!

    游戏玩法

    1、乌塔

    游戏中的货币,购买、雇佣、升级等等,基本上都要用到钱。所有资源基本都是在探索、任务和战斗中获得的。

    2、木材

    常用资源,主要用作升级和建造。

    3、铁石

    也是常用资源,和木材用途相同。

    4、宝石

    高级资源,比较稀有。当然,用途和木材等也差不多,只是使用在更高级的场合。

    5、食物

    重要的补给资源。玩家在冒险活动中会不断消耗食物,没有食物的队伍战斗力大幅度下降,也容易损失。食物本身也有保质期,需要玩家注意。不过好在取得食物的途径比较多,一般不用太过担心。

    6、技能

    角色最基本的能力就是技能。

    玩家通过传承、升级都可以获得技能点来解锁技能,技能随着玩家等级的提升会有更多分支可以使用。

    7、部队

    当你野外探索、触发事件、和势力关系提升等情况下,都可以雇佣部队帮你作战。

    特别是势力部队,你和他们关系越好,能雇佣到的部队就越是高级越是多样。

    部落与弯刀天赋系统

    1、政治两条线:

    分别是针对势力和城市的好感度的上下变动(势力和城市是两个体系,简单来说,势力会追着你杀,城市会不让你买东西,不给你征兵的权利,势力会争夺城市作为据点。)

    2、魅力两条线:

    分别影响个人的经验获得(指的是经验总量,为不影响玩家玩法,不展开讨论。)和npc的好感度(你猜绅士们都干嘛。)

    3、经商两条线:

    分别是种田的收益和跑商的收益。

    4、生存两条线:

    分别是部队的韧性(减少战斗中被清空血条后部队卡片上限减少和兵员损失的几率)和部队的食物消耗。

    5、统御两条线:

    部队每周的经验和兵种卡片的上限。

    行军两条线,分别是野外地图的行军速度和战斗中的移动速度。

    部落与弯刀游戏攻略

    1、开局选择

    职业选择笔者还是认为官方推荐的心灵巫师最容易上手。

    如果你想选其它职业上手,也建议选择难度低一些并且有专属剧情的职业。

    职业相关介绍笔者会在后续带来。

    专家模式比较硬核,建议至少通关一周目后再选择。

    传承点数是玩家历次游戏积累起来的初始奖励点。

    点数并非消耗品,而是代表你可以选择的初始奖励上限。

    每种可选奖励都有传承点数,点数之和不能超过你的传承点数上限。

    技能、道具、部队都能够通过传承点数获得。

    你就算没有通关游戏,依然可以获得传承点数。

    玩的越多,你就越能花式开局了。

    选择技能并不是直接可用,仍旧需要消耗技能点来激活。

    而道具里的资源包对初期的发展很有帮助,新手可以选择。

    智慧结晶、秘药可以提升初期人物强度,让你战斗更轻松。

    最后,如果你已经很熟悉游戏的运作了,还可以在设定中增加开局难度。

    增加难度的选项可以让你获得额外的可用传承点数。

    2、主界面/资源

    A:日期和时间。很多任务和遭遇与时间挂钩,也与白天和黑暗有关。

    B:资源。

    C:小地图,可以放大。

    D:各种功能。

    E:消息和传承信息。你可以看到你完成了多少传承目标,如果此时结束游戏重开,你就有这么多的传承点可用。

    例如完成冰窟副本获得红石城事件的秘宝奖励等等,都可以增加传承点数。

    换句话说,游戏各种遭遇、事件非常多。

    玩家可以在一次次的新冒险中不断遭遇新的挑战,从而解锁更多的传承点,同时也慢慢了解整个世界的故事。

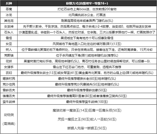
    NPC招募推荐

    如果想招募很多npc的建议专门抽出一个月轮流刷任务,这样大概两个小时你就可以招募3-4名npc,包括已有势力的npc也可以很快招募。

    一、士兵招募方法——

    1、去打各种地牢,监狱,会给你随机的单位,质量有时候可以,有时候堪忧,纯属看脸(sl打法解决一切问题)。

    2、做城主然后募兵。

    3、特殊兵种——大雪山-冰龙,打一个冰法,操作有自信的话15,6级就可以去了。 黑崖地牢不停sl,有机会出另外的龙。 红石城矿场上边,有一个裂缝,200食物进去打一个boss,会给你恶魔。

    二、高级部队招募地点——

    黑泥城东聚落 下方(-6100.-13200)

    黑泥城 左上(-10500.-5900)

    那古卡南聚落 左(-13300.6400)

    那古卡 左上(-13700,3600)

    三、强大部队推荐

    神兽(三龙一凤,恶魔领主),双月山谷的火魔人,黑崖的银铠女武士,一些巫师。

    地牢或者雪山异界之门的怪(巨灵神等等)。

    键位介绍

    大地图队伍界面:P

    背包界面:B

    地图界面:M

    外交界面:O

    情报界面:I

    游戏加速:左Ctrl/右Ctrl

    迷你地图显示切换:N

    镜头距离切换:C

    快速时间推进:T

    快速保存:F5

    快速读取:F6

    加速奔跑:Space

    技能按键

    翻滚:Spcae

    中断当前动作:S

    战术地图界面:M

    原地停留:左Shift/右Shift

    配置要求

    最低配置:

    需要 64 位处理器和操作系统

    操作系统: Windows 7 / Windows 8 / Windows 10 64 bit

    处理器: 2.50GHz

    内存: 4 GB RAM

    显卡: HD4400

    DirectX 版本: 11

    存储空间: 需要 4 GB 可用空间

    附注事项: 1920x1080 屏幕分辨率

    展开内容

    应用信息

    • 包名:
    • MD5:
    • 需要网络

    评分及评论

    4.5满分5.0分

    点击星星用来评分

    评论需审核后才能显示
    同类排行