明末伐定天下

明末伐定天下

官方

系统:Android

日期:2026-01-14

类别:角色扮演

版本:62.68G

  • 详情
  • 相关
  • 评论

    《明末伐定天下》是一款非常有意思的互动影游,让我玩得停不下来!游戏以明末历史为背景,玩家可以穿越到那个动荡的时代,体验第一视角的沉浸式玩法。剧情分支超多,有512集、268个选择和87种结局,每次决策都可能改变整个故事走向,非常烧脑。

    游戏中有六位性格迥异的女主,比如女将军、富商姐姐、神医少女等等,玩家可以通过送礼物提升好感度,解锁各种甜蜜约会剧情。但除了恋爱线,还有丰富的策略玩法,比如解锁军火库的武器来改变战局,或者在天香阁接任务赚取财富,这些都很有挑战性。

    个人觉得这款游戏最大的亮点是它的沉浸感和自由度,玩家的选择真的会影响整个世界的走向。不过有时候面对那么多选项会有点懵,需要仔细思考每个决定的后果。如果你喜欢历史题材又想体验互动剧情,《明末伐定天下》绝对值得一试!

    明末伐定天下是全网首款历史题材互动影游,由《伐清》正版IP授权改编而来,玩家将穿越至明末,在这片飘摇山河上书写自己的历史。游戏共设计512集剧情、268个选择、以及87种不同结局,从朝堂之上波谲云诡的政治博弈,到市井巷陌间普通人的悲欢离合,玩家将以第一视角沉浸式体验那段难忘的历史。

    明末伐定天下游戏中拥有六位性格各异的女主,玩家将邂逅英姿飒爽的女将军、精明干练的富商姐姐,还有神秘的白发神医少女等,与她们发展独特羁绊,玩家需要赠送礼物增加好感度以解锁专属约会剧情,开启甜蜜恋爱之旅。而除了恋爱剧情外,玩家还需要深入军火库,解锁并升级红夷大炮等跨越时代的武器;在天香阁接取并完成订单任务,积累巨额财富!来明末伐定天下携手佳人、并肩兄弟,征战天下。

    游戏特色

    1、IP巨制,真人演绎

    《伐清》正版IP授权,全网首款历史军事题材互动影游。

    第一视角沉浸式互动,真实场景真人演绎,让你亲临战场,体验那段难忘的历史。

    2、隐藏探索,丰富玩法

    角落里的宝箱,会带来意外的惊喜;军火库中的武器,将为你扭转战局;天香楼的订单,能带来无尽的财富……

    更多丰富的玩法,带你体验不一样的互动影游。

    3、海量分支,多种结局

    512集剧情,268个选择,带你走向87种结局。

    海量剧情,无限可能,你的每一个选择,都会开启不一样的剧情,迎来意想不到的结局。

    4、六位女主,多样互动

    英姿飒爽的女将军、有钱有谋的富婆姐姐、白发三无神医少女、性感妩媚的混血女商、娇俏可爱的苗族圣女、傲娇的恋爱脑格格。

    六位佳人不仅能在故事中陪你前行,还能在故事之外与你约会互动、相知相伴!

    明末伐定天下电脑版女主介绍

    1、英姿飒爽的女将军

    铁甲红颜,弓马娴熟,与你并肩浴血沙场,是战友亦是灵魂伴侣。

    2、精明干练的富商姐姐

    手握庞大商业网络,深谙乱世生存之道,她的财富与谋略是你坚实的后盾。

    3、神秘的白发神医少女

    医术通神,沉默寡言,救死扶伤于危难之间,她的过往如同谜团。

    4、性感妩媚的混血女商

    游走于各方势力之间,背景复杂,消息灵通,她的风情万种下藏着怎样的目的?

    5、娇俏灵动的苗族圣女

    精通蛊毒与山林秘术,天真烂漫却肩负族群使命,带来神秘地域的力量。

    6、傲娇率真的恋爱脑格格

    来自对立阵营,身份高贵却情窦初开,她的感情在家族立场与个人心意间挣扎。

    明末伐定天下电脑版剧情及好感度全攻略

    【序章】

    【第一章】

    【第二章】

    【第三章】

    【第四章】

    【第五章】

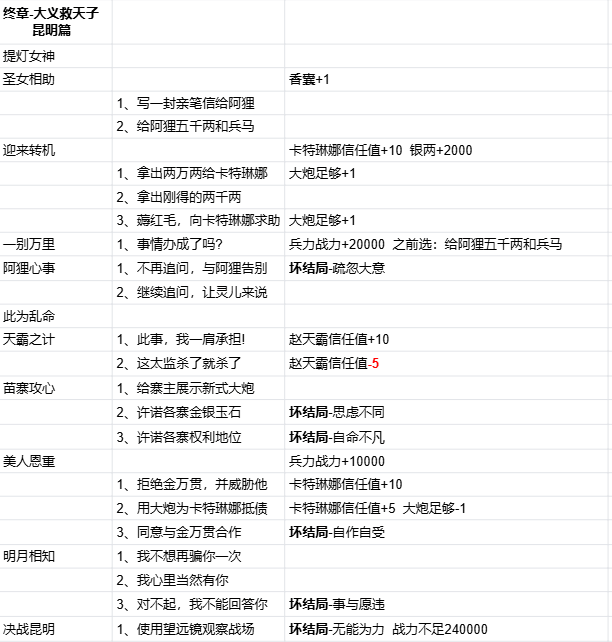
    终章-大义救天子

    终章-决断破武昌

    游戏亮点

    1、512集剧情精心构建的叙事宇宙,全景式再现明末清初那个天崩地裂、英雄与枭雄并起的时代风貌。

    2、玩家的每一次对话回应,每一次行动取舍,都可能引发意想不到的连锁反应,将故事导向截然不同的分支。

    3、玩家每一次选择都会影响六位女主的信任值,信任值的高低将直接决定能否解锁关键的支线剧情、隐藏的秘密。

    4、通过赠送在剧情探索或商铺中获得的礼物,提升她们的好感度,解锁甜蜜温馨、专属定制的约会剧情。

    配置推荐

    最低配置:

    需要 64 位处理器和操作系统

    操作系统: Windows 10/Windows 11

    处理器: Intel Core i3或 AMD equivalent或以上

    内存: 2 GB RAM

    显卡: Intel UHD Graphics 730

    DirectX 版本: 11

    网络: 宽带互联网连接

    存储空间: 需要 70 GB 可用空间

    推荐配置:

    需要 64 位处理器和操作系统

    操作系统: Windows 10/Windows 11

    处理器: Intel Core i5或 AMD equivalent或以上

    内存: 4 GB RAM

    显卡: NVIDIA GeForce MX570

    DirectX 版本: 11

    网络: 宽带互联网连接

    存储空间: 需要 70 GB 可用空间

    展开内容

    应用信息

    • 包名:
    • MD5:
    • 需要网络

    评分及评论

    4.5满分5.0分

    点击星星用来评分

    评论需审核后才能显示
    同类排行