




最近我发现了一款挺有意思的健康管理软件——把脉MaiWatch安卓版。这款软件结合了古老中医理论和现代科技,专门针对华为等安卓智能手表用户设计。简单来说,它能通过手表传感器实时监测身体数据,并把这些信息传送到手机上的app里。然后根据中医理论分析你的体质,给出调理建议。
我挺喜欢这个功能的,因为它不仅记录历史数据,还能提醒用户调整坐姿、控制运动强度或者改善生活习惯。比如说,上班族可以用来提醒放松情绪,健身人士可以根据体质选择适合自己的运动量,老年人也能通过长期监测提前发现健康问题。我觉得这种科技与传统医学结合的方式很实用,希望未来能有更多这样的创新应用。
把脉MaiWatch安卓版是一款将古老中医理论与现代科技精妙融合的健康管理软件,专为使用华为等安卓智能手表的用户设计。把脉MaiWatch依托安卓智能手表先进传感器,实时精准监测身体数据,并将这些数据实时传送至手机端上的把脉MaiWatch app中查看。同时,把脉MaiWatch结合传统中医理论深度分析数据,精准判定用户体质,并据此定制涵盖身体调理、情绪平衡、运动计划等方面的个性化健康建议。应用还拥有历史数据记录功能,便于用户追踪身体变化趋势,有需要的用户可以在本站免费下载使用。
【实时数据监测】
利用手表的高精度传感器,实时监测身体数据,生成精准的健康数据。
【中医体质分析】
结合传统中医理论,通过身体数据分析您的体质类型,并给出针对性的健康建议。
【健康建议定制】
基于监测结果,自动生成有关身体调理、情绪平衡、生活方式和运动计划的个性化建议。
【历史数据记录】
系统可跟踪并记录您的历史脉象与健康数据,方便您随时查看趋势变化。
【用户友好界面】
简洁清晰的界面设计,配合易读的数据图表,让中医把脉变得直观又简单。
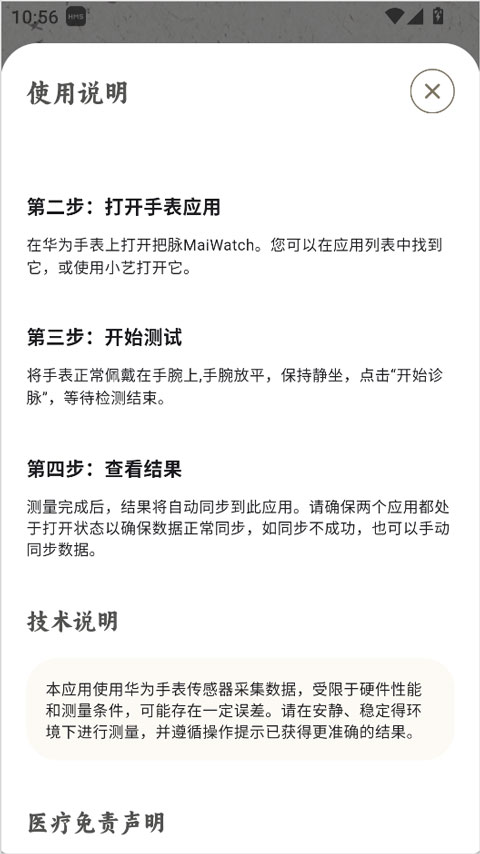
1、在华为等安卓手表上打开登录app
2、然后开始测试,将手表正常佩戴在手腕上,手腕放平,保持静坐,点击“开始诊脉”,等待检测结束。
3、测量完成后,结果将自动同步到手机上的把脉MaiWatch app,用户最好请确保手表和手机上的两个应用都处于打开状态以确保数据正常同步,如同步不成功,也可以手动同步数据。
1、上班族工作间隙,它能根据监测数据提醒调整坐姿、放松情绪;
2、健身人士运动时,可依据体质给出合适运动强度建议;
3、老年人日常使用,可借助其跟踪身体变化趋势,提前预警健康问题;
4、熬夜群体长期使用,能依据分析结果调理虚弱体质。
应用信息
热门推荐
相关应用
实时热词
评分及评论
点击星星用来评分